chaguwang.cn-查股网.中国
查股网.CN
农业银行(601288)内幕信息消息披露
个股最新内幕信息查询:
返回查股网主页
收藏查股网(Ctrl+D键)
农业银行分时资金
农业银行日线资金
大盘分时DDX数据
大盘历史DDX(日线图)
基本面选股系统
主力资金流向统计
Level-2指标龙虎榜
DDX综合选股(V1)
DDX综合选股(V2)
DDX选股决策(实时)
板块资金流向(实时)
热点板块概念股票
农业银行研究报告
农业银行价值分析
农业银行概念题材
农业银行内幕消息
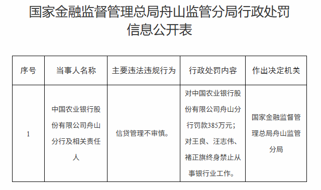
因信贷管理不审慎 农业银行舟山分行被罚385万
http://www.chaguwang.cn
2026-02-25
农业银行内幕信息
来源 :科技金融在线
2026-02-25
据国家金融监督管理总局舟山监管分局,因信贷管理不审慎,农业银行舟山分行被罚385万。
查股网为非盈利性网站 本页为转载如有版权问题请联系
767871486@qq.com
或
QQ:767871486
Copyright 2007-2025
www.chaguwang.cn
查股网