1月16日,中国平安股价上涨2.83%至52.74元,创出2022年3月以来新高。若从10月31日低点算起,中国平安区间最大涨幅已经超过40%。

2021年以来,中国平安深受地产行业低迷、NBV(新业务价值)负增长等因素影响,股价表现持续下滑。2022年10月31日,中国平安股价最低跌至35.9元,总市值跌至6600亿元,创下近五年新低。截止1月16日,其最新的市值为9750亿人民币。
有媒体认为中国平安已经走出至暗时刻。但是背靠中国平安,头顶国内首家美股和港股双重上市光环的金融壹账通(06638),日子似乎并没有想象中的那么好过。截止1月16日,其股价已从5.3港元开盘价跌至1.830港元,股价已被腰斩。
随着互联网金融发展,中国平安在互联网金融的布局也开始寻求转型,金融壹账通便是中国平安在互联网金融新时代的产物,其全资子公司平安壹账通(平安壹账通银行(香港)有限公司,以下简称“平安壹账通银行”),顶着“中国香港首家专注为中小企业服务的虚拟银行”光环,更是被看作中国平安试水虚拟银行的“探路者”。
那么,平安壹账通银行的成色到底如何?能否称得上是香港虚拟银行的标杆呢?
存贷业务创新高
2022年底,平安壹账通银行宣布,任命黄欣保为首席风险官。
平安壹账通银行于2018年12月注册成立,2019年5月拿下了香港金管局颁发的虚拟银行牌照,2020年9月29日正式开业。四年多时间,这已经是平安壹账通银行第三次任命首席风险官了。第一位为蔡家辉,2021年9月30日离职。第二位为袁定远,2021年1月上任,2022年9月卸任,任期不足一年。
尽管首席风险官频频换人,但平安壹账通银行却于2021年获得了《财资》杂志颁发的Triple A金融科技奖-最佳风险管理奖;2022年又获得了《亚洲银行家》颁发的“香港最佳信用风险技术实施奖”,成为中国香港地区唯一获奖的虚拟银行。
要想了解平安壹账通银行到底是否能撑得起这顶桂冠,还需要拆解其财报来看。
2020年财报显示,平安壹账通银行的利息收入为605.6万港元,利息支出达295.3万港元,净利息收入达310.3万港元。总收入797.3万港元,总支出1.91亿港元,税前亏损达到1.84亿港元。
到2021年,平安壹账通银行的税前亏损进一步扩大至2.14亿港元。
细拆来看,收入方面出现了跨越式增长——实现利息收入4131.2万港元,同比2020年增幅高达582.17%;净利息收入达3380.4万港元,同比增长将近10倍;总收入3400.8亿港元,同比增长326.54%。
但成本方面也出现了较多增加,其他经营支出达4832.5万港元,较2020年同期增加158.78%,使得总支出激增至2.44亿港元,同比增长了27.74%。
值得一提的是,2022年上半年,平安壹账通银行的税前亏损开始出现收窄迹象。截至2022年6月30日,税前亏损为7815.9万港元,比2021年同期的1.15亿港元减少了33.16%。
而为此做出最大贡献的依然是利息收入的高速增长。财报显示,截至2022年6月底,利息收入达5505.2万港元,同比增加537.32%,半年收入已经超过了2021年全年。而利息支出为855.6万港元,同比增速382.3%,低于利息收入的增速。

资产负债方面,平安壹账通银行经过两年多的正式营业,也创下了历史新高。
2020年总资产为12.2亿港元,较2019年的6.19亿港元翻了将近一番。其中银行同业及中央银行结余2.52亿港元,银行同业拆放及贷款5.32亿港元,客户贷款及垫款为6974.3万港元。
2020年总负债为6.09亿港元,其中客户存款高达4.82亿港元,占总负债的79.15%。存贷业务都实现了零的突破,不过贷存比率仅为14.47%,尚不平衡。
2021年,平安壹账通银行的贷款规模急剧增长,客户贷款及垫款达到13.61亿港元,同比增长了18.5倍。总资产达24.84亿港元,同期增加103.57%。
与此同时,客户存款也达到了16.5亿港元,同比增长了2.42倍。该年的贷存比率已经拉升到了82.48%的良好水平。
2022年上半年,客户贷款及垫款冲到了17.05亿港元,同比增长25.26%。客户存款达20.88亿港元,同比增长26.5%。贷存比率为81.66%,仍处于比较良好的状态,可见平安壹账通银行的资产使用效率和盈利能力在不断增强。

位居虚拟银行前列
2017年9月,香港金融管理局(以下简称“香港金管局”)首次提出了“虚拟银行”的概念。
虚拟银行,简单而言,就是通过互联网提供所有银行服务的银行。香港虚拟银行没有线下的实体分行机构,但必须在香港设有实体总部,同时不设最低户口结余要求,不征收低结余收费等。
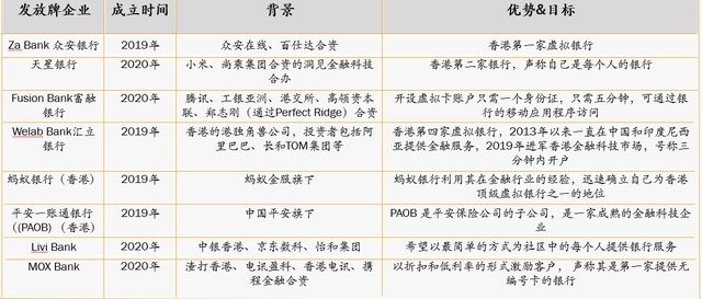
2019年,香港金管局陆续发出了八张虚拟银行牌照,分别为众安银行、天星银行、富融银行、汇立银行、蚂蚁银行、平安壹账通银行、Livi Bank、MOX Bank。
这些虚拟银行背后不乏各行巨头身影,如腾讯、阿里巴巴、中国平安、京东、小米、高瓴资本、渣打等,而且六家主要由内地公司发起设立,中资银行的主导地位明显。

图源:网络
毕马威中国在《2022年香港银行业报告》(以下简称“《报告》”)中表示,2021年,平安壹账通银行的业绩相较于其他虚拟银行表现最佳,因为与2020年相比,它的税前亏损金额和增幅都是最小的。2022年上半年,平安壹账通银行在亏损上继续保持了领先优势,亏损收窄幅度是最大的。

图源:《2022年香港银行业报告》
虚拟银行研究员苏启表示,虚拟银行前期的投入较大,特别是信息科技系统的搭建,需要大量的科技人才,耗费的成本比较高,“前面五年亏损是很正常的事情,主要看后续的客户数量和存贷款情况”。
截至2021年12月,这八家虚拟银行的客户总存款约为251亿港元,较2020年整体增长率60.49%,占香港银行业总存款的0.17%。虽然占比较2020年末的0.11%有所提升,但整体规模依然低于预期,且相比于美国等成熟市场仍有不少差距。
2021年的存贷款额上,平安壹账通银行不占优势,在八家虚拟银行中排名倒数第二。客户存款总额上来看,众安银行作为第一家正式开业的虚拟银行,具备一定的先发优势,2021年存款余额达70亿港元,贷款余额为25亿港元,遥遥领先于其他七家。
不过,在存款增速上,平安壹账通银行表现不错,2021年排名第三位,同比增速达242.49%,仅次于838.41%的富融银行和829.17%的Livi Bank。

图源:《2022年香港银行业报告》
《报告》显示,八家虚拟银行发放的净贷款金额从2020年12月10亿港元增长至2021年12月的60亿港元,但整体贷款规模相比于实现盈利所需的水平仍然过小,2021年平均贷存比仅为25%,与所有认可机构的平均贷存比86.7%相差甚远。不过,这也与个别银行业务未发力信贷业务有关,从而拉低了整体的贷存比率。
而平安壹账通银行表现最好,以82.48%的贷存比排名第一,接近香港银行业的平均值。
苏启表示,贷存比率是最能代表银行业务盈利能力的指标,相比于平安壹账通银行,其他虚拟银行需更多时间去调整和验证商业模式。
截至2021年12月底,仅有三家虚拟银行录得净利息收入,平安壹账通银行位列其中,另外两家为众安银行和天星银行。这三家的净利息收入分别为8684.7万港元、4174.8万港元和3380.4万港元。
综合来看,平安壹账通银行虽然正式营业不算早,且整体规模不大,但在关键指标上表现亮眼,也受到了业界认可。
在《亚洲银行家》2022 年全球100大数字银行排名中,排名最高的香港虚拟银行正是平安壹账通银行,名次为第45位,香港第一家虚拟银行众安银行则尾随其后,排在52位。
专注服务中小企
香港金管局数据显示,截至2021年底,八家虚拟银行已合计开设超过120万个账户,可见香港市民对于虚拟银行的接受度比较高。但是,由于这八家虚拟银行在相对比较集中的时间内拿到牌照开业,且政策允许的初始经营范围有限,服务对象又多为零售客户,难免出现产品同质化的竞争现象。
为了吸引新客开户,虚拟银行往往大力比拼各类利息优惠。其中最内卷的莫过于汇立银行,18个月港元定存年利率可达3.88%,几乎接近于香港银行同业拆息的水平。
平安壹账通银行也不例外,不仅提供1%的活期存款年利率,而且表示个人客户只要于优惠期(2020年9月29日至10月31日)内成功开立平安壹账通银行的储蓄账户,就可享有288港元现金回赠。
也有虚拟银行通过扩展保险、理财等更多业务来招揽用户。
比如,众安银行获得了香港保监局的保险代理机构牌照,成为香港首家采用“银行+保险”双牌照运营模式的虚拟银行,后又进军投资市场,成为香港第一家获颁发第1类受规管活动(证券交易)牌照的虚拟银;汇立银行宣布已经取得香港证监会办法的第1类(证券交易)牌照及第4类(就证券提供意见)牌照,成为全港首家获发牌照推出智能理财顾问服务的虚拟银行。
《报告》认为,鉴于市场竞争激烈,且通往盈利的道路充满不确定性,没有明显竞争或差异化优势的虚拟银行将在竞争中落败,并预计某些虚拟银行未来几年或悄然停止运营,或进行业务合并。
在如此激烈的竞争环境下,相对于注重零售客户服务的其他虚拟银行,平安壹账通银行选择走一条差异化道路——成为中国香港地区第一家中小企专属的虚拟银行。

除开户、存款及转账服务外,针对中小企业客户,平安壹账通银行还推出了创新借贷服务“壹易贷”——审批阶段无需提交文件,由申请到放款只需五个工作日,若逾时放款,合资格客户还可获得1000港元现金补偿。
据平安壹账通银行介绍,作为首间虚拟银行,参与了香港按揭证券有限公司的“中小企融资担保计划”,向中小企提供八成及九成信贷担保产品,2021年下半年的市占率达25%。
截至2022年6月30日,在已审批贷款的客户中,29%为首次获得银行贷款。而在曾获其他银行贷款的客户中,77%为首次获银行批出无抵押贷款。此外,该行已审批贷款的客户中有7%为开业不足三年的初创企业。
对此,平安壹账通银行认为自己填补了中小企业客户对银行服务需求的缺口,已成为中小企业的紧密战友,实现了香港地区的普惠金融。
据悉,平安壹账通银行是香港地区首个运用替代信贷审批模式为贸易中小企提供服务的虚拟银行。
展开来说,通过采用由合作伙伴贸易通提供企业申报进出口的替代数据,进行分析从而建立风控模型。平安壹账通银行认为,这些数据样本时间跨越不同经济周期,有效性高,更能直接及时反映企业业务状况,能更有效及精准地对客户进行信贷分析,和判断其经营合规性。另外,客户也无需提交大量文件如银行账单、财务报告和营业收入报表等,大大缩短审批时间。

不过,平安壹账通也在财报中承认,这种未经任何抵押品的贷款可能是其面临的最大信用风险。
对此,苏启认为,平安壹账通银行仍要坚持差异化路线,并借助背后金融壹账通和平安集团的力量,运用金融科技解决行业痛点,进而巩固市场地位,争取成为香港虚拟银行的“领头羊”。
此外,苏启还表示,平安壹账通银行未来还可重点发展面向内地的跨境服务。平安壹账通是平安集团的成员公司、金融壹账通的全资子公司,中资成色浓厚,具备与大湾区金融市场同频共振的先发优势和天然基因。
据悉,2021年,中国人民银行数字货币研究所的贸易金融区块链平台和香港贸易联动第二期跨境合作落地,平安壹账通银行就作为首家参与香港贸易联动平台建设的虚拟银行,与14家银行机构共同为贸易中小企业提供更便捷的融资服务。
虚拟银行是香港银行业金融科技转型的重要实践,平安壹账通银行若能抓住时代机遇,打通内地与香港市场,也有希望成为未来虚拟银行的业界标杆。