chaguwang.cn-查股网.中国
查股网.CN
中国平安(601318)内幕信息消息披露
 
个股最新内幕信息查询:    
 

中国平安:2025年度核心人员持股计划已完成购股

http://www.chaguwang.cn  2025-06-19  中国平安内幕信息

来源 :新浪财经2025-06-19

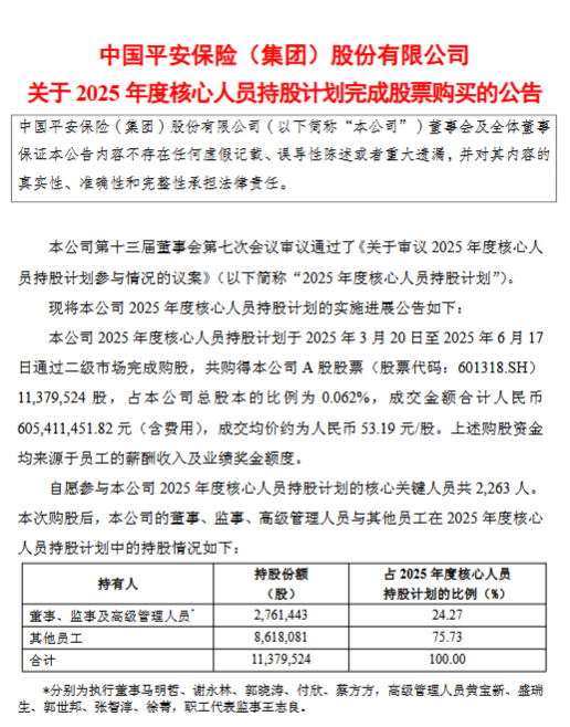
  6月19日金融一线消息,中国平安今日发布关于2025年度核心人员持股计划完成股票购买的公告。公告显示,公司2025年度核心人员持股计划于2025年3月20日至2025年6月17日通过二级市场完成购股,共购得该公司A股股票约1138万股,占该公司总股本的比例为0.062%,成交金额合计约6.05亿元(含费用),成交均价约53.19元/股。上述购股资金均来源于员工的薪酬收入及业绩奖金额度。

  本次所购买的股票锁定期为2025年6月20日至2026年6月19日。根据持股计划方案规定,锁定期满后,计划持有人实际可归属的股票数量根据业绩达成情况确定。

  

查股网为非盈利性网站 本页为转载如有版权问题请联系 767871486@qq.comQQ:767871486
Copyright 2007-2025
www.chaguwang.cn 查股网