来源 :天天财经1162024-07-03
万科企业股份有限公司(万科A,000002.SZ)公告披露2024年6月销售及近期新增项目情况简报。

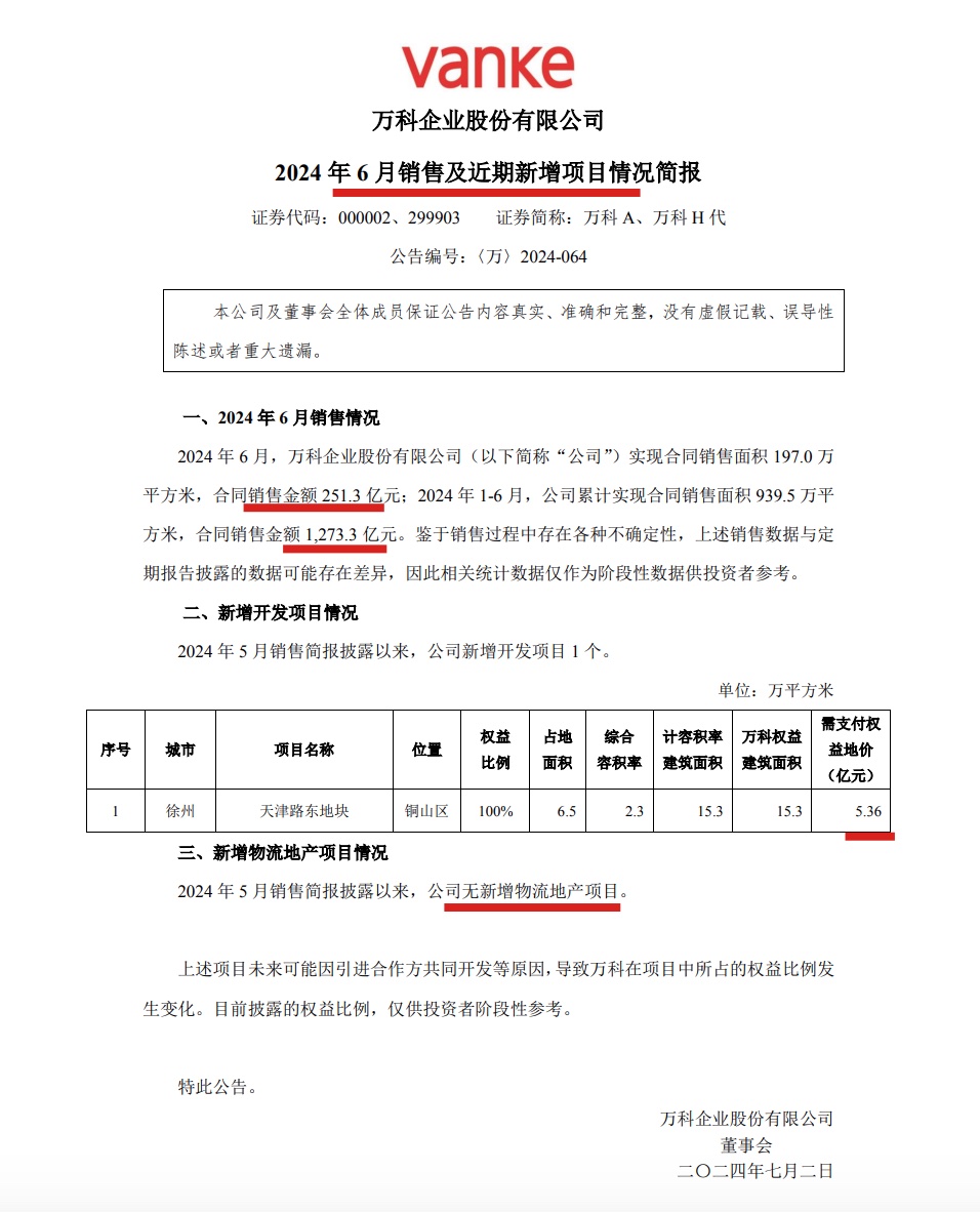
(图源:万科A公告)
公告披露,2024年6月份,万科A实现合同销售面积197.0万平方米,合同销售金额251.3亿元,同比减少30.46%。2024年1-6月份,万科A累计实现合同销售面积939.5万平方米,合同销售金额1,273.3亿元,同比减少37.56%。
另,自2024年5月销售简报披露以来,公司新增开发项目1个。项目为徐州铜山区的天津路东地块,占地面积6.5万平方米,综合容积率2.3,计算容积建筑面积15.3万平方米,万科持有100%权益,需支付权益地价5.36亿元。
2024年5月销售简报披露以来,公司无新增物流地产项目。
获得交通银行57.36亿元的授信额度
另,万科A发布的另一则公告称,公司控股子公司为公司向交通银行申请贷款提供担保。同时,万科已获得股东大会授权,对外提供担保总额不超过1500亿元。具体担保事项包括两项:一是万科获得57.36亿元的授信额度,期限为15年,由20家项目公司共同借款并提供担保;二是万科与3个项目公司共同借款9.45亿元,同样期限为15年,提供股权质押或资产抵押。