交通银行湖北省分行近日因贷款三查不尽职形成重大损失等原因被罚490万元。交通银行7月被监管罚款合计不下617.7万元,而6月也被监管罚款逾300万元

交通银行股份有限公司(下称交通银行,601328.SH)近期不断领罚单,继6月份被监管罚款逾300万元(详见《6月多项违规被监管罚款不下320万元,这家上市行怎么了?》),7月份又被罚逾600万元。
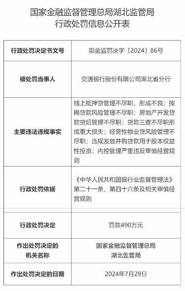
据国家金融监督管理总局(下称金融监管总局)官网8月2日发布的信息, 7月29日,金融监管总局湖北监管局决定对交通银行湖北省分行罚款490万元,主要因贷款三查不尽职形成重大损失、房地产开发贷款贷后管理不尽职等。
今年一季度,交通银行贷款信用减值损失同比增4.49%。一季度末,该行不良贷款率为1.32%,较上年末下降,但高于同期大型商业银行不良贷款率。
7月交通银行被监管罚款合计已不下617.7万元。除了被金融监管总局分局处罚,7月24日,交通银行山西省分行还被中国人民银行山西省分行罚款107.7万元。
交通银行近日还有原分行高管被双开。
7月31日,中央纪委国家监委网站发布消息称,交通银行无锡分行原党委委员、副行长盛金才被开除党籍和公职。中央纪委国家监委驻交通银行纪检监察组、江苏省无锡市纪委监委对盛金才严重违纪违法问题进行了纪律审查和监察调查。
涉及的问题主要包括:廉洁底线失守,借用管理服务对象钱款,向管理服务对象出借资金获取大额回报;利用职务便利,为他人谋取利益,非法收受他人财物,数额特别巨大;违反国家法律法规发放贷款,数额特别巨大,造成特别重大损失等。这些问题构成严重职务违法并涉嫌受贿犯罪、违法发放贷款犯罪。
除了面临合规管理挑战,交通银行还在持续补充资本,近大半年发行的二级资本债券已达860亿元。今年一季度,该行三大资本充足率虽然较上年末上升,但其中资本充足率低于大型商业银行资本充足率。
标点财经、投资时间网研究员就上述监管处罚等问题向交通银行发送了沟通提纲,截至发稿尚未收到回复。
7月被罚逾600万元
今年7月,交通银行被金融监管总局、中国人民银行处罚,罚款合计不下617.7万元。
7月29日,金融监管总局湖北监管局决定对交通银行湖北省分行罚款490万元,且对11位相关责任人进行了处罚。主要原因包括:线上抵押贷管理不尽职,形成不良;按揭贷款风险管理不尽职;房地产开发贷款贷后管理不尽职;贷款三查不尽职形成重大损失;经营性物业贷风险管理不尽职;违规发放并购贷款用于股本权益性投资;内控管理严重违反审慎经营规则。
7月25日,国家金融监督管理总局黔南监管分局也决定对交通银行黔南分行罚款20万元,主要因违规转嫁押品评估费。
上述违规情况多涉及贷款业务。
在贷款增速上,今年一季度末,交通银行客户贷款为82032.23亿元,较上年末增长3.09%,略低于同期商业银行4.47%的贷款增速。2020年末—2023年末,该行客户贷款同比增速分别为10.26%、12.17%、11.22%、9.08%,同期商业银行贷款同比增速分别为13.28%、12.24%、10.87%、10.84%。
贷款质量方面,交通银行不良贷款率近几年呈下降趋势,低于同期商业银行不良贷款率,但高于同期大型商业银行不良贷款率。
今年一季度末,该行不良贷款率为1.32%,较上年末下降0.01个百分点,同期商业银行和大型商业银行不良贷款率分别为1.59%和1.25%。2020年末—2023年末,该行不良贷款率分别为1.67%、1.48%、1.35%、1.33%,同期商业银行不良贷款率分别为1.84%、1.73%、1.63%、1.59%,大型商业银行不良贷款率分别为1.52%、1.37%、1.31%、1.26%。
今年一季度,交通银行贷款信用减值损失为144.62 亿元,同比增4.49%。交通银行称,该行持续监控风险形势重点及走向,加强风险识别,完善精准计量,保持贷款拨备计提力度,具有充足的风险抵御和损失吸收能力。
交通银行今年7月还被中国人民银行处罚。
中国人民银行网站公布的信息显示,7月24日,中国人民银行山西省分行决定对交通银行山西省分行警告、罚款107.7万元。同时,还处罚了6位相关责任人。原因包括:违反账户管理规定;未按规定履行客户身份识别义务;与不明身份的客户进行交易;违反信用信息采集、提供、查询及相关管理规定;违反金融消费者保护内部控制及其他管理规定。
二级资本债已发行860亿元
交通银行今年一季度三大资本充足率指标较上年末上升,但其中资本充足率低于大型商业银行水平,核心一级资本充足率低于商业银行水平。
一季报显示,今年一季度末,交通银行资本充足率、一级资本充足率、核心一级资本充足率分别为16.09%、12.40%、10.44%,较上年末分别上升0.82个百分点、0.18个百分点、0.21个百分点。
同期,商业银行资本充足率、一级资本充足率、核心一级资本充足率分别为15.43%、12.35%、10.77%,大型商业银行资本充足率为18.31%。
7月26日,交通银行公告在全国银行间债券市场发行“交通银行股份有限公司2024年第二期二级资本债券”,此次债券发行完毕,发行规模300亿元。
此次债券募集资金在扣除发行费用后,将依据适用法律和监管部门的批准,全部用于补充该行二级资本,促进业务稳健发展。
交通银行2022年度股东大会曾审议批准了2024年底前发行不超过人民币1000亿元或等值外币的减记型二级资本债券的议案,并已于2023年11月和2024年4月分别发行300亿元和260亿元二级资本债券。
综上所述,交通银行二级资本债券1000亿元限额仅余140亿元。
除了二级资本债券,交通银行上述2022年度股东大会审议批准了2024年底前发行不超过人民币400亿元或等值外币无固定期限资本债券,用于补充其他一级资本。
交通银行今年一季报显示,当季末,该行其他权益工具为1747.9亿元,其中,优先股为449.52亿元,永续债为1298.38亿元。
交通银行湖北省分行被监管处罚

资料来源:国家金融监督管理总局官网