chaguwang.cn-查股网.中国
查股网.CN
交通银行(601328)内幕信息消息披露
 
个股最新内幕信息查询:    
 

交通银行上海分行普惠金融事业部原副总曹沛被查,一个月内两名干部落马

http://www.chaguwang.cn  2026-03-26  交通银行内幕信息

来源 :新浪财经2026-03-26

  3月24日,据交通银行上海市分行纪委、上海市静安区纪委监委消息,交通银行上海市分行普惠金融事业部原副总经理曹沛涉嫌严重违纪违法,目前正接受交通银行上海市分行纪委纪律审查和上海市静安区监委监察调查。

  值得注意的是,就在此次被查前,曹沛曾因业务违规受到监管部门处罚。

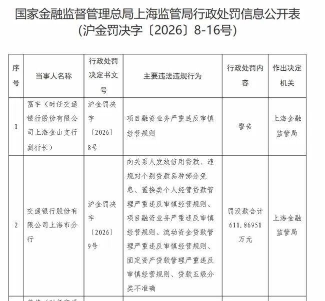
  1月27日,交通银行股份有限公司上海市分行因向关系人发放信用贷款、违规对个别贷款品种部分免息、置换类个人经营贷款管理严重违反审慎经营规则、项目融资业务严重违反审慎经营规则、流动资金贷款管理严重违反审慎经营规则、固定资产贷款管理严重违反审慎经营规则、贷款五级分类不准确等违规事项被国家金融监督管理总局上海监管局罚没611.86951万元。

  同时相关责任人富宇、姜炜、张剑忠、丁逸、朱牧、刘燕、曹沛、王健分别被处警告或罚款。而曹沛作为时任交通银行股份有限公司上海新区支行副行长不仅被警告同时被处罚款5万元。

  曹沛是今年以来交通银行上海市分行第二位被通报调查的干部。就在今年2月28日,交通银行上海市分行营业部原副总经理梁斌也因涉嫌严重违纪违法,被通报接受交通银行上海市分行纪委和黄浦区监委的纪律审查和监察调查。两人被调查的时间间隔不足一个月。

  资料显示,交通银行始建于1908年,是中国历史最悠久的银行之一,1987年重新组建后成为中国第一家全国性国有股份制商业银行,总部设在上海。该行2005年登陆港交所、2007年登陆上交所,2023年入选全球系统重要性银行。按一级资本排名,交行居全球银行第9位。

有问题请联系 767871486@qq.com 商务合作广告联系 QQ:767871486
Copyright 2007-2026
www.chaguwang.cn 查股网