chaguwang.cn-查股网.中国
查股网.CN
新华保险(601336)内幕信息消息披露
 
个股最新内幕信息查询:    
 

新华保险甘肃分公司违法被罚 给予投保人合同外利益等

http://www.chaguwang.cn  2023-02-24  新华保险内幕信息

来源 :中国经济网2023-02-24

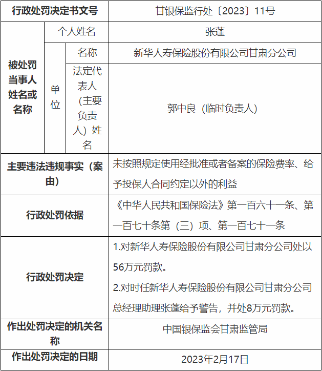
  中国银保监会网站昨日公布的甘肃银保监局行政处罚信息公开表(甘银保监行处〔2023〕11号)显示,新华人寿保险股份有限公司甘肃分公司未按照规定使用经批准或者备案的保险费率、给予投保人合同约定以外的利益。

  甘肃银保监局依据《中华人民共和国保险法》第一百六十一条、第一百七十条第(三)项、第一百七十一条,对新华人寿保险股份有限公司甘肃分公司处以56万元罚款;对时任新华人寿保险股份有限公司甘肃分公司总经理助理张蓬给予警告,并处8万元罚款。

  相关法律法规:

  《中华人民共和国保险法》第一百六十一条:保险公司有本法第一百一十六条规定行为之一的,由保险监督管理机构责令改正,处五万元以上三十万元以下的罚款;情节严重的,限制其业务范围、责令停止接受新业务或者吊销业务许可证。

  《中华人民共和国保险法》第一百七十条:违反本法规定,有下列行为之一的,由保险监督管理机构责令改正,处十万元以上五十万元以下的罚款;情节严重的,可以限制其业务范围、责令停止接受新业务或者吊销业务许可证:

  (一)编制或者提供虚假的报告、报表、文件、资料的;

  (二)拒绝或者妨碍依法监督检查的;

  (三)未按照规定使用经批准或者备案的保险条款、保险费率的。

  《中华人民共和国保险法》第一百七十一条:保险公司、保险资产管理公司、保险专业代理机构、保险经纪人违反本法规定的,保险监督管理机构除分别依照本法第一百六十条至第一百七十条的规定对该单位给予处罚外,对其直接负责的主管人员和其他直接责任人员给予警告,并处一万元以上十万元以下的罚款;情节严重的,撤销任职资格。

  以下为原文:

  

有问题请联系 767871486@qq.com 商务合作广告联系 QQ:767871486
www.chaguwang.cn 查股网