来源 :金融界2024-06-24
新华人寿保险股份有限公司(以下简称“新华保险”),自1996年成立以来,曾以其近千亿的保费规模稳坐行业前列,一度是保险行业的佼佼者。然而,经过十多年的市场变迁,新华保险的辉煌已渐显褪色。作为老牌上市险企,新华保险近期围绕其高管的负面舆论却层出不穷。
一、高管层大调整,公司稳定性受挑战
2024年6月13日,新华保险旗下的新华资产管理股份有限公司(以下简称“新华资产”)发布公告,根据股东大会决议,原总经理张弛被免职,由副总经理陈德礼担任公司临时负责人。公司表示,这一调整不会影响日常经营管理。
二、高管失联引发市场关注
张弛的免职并非孤例。此前,张弛已被要求协助对新华资产的投资情况进行配合调查。这一事件引起了市场的广泛关注。值得注意的是,新华保险高管失联的现象并非首次。在2014至2019年期间担任新华保险总裁和董事长的万峰,于2022年11月传出失联消息,后中央纪委国家监委网站通报了万峰因严重违纪违法被开除党籍的处分决定。2023年12月27日,山东临沂市中级人民法院对万峰受贿案作出判决,判处其有期徒刑六年六个月,并处罚金七十万元。
此外,新华保险的另一位高管李全也在2023年突然宣布退休,并在今年4月传出失联消息。
三、业绩下滑,市场地位动摇
尽管新华保险在2023年取得了不错的业绩,总资产达到1.4万亿元,原保险保费收入1659亿元,同比增长1.7%,但进入2024年第一季度后,其业绩却出现了大幅下滑。对比五家上市险企披露的保险收入,新华保险的保费收入和净利润均处于垫底位置。具体而言,新华保险第一季度原保费收入为572亿元,同比下降11.7%;净利润为49.42亿元,同比下降28.55%。
四、内控不严,合规问题频发
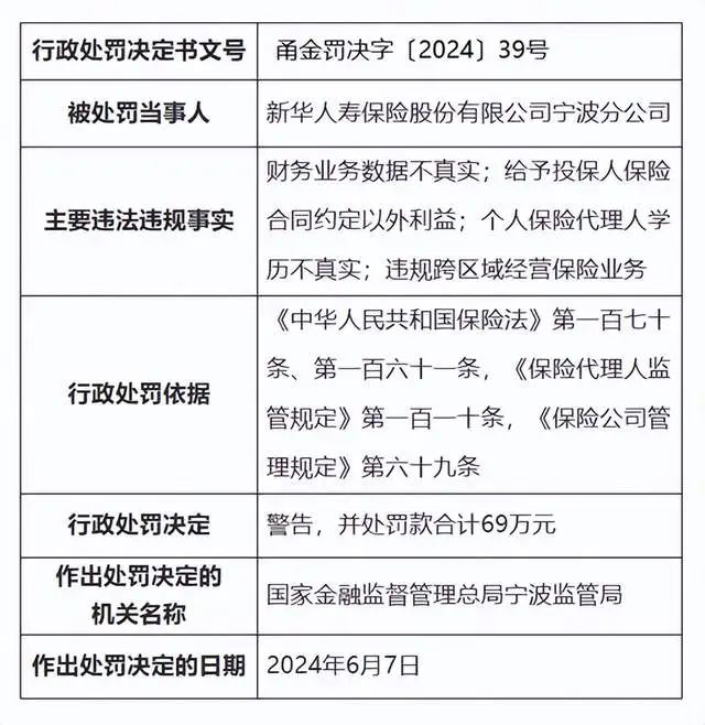
除了业绩下滑外,新华保险在内控和合规方面也面临诸多问题。今年6月,新华保险宁波分公司因销售误导、给予投保人保险合同以外的利益、未按规定使用经备案保险条款等问题被处以69万元罚款。同时,公司还有多名高管因数据不真实、违规给予利益等问题被处以警告和罚款。这些事件无疑暴露了新华保险在内控建设和风险管理方面的不足。

综上所述,新华保险如何在高管层大调整、业绩下滑和合规问题频发的背景下找到新的发展契机,未来新华保险能否逆风翻盘、重振雄风还需市场进一步观察。