来源 :证券市场红周刊2021-08-23
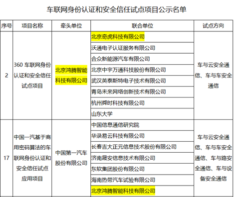
8月20日,国家工信部发布《关于车联网身份认证和安全信任试点项目名单的公示》,三六零安全科技股份有限公司(股票代码:601360,简称三六零)共有四个项目入选名单,其中三六零旗下政企安全集团牵头的“360车联网身份认证和安全信任试点项目”位居试点项目公示名单的前二位,另外三六零还将参与“中国一汽”项目、“襄阳车联网示范区”项目及“长安汽车”项目。



此次三六零公司牵头项目的主体——北京鸿腾智能科技有限公司,是三六零安全科技股份有限公司全资子公司,隶属其政企安全集团。目前公司已与90%部委、72%央企、95%大型金融机构、70%以上的国内汽车厂商以及上百万中小企业开展了网络安全合作。
此次,360将通过项目联合车企、终端厂商、密码服务商,针对车联网安全解决方案进行场景化落地,并以此作为示范,向国内自主品牌及其合资平台主机厂进行推广。公司也曾多次在公开场合表示,将致力于搭建起智能网联汽车的安全体系,向所有的智能网联汽车厂商提供标准化的安全组件,让所有价位的智能网联汽车均能享受最顶级的安全保护,全力推动“科技平权”。
据悉,此次工信部开展车联网身份认证和安全信任试点工作,旨在加快推进车联网网络安全保障能力建设,构建车联网身份认证和安全信任体系,推动商用密码应用,保障蜂窝车联网(C-V2X)通信安全。同时,商务部最新数据显示,今年1—7月,我国新能源汽车销量为147.8万辆,同比增长2倍,超过2020年全年水平,较2019年同期增长1倍。其中,7月当月,新能源汽车销量为27.1万辆,同比增长1.6倍。对此,业内人士认为,在新能源汽车的销量增速的背景下,汽车智能网联化的进一步发展,以及国家对其安全保障能力与安全信任体系建设要求的进一步强化,车联网安全赛道将迎来新一轮的快速增长,成为网络安全市场追逐的热点。赛迪数据显示,到2021年,中国车联网市场规模将达到1150亿元。面对数字时代中国智能网联汽车和车联网产业的加速发展,360将持续助推我国车联网技术发展,保障智能网联汽车实现“智能”与“安全”齐头并进,为我国车联网产业的发展之路保驾护航。
360是国内最早研究智能网联汽车安全的高科技公司之一,已打造出适用于汽车行业的“车联网安全大脑”,目前已同中国一汽、东风汽车、长安汽车、长城汽车等主流厂商成立联合实验室,建立长期的汽车安全运营服务,并与中国70%自主品牌主机厂建立合作关系。公司早在2014年就组建了汽车信息安全研究团队“360 Sky-go”,在汽车信息安全领域拥有丰富的研究成果和实践经验。基于360十余年来在安全大数据、威胁情报、知识库、安全专家等网安领域各方面积累的雄厚技术储备和核心关键能力,360可为汽车行业提供合规检测能力、道路车辆实时监测能力以及安全运营服务,形成车联网全生命周期安全防御体系,保护“人-车-路-云”场景下的车联网环境安全。