
6月18日,国家网络安全通报中心发布消息称,经国家计算机病毒应急处理中心检测,发现64款移动应用存在违法违规收集使用个人信息的情况。值得注意的是,其中涉及兴业证券、诚通证券、五矿证券、申港证券等4家券商APP,也包括龙江银行、乌海银行、海峡银行等3家银行APP。
包含兴业证券在内的上述7款APP,涉及个人信息处理者向其他个人信息处理者提供其处理的个人信息的,未向个人告知接收方的名称或者姓名、联系方式、处理目的、处理方式和个人信息的种类,并取得个人的单独同意。
兴业证券此番被通报的金融机构的移动应用版本为《兴业证券优理宝》(版本8.9.0,VIVO应用商店),还涉及未向用户提供撤回同意收集个人信息的途径、方式;个人信息处理者未提供便捷的撤回同意的方式。
兴业证券频现违规背后,公司仅用半年时间实现从业绩暴跌到重拾增长。业绩逆袭、野蛮生长的同时,兴业证券的内部管理仍不容忽视。
业绩逆转,排名掉队
兴业证券是中国国内中型综合性券商,总部位于福建,主要业务涵盖财富管理、自营投资、投行、资产管理及海外业务。控股公募基金公司兴证全球基金(持股51%),曾以财富管理业务闻名(与东方证券、广发证券并称“财富管理三剑客”)。
但近年受市场波动影响,业绩与股价承压。截至2025年6月,其市净率(PB)约0.8~0.9倍,处于破净状态,且显著低于行业平均(部分头部券商PB>1.5倍)。当前股价较2021年高点下跌近50%。
在过去,兴业证券业绩已经连续暴跌两年。2022年和2023年营收分别为106.60亿元、106.27亿元,同比增速分别为-43.81%、-0.30%;同期净利润分别为26.37亿元、19.64亿元,同比增速分别为-44.40%、-25.51%。
而在2024年上半年,兴业证券业绩仍处于下滑,营收为53.91亿元,同比下滑22.30%;净利润为9.42亿元,同比下滑47.57%。
但在2024年和2025年一季度,兴业证券实现了显著的业绩反转。财报显示,2024年该公司实现营收123.54亿元,同比增长16.25%,实现归母净利润21.64亿元,同比增长10.16%。
2025年一季报,兴业证券业绩延续了回暖趋势,营业收入为27.92亿元,同比增长17.48%,归母净利润为5.16亿元,同比增长57.32%。

来源:东吴证券
这一业绩增长主要得益于投资业务的大幅改善,财报显示,2024年该公司投资收入22.99亿元,同比暴涨2939.75%,主要系衍生金融工具投资收益同比增加。叠加当期5.45亿元公允价值变动净收益,投资交易类业务合计贡献收入约28.45亿元,营收占比约23%。2025年一季度,兴业证券的投资收益为13.36亿元。在投资业务方面,业绩增长显著,这主要受益于权益市场行情大幅改善,特别是2024年“924”行情后,市场回暖,A股市场迎来普涨,给券商行业带来了较大的利好。
而在同行中,兴业证券仍掉队。净利润排名从2021年第14位滑落至2024年第17位,被国元证券、方正证券反超。
核心业务承压,修复尚待时间
从兴业证券的具体业务分析则不难看出,2024年,除了自营投资业务之外,兴业证券其他业务并不见明显回暖。
2024年,兴业证券的证券及期货经纪业务收入为31.13亿元,同比下降3.55%,营业成本为19.54亿元,同比下降12.66%。佣金率从2023年的0.026%下降至2024年的0.023%,市场竞争加剧或许将导致公司经纪业务收入进一步承压。
2024年兴业证券股票基金交易总金额7.57万亿元,代理买卖证券业务净收入(含席位)17.17亿元,与去年同期相比下降0.47%;代理销售金融产品净收入3.13亿元,同比下降24.21%;融资融券业务实现利息收入16.38亿元,同比下降10.20%。
同时,2024年,兴业证券机构服务业务实现收入35.64 亿元,同比增长25.22%。但其中投行业务手续费收入仅为7.14亿元,较2023年的10.60亿元下降约32.68%,全年共完成9单股权主承销项目,其中IPO主承销项目3单,再融资项目6单。事实上,兴业证券股权承销已经连续多年下滑,2024年规模为28.49亿元,仅相当于2022年276.5亿元的十分之一,排名下滑至第23位。目前,IPO发行节奏保持低速运行状态,股权承销业务短期内难以再回到巅峰。
资产管理业务因受公募费率改革等因素影响,2024年,兴业证券的资产管理业务收入为25.54亿元,同比下降9.80%,营业成本为6.99亿元,同比下降24.44%。其中,兴证资管实现营业收入1.65亿元、净利润0.09亿元,同比增长35.25%、350%;兴证全球基金实现营业收入32.79亿元,同比下降9.19%,净利润14.13亿元,同比上升3.21%。
券商资产管理业务方面,公司受托管理资产规模达到917.00亿元,较上年末增长4%。公募基金管理业务方面,兴证全球基金资产管理总规模达到697.26亿元,其中公募基金规模为651.42亿元,较上年末增长16%。
目前兴业证券的投行业务、融资融券利息收入均出现下滑,财富管理业务方面,基金业务收入下滑,基金管理费率的持续下调对基金公司收入构成压力,导致基金管理业务净收入大幅下降,未来业务恢复存在不确定性。
与此同时,兴业证券的财务杠杆较高,资产负债率攀升。2024年,公司资产负债率为79.10%,高于行业平均水平,且较2023年的78.73%有所增长。2025年一季度,资产负债率进一步上升至78.33%,财务杠杆较高可能增加公司偿债压力,尤其是在经济下行周期中。
而在2025年一季度,兴业证券经营活动产生的现金流量净额为-65.14亿元,同比大幅下降。尽管净利润增长显著,但现金流的恶化可能反映公司短期资金压力,需关注其资金链管理能力。
频繁违规被点名
合规问题不容忽视
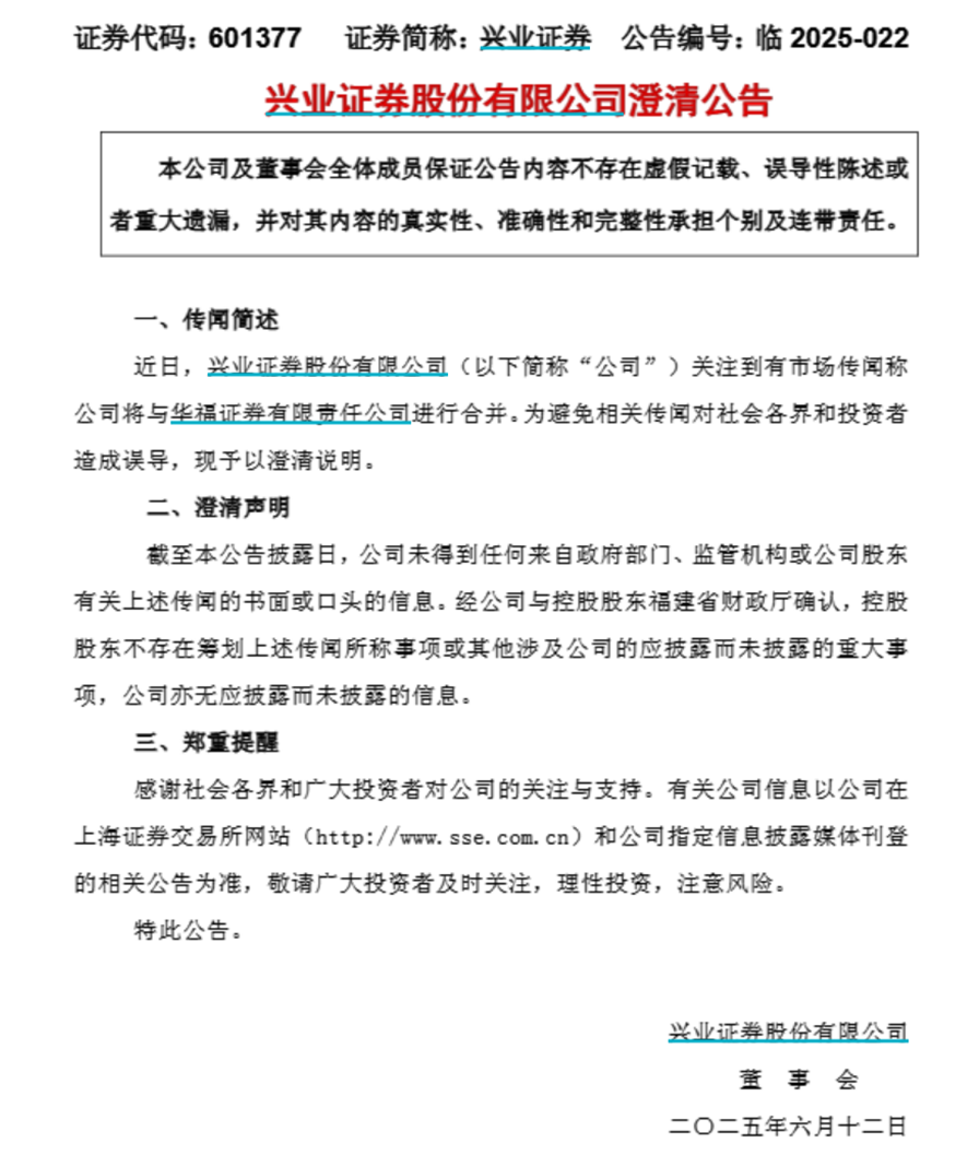
最近中央汇金控股8家券商,市场对券商合并的预期又起来了。虽然兴业证券刚澄清了合并传闻,但中小券商通过并购重组提升竞争力是大趋势。比如国联证券合并民生证券后,投行业务排名直接进入前十。兴业证券作为福建本地龙头,也是市场关注的重点。

来源:兴业证券公司公告
然而,兴业证券作为中国证券行业的重要参与者,近年来在监管层面屡次被点名处罚,涉及多个方面,包括合规管理、研究报告发布、内部控制、员工行为规范等。
据不完全统计,兴业证券被点名情况有:2023 年11月14日,兴业证券因未依法履行职责被合肥经济技术开发区财政局列入不良行为记录名单。
2024年初,证监会官网披露上市公司劲拓股份股价操纵罚单中,指出,兴业证券作为劲拓股份的上市保荐机构,兴业证券等机构的分析师存在配合上市公司的利好公告频繁发布关键事项点评、深度报告等,吸引投资者买入劲拓股份等情况。
2024年3月7日,兴业证券因涉嫌违反法律法规被北京证券交易所要求提交书面承诺。
2024年8月2日,兴业证券因内部制度不完善被国家金融监督管理总局福建监管局出具警示函。
2024年10月,兴业证券还因为存在部分项目发行保荐报告未完整披露立项、质控、内核审查问题、薪酬考核制度设计不合理等问题,被证监会采取出具警示函的行政监督管理措施。
2024年12月,兴业证券大连分公司因业务费用内部审批流程存在不实记录,以及实物礼品出入库记录不真实等问题,被大连证监局责令改正。同时,该分公司负责人吴建斌因对上述问题负有直接责任,同样受到了监管的处罚。大连证监局指出,这些问题反映出兴业证券大连分公司在内部控制和合规管理方面存在明显疏漏。
2024年12月,兴业证券南京分公司也因员工管理不到位、未能有效规范工作人员执业行为等问题,被江苏证监局采取了责令整改的行政监管措施。具体而言,该分公司在知悉可能影响客户权益的重大事件后,未能及时向上级报告,违反了相关监管规定。
这一系列处罚不仅揭示了兴业证券在内部管理上的不足,也再次提醒了证券行业加强合规管理和内部控制的重要性。作为金融机构,证券公司的合规运营和风险控制直接关系到投资者的利益和市场的稳定。因此,加强内部管理、完善合规制度、提高员工合规意识,对于证券公司来说至关重要。
在风险方面,信息显示,公司自身天眼风险473条,周边天眼风险4938条,历史天眼风险43条,预警提醒天眼风险2106条。
兴业证券的业务经营承压,频繁的处罚也反映出其在内部管理、风险控制和合规执行方面仍存在一定的短板,未来仍需持续改进。
数据显示,2024年,A股非银金融业董事长的薪酬平均值为160.85万元。兴业证券董事长杨华辉年度薪酬189.32万元,高于行业均值。董事,总裁刘志辉薪酬181.16万元,副总裁郑城美薪酬179.08万元。