chaguwang.cn-查股网.中国
查股网.CN
兴业证券(601377)内幕信息消息披露
 
个股最新内幕信息查询:    
 

兴业证券的冰火两重天:投行资管拖后腿,高管降薪换血

http://www.chaguwang.cn  2026-04-15  兴业证券内幕信息

来源 :新浪财经2026-04-15

  4月10日,兴业证券(601377.SH)召开2025年度业绩说明会,总裁刘志辉、副总裁兼财务负责人郑城美、董事会秘书林朵等核心管理层出席,与投资者展开深度沟通。

  财报数据显示,截至2025年末,兴业证券总资产达3450亿元、净资产667亿元,实现双位数增长;全年营业收入118.41亿元、净利润37.14亿元,同比分别增长21.03%和28.21%,净资产收益率(ROE)同比提升1.12个百分点,整体经营业绩稳步向好。

  股东回报方面,兴业证券延续一年两次分红机制,2025年合计实施现金分红近13亿元,其中8月派发2024年度分红8.64亿元,12月实施2025年中期分红4.32亿元,股东回报力度持续强化。

  总裁刘志辉在业绩会上表示,2025年兴业证券财富管理转型成效显著,正式发布“知己理财”财富管理品牌,坚定推进买方投顾转型,并推出“知己享投”“知己优投”“知己智投”三大服务体系。截至年末,集团在服客户近3200万户,较上年新增近300万户,成为业绩增长的核心支撑。

  然而,财富管理的高效转型掩盖不住投行与资管业务的增长困境。

  4月15日下午,《星岛》就投行资管手续费净收入下滑、第四季度归母净利润大幅下跌等业绩相关问题兴业证券集团办公室致函咨询,但截至发稿未获正面回复。

  截至4月15日收盘,兴业证券报6.02元/股,下跌0.33%,总市值519.89亿元。

  业绩隐忧凸显

  数据显示,2025年兴业证券投行手续费净收入仅6.3亿元,同比下滑10%,全年仅完成境内股权主承销项目6单,与行业头部券商差距显著。《星岛》查阅年报发现,兴业证券该业务收入已连续三年下滑,2023—2025年分别为10.44亿元、7.01亿元、6.3亿元,下滑趋势未得到扭转。

▲来源:兴业证券2025年度报告

  资管业务则陷入“规模增、收入降”的尴尬局面。截至2025年末,兴业证券资管受托规模达1272亿元,同比增长26%,但资管业务手续费净收入仅1.56亿元,同比微降2.37%,且该收入也连续五年下滑。

  更为引人关注的是,兴业证券第四季度业绩出现“断崖式”下滑。2025年第四季度,兴业证券归母净利润骤降至3.49亿元,环比大幅下滑70.7%,同比降幅接近60%。而此前三个季度,公司单季归母净利润分别为5.16亿元、8.14亿元和11.91亿元,呈现逐季攀升态势。

▲来源:兴业证券2025年度报告

  业内人士分析指出,兴业证券业绩波动暴露出公司盈利对市场热度的高度依赖。尽管券商第四季度业绩通常会受年末计提减值、费用结算等季节性因素影响出现回落,但在往年同类因素影响下,业绩降幅均未突破正常区间,60%的同比降幅已超出市场预期。

  这一表现也让市场对兴业证券三年前的百亿配股效果产生质疑。2022年8月,兴业证券以每10股配售3股的方式向全体股东配股,实际募集资金约100.84亿元,募资用途明确指向融资融券、投资交易、投资银行、信息系统及合规风控四大领域,当时兴业证券曾承诺,募资将“助力盈利能力和核心竞争力有效提升”。如今三年过去,百亿资金已全部到位,但业绩表现未能实现同步提升。

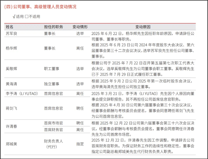
  高管年薪“腰斩”,关键岗位“换血”

  2025年,兴业证券迎来了薪酬体系与人事架构的集中调整。

  整体来看,2025年兴业证券高管人均薪酬82.75万元,同比下滑20%;而公司整体人均薪酬达64.5万元,同比增长25%。值得注意的是,兴业证券这种两极分化趋势已持续多年:高管人均薪酬连续五年下滑,公司人均薪酬则连续四年上涨;与此同时,兴业证券还连续五年缩减人员规模,截至2025年末,在职员工仅剩8279人。

  《星岛》梳理兴业证券年报发现,2021-2025年间,其高管薪酬下滑态势明显。2021年,年薪过百万的高管有10人,年薪区间在210万—270万元;到2025年,年薪过百万的高管缩减至8人,年薪区间大幅缩水至120万—140万元,近乎“腰斩”。2025年,兴业证券高管年薪税前总额合计1406.7万元,同比减少22%。

  以原董事长杨华辉为例,其2021年年薪达268万元,2024年下滑至189万元;2025年6月,杨华辉离任,苏军良接任董事长一职。年报显示,苏军良拥有硕士学位、正高级经济师职称,曾任职于兴业银行多分行及福建省金融投资有限责任公司,还曾担任华福证券党委书记、董事长。

  人事变动不仅限于董事长,2025年兴业证券关键岗位人事调整频繁。年报披露,2025年公司共发生9次人事变动,而2023年、2024年分别为4次、16次。

▲来源:兴业证券2025年度报告

  具体来看,2025年3月,李予涛因个人原因辞去首席信息官职务,由蒋剑飞继任,该任命自4月30日起生效。公开简历显示,蒋剑飞1974年出生,硕士学历,2000年加入兴业证券,现任公司首席信息官、金融科技部总经理,同时兼任证通股份有限公司监事会主席,熟悉公司信息技术及数智金融业务。

  2025年12月,首席财务官许清春因工作调整辞去现有职务,转任公司董事、首席市场官,该岗位为公司新设,旨在提升市场竞争力与品牌影响力;董事会同步指定副总裁郑城美代行财务负责人职责。

  公开简历显示,许清春1970年出生,本科学历,职业生涯起步于兴业证券基层营业部,曾担任公司合规与风险管理部副总经理等关键职务,2023年4月出任首席财务官;郑城美1974年出生,硕士学历,历任兴业证券营业部负责人、董事会秘书、首席风险官等职,现任公司副总裁。

有问题请联系 767871486@qq.com 商务合作广告联系 QQ:767871486
Copyright 2007-2026
www.chaguwang.cn 查股网