首席信息官出缺
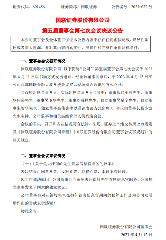
在年报和季报披露的空档期,国联证券于4月11日召开了第五届董事会第七次会议,宣布高管免职事项。
国联证券表示,因工作调动原因,董事会同意免去汪锦岭先生首席信息官职务。并对其任职的勤勉工作及为公司发展所作出的贡献表示感谢。

公开信息显示,汪锦岭生于1974年,工学博士,早年曾在证券监管机构任职。在加入国联证券之前,他曾是中信证券信息技术中心B角、执行总经理,与董事长兼总裁葛小波等主要高管,有过共事的前缘。2019年6月,他担任国联证券高管。
稍早之前发布的2022年报披露,汪锦岭薪酬264.00万元,在国联证券高管列表中仅次于董事长、执行董事、总裁葛小波(456.00万元)和副总裁尹红卫女士(279.17万元)。

行家注意到,汪锦岭原定任职期限截至2025年10月,而这一届任期仅过了半年就忽然卸任。
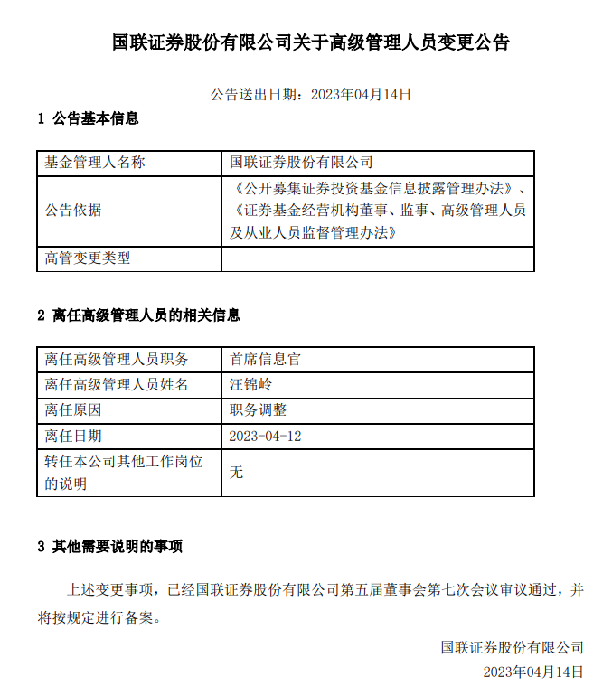
两天后,国联证券通过资本市场电子化信息平台披露了公募基金重大事项。汪锦岭因“职务调整”离任,未转任其他岗位。也就是说,他将离开国联证券。

目前,国联证券未宣布首席信息官的继任人选。而这位继任者是由现任高管转任,还是内部提拔,或是通过同行挖角,行家未能得到更多信息。
信息技术投入增长
国联证券近年来的年报均表示,公司高度重视对信息技术的持续投入,不断进行基础设施改造、设备更新及其它技术升级。
2022年,国联证券在信息技术方面投入2.15亿元,占上一年度营业收入的比重为 7.24%。而在2021年,国联证券在信息技术方面投入1.72亿元,万元,占上一年度营业收入的比重为9.16%。以此计算,国联证券2022年度信息技术投入的同比增幅正好是25%。
与此同时,国联证券人才方面的扩充,速度并没有这么快。
截至2022年底,国联证券共有2,693名员工,同比增长18.69%,主要增量和增幅来自经纪与财富管理、研究业务、机构销售和固收业务。信息技术人员133名,同比增加4.72%;信息技术人员占比,从2021年的5.60%下降至4.94%。

人才流动保持高位
为了解国联证券人才招聘的更多信息,行家查看了社会责任报告,从中发现了一组数据。
2022年,国联证券吸纳688名就业人员;2020年和2021年分别为413名和622名。
国联证券同时披露了人员流失数据。从2020年到2022年,员工年度流失比率项分别为19.8%、19.8%和20%。行家注意到,国联证券披露的按性别,按年龄和按工作地点划分的流失率,各项相加均是20.0%。

行家查看了已披露社会责任报告的上市券商,国联证券员工流失率目前位于行业第一。

就行家所知,券商员工主动提出辞职,最常见的原因是薪酬待遇。然而,国联证券的薪酬和同比降幅,却看不出什么异常。
“三张表”数据显示,2022年国联证券业绩降幅优于券业整体:全年营业收入为26.23亿元,同比下降11.59%;净利润7.67亿元,同比下降13.66%。薪酬酬总额为11.28亿元,同比下降11.11%。以报告期末员工数计算,人均薪酬为41.90万元,同比下降25.10%。与多家头部券商相比,国联证券的薪酬整体水平居中,并且降幅也在中游。
另据H股披露的年报,2022年国联证券最高薪的五名雇员中,有一名为董事;其余四名“高薪”人士平均薪酬1,297.23万元,同比增长24.60%。

管窥涉诉信息
另一方面,通过裁判文书网,行家得以管窥国联证券近年来的劳动争议情况。
据行家不完全统计,2018年到2021年期间累计公布了14份涉及与国联证券发生劳动争议的文书。不过,2022年以来没有看到新增的诉讼案件。
日期较近的一起“讨薪”案,来自国联证券总部所在地,江苏省无锡市滨湖区人民法院(简称:滨湖区法院)。
当事人唐先生,早在2013年入职国联证券南宁民族大道证券营业部(简称:南宁营业部);2019年1月签订无固定期限劳动合同。2020年4月,南宁营业部以当事人“擅自离开工作岗位,累计旷工5日”为由,解除劳动合同。
本案先经劳动仲裁,南宁营业部败诉。随向滨湖区法院起诉,并提交了办公室监控作为证据。
法院则认为,当事人并未认可存在缺勤的事实。即使存在缺勤,公司未采取谈话、警告等批评教育的形式,而是采取拍录像的形式拍摄其是否在工位,从而反映出是“为解除而解除的方式”解约,之后南宁营业部注销。
2021年12月,滨湖区法院判决:支付2020年4月工作10天未发工资1,545.6元;按月均工资3,577.82元*工作年限7.5年*2的标准,支付赔偿金53,146.6元。
据国联证券A股上市时的招股书,南宁营业部成立于2010年5月,租赁物业期限截至2023年2月。2020年10月,国联证券第四届董事会第十二次会议决议撤销3家营业部,未披露具体撤销网点名称。
2021年中报显示,国联证券撤销了五家网点,分别是苏北分公司、南宁民族大道营业部、桂林滨江路营业部、南昌北京东路营业部和宿松孚玉西路营业部。另据工商信息,南宁营业部于2021年2月注销,至此国联证券在广西辖区内没有网点。