来源 :新浪乐居2024-05-11
5月10日,上交所关于终止对国联证券股份有限公司(以下简称“国联证券”)向特定对象发行股票审核的决定。

上交所于2023年3月2日依法受理了国联证券向特定对象发行股票的申请文件,并按照规定进行了审核。
2024年4月29日,国联证券和保荐人中信建投证券股份有限公司向上交所提交了《关于撤回国联证券股份有限公司向特定对象发行股票申请文件审查的申请》和《中信建投证券股份有限公司关于撤销对国联证券股份有限公司向特定对象发行A股股票保荐的申请》,分别申请撤回向特定对象发行股票的申请文件和申请撤销向特定对象发行股票并在主板上市保荐工作。
根据《上海证券交易所上市公司证券发行上市审核规则》第十九条、《上海证券交易所股票发行上市审核规则》第六十三条(二)的有关规定,上交所决定终止对国联证券向特定对象发行股票的审核。
2023年6月5日,国联证券发布公告称,收到上交所关于其70亿元定增预案的第三轮问询。
关于融资必要性,上交所指出,根据申报材料,国联证券本次向特定对象发行股票募集资金总额不超过70亿元,全部用于进一步扩大包括融资融券在内的信用交易业务规模,扩大固定收益类、权益类、股权衍生品等交易业务以及偿还债务;上轮审核问询函已就公司本次融资必要性进行问询。
第一个问题是本次募集资金拟投向业务在报告期内资金使用情况、盈利水平及与可比公司的对比情况、行业排名。
第二是结合股东回报和价值创造能力、自身经营情况、公司主责主业、市场发展战略、前次募集资金投向及效益实现情况等,说明本次融资的必要性、融资计划及方式的合理性,是否有利于提升资本运用效率、充分发挥募集资金使用效果。
第三是结合期末货币资金的详细使用计划及投向金额、募集资金各项投入内容的具体测算依据及过程、资金缺口测算等,说明本次融资规模的合理性,是否存在过度融资。
国联证券的这笔70亿元定增预案初次披露时间为2022年9月28日,当年12月末获得证监会受理,并于2023年1月19日对第一轮问询进行了回复。全面注册制实施后,该定增预案平移至上交所审核,于2023年3月3日获得受理后,上交所就再融资必要性再次发问。
谈及定增必要性,国联证券在第二次问询回复时提到,其各项财务指标和主要业务指标行业排名持续快速上升,总资产、净资产、营业收入等排名均由2019年的50多名上升至2021年的30多名,在公募基金投顾、场外衍生品业务等领域,已跻身行业第一梯队。尽管取得了一定的成绩,但相对于中长期战略发展目标,仍存在较大差距,突出问题在于资本规模过小,严重制约公司对客户的综合服务能力。
就融资规模合理性问题,保荐机构中信建投在第二次问询回复时表示,发行人已结合公司业务发展实际情况,对本次募集资金的具体投向进行了认真的分析与测算,对拟投入各项业务的募集资金具体规模进行了明确。发行人本次募集资金的使用方向、拟用于开展的业务和规模与公司经营情况、资产规模、战略发展目标等相匹配。
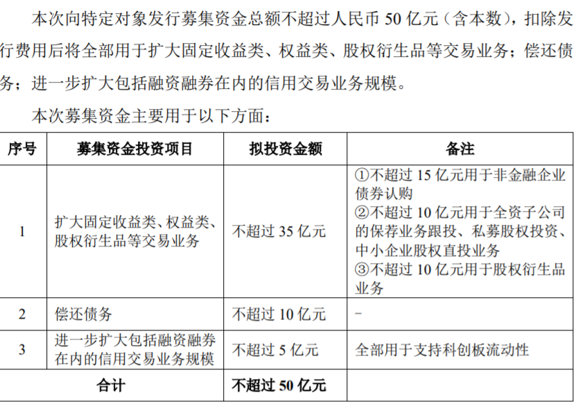
2023年6月9日,国联证券公布了新版定增方案。在上交所三度问询后,该券商拟将定增额度由70亿元降为50亿元,缩水近三成。
资料显示,国联证券成立于1999年,法定代表人为葛小波,无锡市国联发展集团成员,是一家以从事资本市场服务为主的企业。企业注册资本28.32亿元人民币,公司大股东为无锡市国联发展(集团)有限公司,持股46.41442%,无锡市国联发展(集团)有限公司大股东为无锡市人民政府国有资产监督管理委员会,受益股份93.3262%。