判了!国联民生证券

券业行家,事实说话。
欢迎留言,如果认同,请传播正能量。
在2025年中报发布前夕,国联民生证券披露了一则涉案金额达2.75亿元的重大诉讼,涉及旗下投行子公司国联民生承销保荐。

重大涉诉
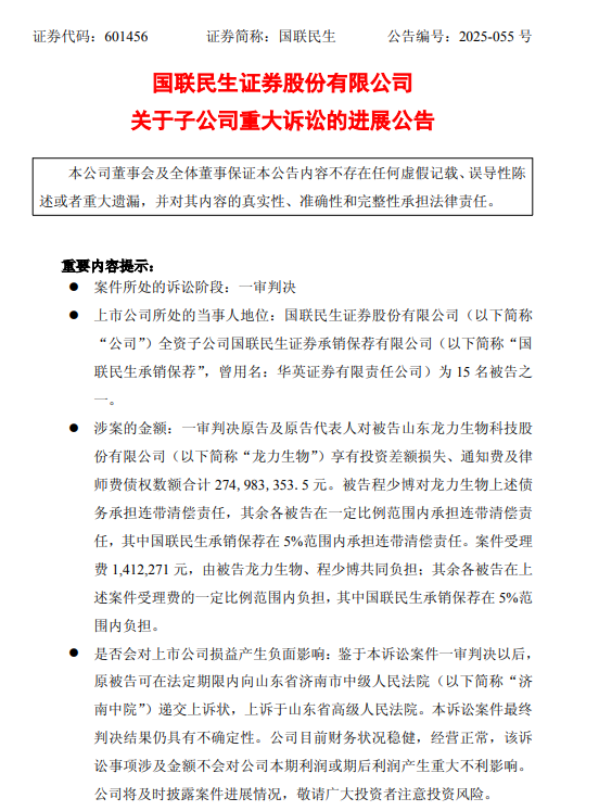
预定于8月28日发布中期业绩的A+H券商国联民生证券,刚刚公告了旗下全资子公司国联民生证券承销保荐有限公司(简称:国联民生承销保荐)涉“龙力生物”的证券虚假陈述责任纠纷案进展。

公告显示,本案的原告为1,618名投资者。被告方包括龙力生物、程少博等12名自然人、国联民生承销保荐、立信会计师事务所(特殊普通合伙)(简称:立信会计)。诉讼方式为普通代表人诉讼。
济南市中级人民法院(简称:济南中院)一审判决的核心内容如下:龙力生物需赔偿投资者投资差额损失2.74亿元,连同通知费和律师费80.9万元,合计赔偿金额为2.75亿元。龙力生物实际控制人程少博对债务承担全额连带责任。国联民生承销保荐在5%范围内承担连带清偿责任,并按5%比例分担案件受理费用。
以此计算,这起赔付金额2.74亿元的大案,国联民生承销保荐需要承担约1382万元的赔偿。
值得注意的是,判决书明确“当事人对计算方法、赔偿金额有异议可申请复核”,且原被告双方均有权在法定期限内上诉至山东省高级人民法院(简称:山东高院)。
对此,国联民生证券表示,案件最终判决结果仍存在不确定性;目前公司财务状况稳健、经营正常,该诉讼涉及金额不会对本期及期后利润产生重大不利影响,后续将及时披露案件进展并提示投资风险。
投行往事
对国联民生承销保荐来说,曾经的“明星项目”,如今却成了“烫手山芋”——其退市轨迹与财务造假细节,折射出券商投行执业质量漏洞的长期影响。
时间倒回2011年。刚刚成立的华英证券,“第一单”便接下了山东龙力生物科技股份有限公司(简称:龙力生物)IPO大单。
2011年7月,头顶“生物燃料第一股”光环的龙力生物登陆A股,募资超10亿元。作为独家保荐机构,华英证券从中赚取6511万元承销费。
四年之后的2015年12月,华英证券以独立财务顾问身份“核查放行”了龙力生物重大资产重组事项。
然而,这场资本盛宴很快显露出了底色。2017年11月,龙力生物以“资产重组”为由停牌,停牌前股价收于8.74元/股;次年复牌后,股价连续22个跌停,投资者损失惨重。
2020年7月,因连续三年被出具“无法表示意见”的审计报告且净资产为负,龙力生物被强制退市,股价跌至0.25元/股,市值蒸发近50亿元,最终沦为“龙力退”。
退市并非终点,监管利剑与股民索赔接踵而至。
2021年1月,证监会《行政处罚决定书》揭露龙力生物系统性造假:2015年至2017年期间通过伪造会计凭证等手段,虚增银行存款7.46亿元、虚减借款98.36亿元、虚增利润6.7亿元,未披露重大担保及诉讼事项累计超50亿元。
这起大案被列为2021年度证监会典型案例,成为资本市场“看门人”失职的鲜活标本。
2022年4月,济南中院启用代表人诉讼制度公告。索赔范围为自2016年4月23日起至2018年1月12日期间,以公开竞价方式买入龙力生物,并于2018年4月11日复牌时仍持有该股票的受损者。
本次的一审判决,正是对投资者诉求的首次司法回应。
值得玩味的是,早在本案立案之际,龙力生物、程少博等责任主体已是失信被执行人,两家中介机构尚有一战之力。
业绩亏损
曾经的华英证券,业已加入“消失的券商”之列:今年5月更名为国联民生承销保荐,正在与以投行著称的民生证券整合。
而在更名前后,还有一段“讨薪”插曲:正如行家在《“拿奖手软”的亏损券商》等文中提及,曾在龙力生物保荐文件中签字的当事人之一葛女士,薪酬七折并扣发奖金。而她发起的诉讼,一审未获法院支持。
回到刚刚落槌的龙力生物按,行家审视国联民生承销保荐,其业绩也难言可观。
2023年,国联民生承销保荐营业收入5.15亿元;净利润为3,560.24万元。而在2024年的投行寒冬中,营业收入降至3.40亿元;净利润为-401.16万元,同比下降111.27%。
连带担责的司法判例,不仅直接影响这家券商的当期利润,更对其声誉、执业质量和内部治理提出更高要求。
尤其是在投行面临转型,叠加机构整合的关键节点,如何有效管理历史风险、强化质控体系?对国联民生证券来说,也是未来稳健发展的关键挑战。