最近,市值超3500亿的中国太平洋保险(集团)股份有限公司(以下简称“中国太保”)出了个大新闻——执掌公司精算业务近13年的总精算师张远瀚辞职了。
这个在中国太保干了十多年的“技术大拿”离开,不仅让业内议论纷纷,更让人关注的是,他曾经拿着公司最高的薪水,如今薪酬“腰斩,而且他走后,这个关键岗位目前还没人接班。

在中国太保深耕13年
先说说张远瀚这个人。
他出生于1967年11月,今年快58岁了,学历和资历都很亮眼——有硕士学位,还是中国精算师协会理事,手里握着北美精算师协会、美国精算师学会的会员资格,在精算这行绝对是大佬级别。
在来中国太保之前,他就已经在保险圈摸爬滚打多年,先后在联泰大都会人寿、生命人寿、光大永明人寿待过,干的都是总精算师、副总经理、财务总监这类高管岗位,经验相当丰富。
2013年1月,46岁的张远瀚加入中国太保,出任总精算师,这一坐就是近13年。在中国太保的这些年里,他可不是只盯着精算这一件事,2019年7月到2024年10月期间,还兼任了公司的财务负责人,同时还在太保产险、太保寿险、太平洋健康险等多家子公司当董事,妥妥的核心管理层成员。
而他在任的这13年,正好是中国太保快速发展的时期。2013年到2024年,中国太保的总营收从1931亿元涨到了4041亿元,翻了一倍还多;净利润更猛,从92.6亿元飙到450亿元,增长了386%。
能有这样的成绩,张远瀚和他带领的精算团队功不可没。要知道,精算师是保险公司的“定海神针”,产品定价、准备金评估、风险管控这些关键活儿都得靠他们,张远瀚作为总精算师,在这些方面的决策直接影响着公司的稳健运营,所以董事会也评价他“恪尽职守、勤勉尽责,为公司高质量发展作出积极贡献”。
保险业高管薪资“天花板”
既然贡献大,薪水自然也不低,而且长期是太保高管里最高的。
从年报数据就能看出来,2022年之前,他的税前薪酬多次超过500万元,2022年更是拿了537.4万元,在所有高层里稳稳坐第一。就算到了2023年,薪酬还是有488.4万元,依旧是高管中的薪资“天花板”。
但从2023年开始,情况变了。随着央国企金融机构进入限薪周期,太保高管的薪酬也开始下调,张远瀚的薪水也没能例外。2024年,他的税前薪酬降到了约257.4万元,降幅超过45%。
不过即便如此,他的薪水还是比公司董事长傅帆(122万元)、总裁赵永刚(138万元)高不少,这也能看出来总精算师这个岗位在太保的重要性。

其实不光是张远瀚,整个太保高管团队的薪酬都在降。2024年,太保董事、监事及高级管理人员的薪酬合计才2280万元,比上一年减少了三成还多,而且集团内年薪超过400万元的高管直接“清零”了。
放眼整个行业,2024年新华保险、中国人保、中国人寿、中国平安和中国太保这五家险企里,33.33%的高管年薪低于50万元,比2023年多了2.42个百分点;50万到100万元区间的人数大幅减少,100万到500万元区间成了主力,500万元以上的超高薪群体急剧收缩,千万年薪的高管只剩2人,比2019年的6人少了三分之二。这五家险企的董监高薪酬总额更是连续六年下滑,2024年同比下降了近12%。
去向引猜测
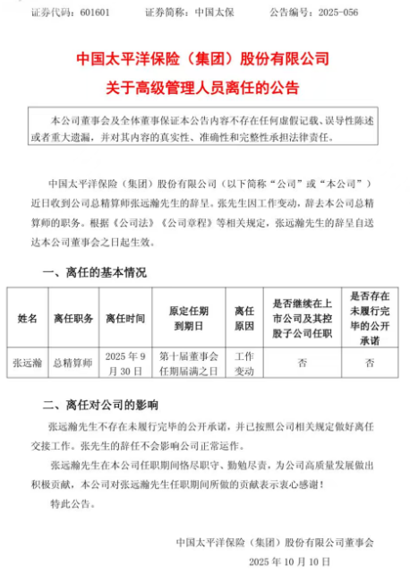
这次张远瀚辞职,官方说法是“工作变动”,他已经按照规定做好了离任交接,公司也说他的离开不会影响正常运作。
不过关于他的去向,业内有消息说可能会去中国平安,毕竟之前太保集团首席投资官邓斌离开后就去了平安,而且平安资管总经理的位置从今年4月罗水权离职后就一直空着,这也让大家对张远瀚的下一步多了些猜测。
更受关注的是,张远瀚走后,太保集团总精算师的位置目前还空着。虽然2025年6月,工银安盛人寿的喻凌燕加盟了太保寿险,担任总经理助理、总精算师,接替了之前张远瀚兼任的太保寿险临时总精算师一职,但喻凌燕负责的是寿险子公司,集团层面的总精算师还没确定人选。
对于张远瀚的离开,有人觉得是限薪政策下的必然——毕竟收入大幅下降,加上现在金融系统反腐力度也大,2024年有88位金融业内人士被审查调查,2025年上半年保险系统至少10名中高层被查,不少高管觉得收入和权责失衡,想找更有弹性的机会。
就像一位业内人士说的,“过去的薪酬水平让大家可以安心做事,现在的激励机制明显失去了竞争力”。不管怎么说,张远瀚在太保的13年,见证了公司的成长,他的离开,也算是太保一个时代的结束,至于接下来谁能接棒,带领太保精算团队继续往前走,只能拭目以待了。