来源 :每日风电2023-09-27
9月26日,明阳智能发布第三届董事会第一次会议决议公告,经公司董事会审议:
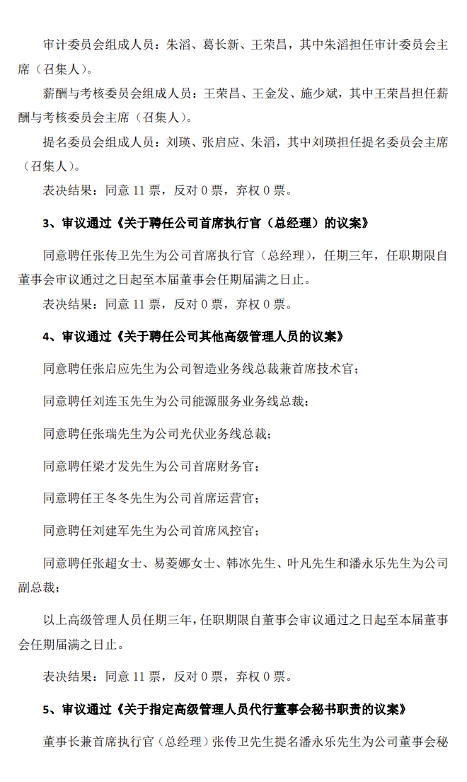
同意选举张传卫先生为公司董事长及担任公司法定代表人;选举葛长新先生为公司副董事长。
同意聘任张传卫先生为公司首席执行官(总经理)。
同意聘任张启应先生为公司智造业务线总裁兼首席技术官;
同意聘任刘连玉先生为公司能源服务业务线总裁;
同意聘任张瑞先生为公司光伏业务线总裁;
同意聘任梁才发先生为公司首席财务官;
同意聘任王冬冬先生为公司首席运营官;
同意聘任刘建军先生为公司首席风控官;
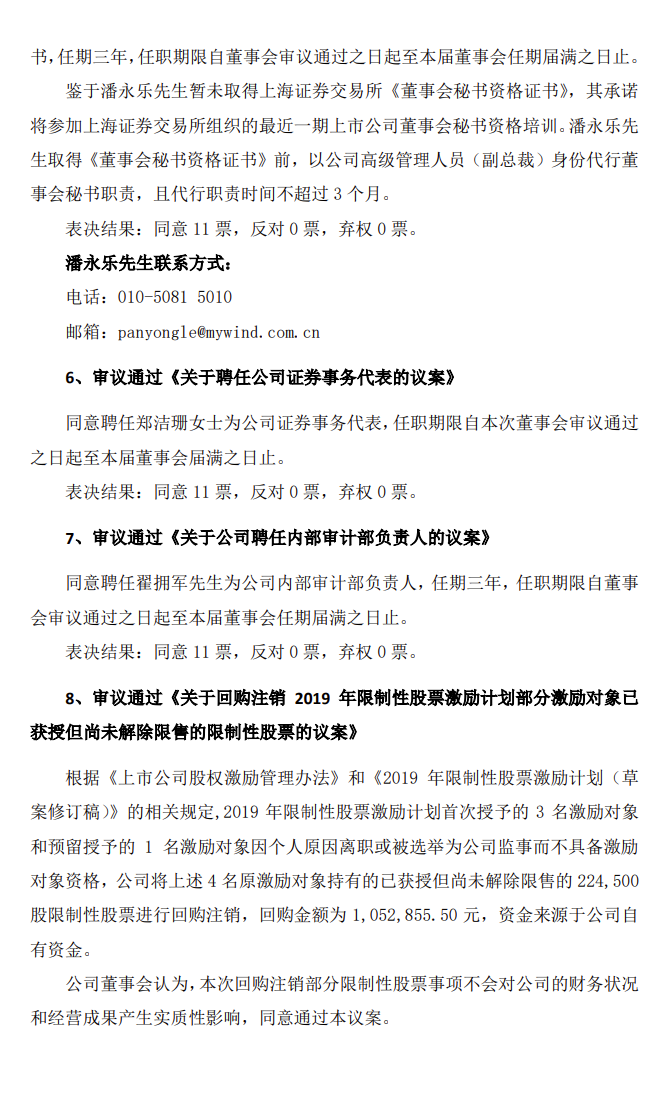
同意聘任张超女士、易菱娜女士、韩冰先生、叶凡先生和潘永乐先生为公司副总裁;
以上高级管理人员任期三年,任职期限自董事会审议通过之日起至本届董事会任期届满之日止。




完