chaguwang.cn-查股网.中国
查股网.CN
明阳智能(601615)内幕信息消息披露
 
个股最新内幕信息查询:    
 

15.05亿元!广大特材与明阳智能签署风电零部件采购合同!

http://www.chaguwang.cn  2025-03-14  明阳智能内幕信息

来源 :北极星电力网2025-03-14

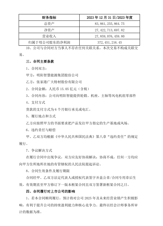
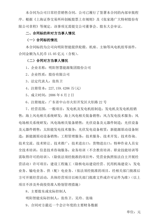
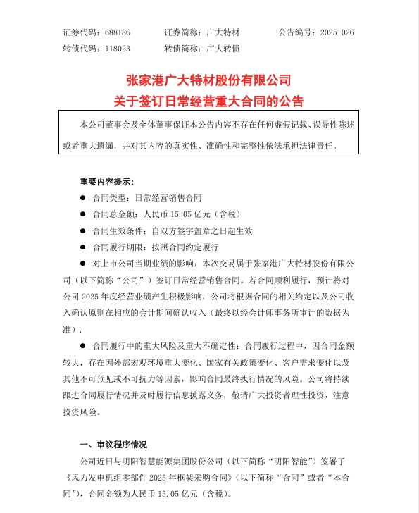
  北极星风力发电网获悉,3月12日,张家港广大特材股份有限公司(简称:广大特材)发布关于签订日常经营重大合同的公告。公告显示,广大特材近日与明阳智能签署了《风力发电机组零部件2025年框架采购合同》,合同金额为人民币15.05亿元(含税),合同标的为广大特材向明阳智能提供轮毂、机座、主轴等风电机组零部件。

  广大特材表示,若本合同顺利履行,预计将对公司2025年及未来经营业绩产生积极影响,有利于提升公司的持续盈利能力和核心竞争力。

  详情见下:

  

  

  

  

查股网为非盈利性网站 本页为转载如有版权问题请联系 767871486@qq.comQQ:767871486
Copyright 2007-2025
www.chaguwang.cn 查股网