chaguwang.cn-查股网.中国
查股网.CN
中国中冶(601618)内幕信息消息披露
 
个股最新内幕信息查询:    
 

大爆发!中国中冶揽获4108亿大单!

http://www.chaguwang.cn  2024-05-14  中国中冶内幕信息

来源 :今日头条2024-05-14

  中国中冶于5月13日发布公告称:中国中冶 2024 年 1-4 月新签合同额人民币 4,108.9 亿元,较上年同期降低2.5%,其中新签海外合同额人民币 209.0 亿元,较上年同期增长 151.2%。

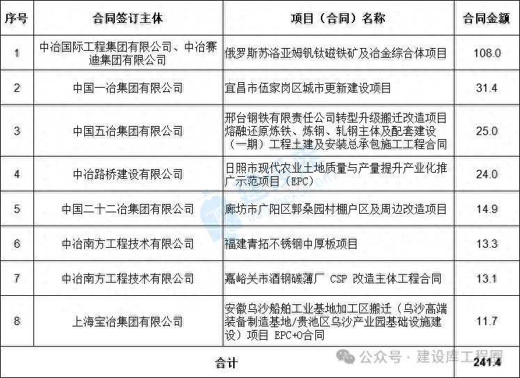
  4 月份,中国中冶部分新签单笔合同额在人民币 10 亿元以上的重大工程承包合同8个,具体情况如下:

  单位:亿元

有问题请联系 767871486@qq.com 商务合作广告联系 QQ:767871486
www.chaguwang.cn 查股网