来源 :今日头条2024-10-17
10月15日,中国冶金科工股份有限公司(以下简称“中国中冶”)发布了《中国冶金科工股份有限公司2024年1-9月新签合同情况简报》(以下简称《简报》)。
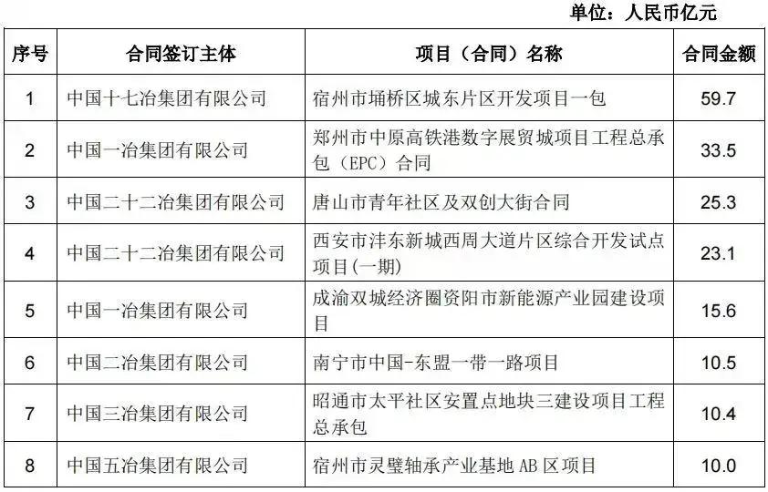
从《简报》中获悉,中国中冶1-9月新签合同额8916.9亿元,较上年同期降低9.2%,其中新签海外合同额607.6亿元,较上年同期增长85.2%。9月份中国中冶有8笔新签单笔合同额在10亿元以上的重大工程承包合同,合计金额124.6亿元。
9月份,中国中冶部分新签单笔合同额在人民币10亿元以上的重大工程承包合同如下——

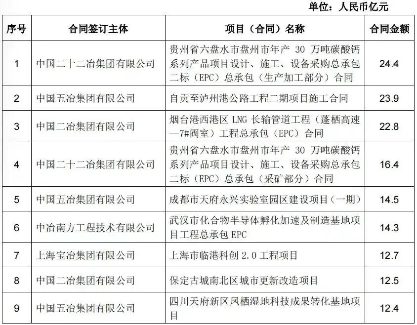
1-8月《简报》详细合同清单如下——
8月部分新签单笔合同额在人民币10亿元以上的重大工程承包合同
7月部分新签单笔合同额在人民币10亿元以上的重大工程承包合同
6月部分新签单笔合同额在人民币10亿元以上的重大工程承包合同

5月部分新签单笔合同额在人民币10亿元以上的重大工程承包合同
4月部分新签单笔合同额在人民币10亿元以上的重大工程承包合同

3月部分新签单笔合同额在人民币10亿元以上的重大工程承包合同
2月部分新签单笔合同额在人民币10亿元以上的重大工程承包合同

1月部分新签单笔合同额在人民币10亿元以上的重大工程承包合同

来源|中国中冶