
王力宏代言一日游,凸显车企对民意的敏感性。
那么理性吃瓜中,同样热搜的“欧拉好猫芯片”又该如何收场?
很多人眼里,长城汽车是一家“男性”标签浓重的车企:依靠皮卡、SUV车型打天下,旗下哈弗、WEY、坦克等品牌均是“硬汉”形象。
直到2018年,硬汉长城剑指新能源领域,成立“欧拉”品牌,并圈定女性市场。依靠“她力量”和“她经济”,主打“全球更爱女人的汽车品牌”。长城汽车数据曾显示,欧拉品牌已售车型中,超70%是女性客户。
然就是这个“最爱女人”品牌,日前却上演了“狸猫换太子”戏码,不仅引起车主不满,负面舆论甚嚣尘上,甚至还被官媒点名批评。
01
芯片门维权“信任危机”何解?
12月6日,欧拉好猫“车机系统芯片与宣传不符”经央视财经报道后,12月7日“欧拉汽车被曝涉嫌欺诈消费者”登上热搜。
据报道,多位欧拉好猫车主投诉称,该车并没搭载品牌方宣称的高通八核车载芯片,实际使用的是2016年生产的英特尔芯片,导致车机反应速度慢,运行卡顿,且很多主流App无法安装使用。
“欧拉”汽车官网的车型页面中,曾对高通芯片给出解释,“拥有8个CPU处理核心,一个GPU图像处理器和一个数字信号处理器”。然近期此网页已被删除,且企业告诉消费者“无法更换芯片”。
就此,多位车主质疑欧拉汽车涉嫌虚假宣传、误导消费者,尝试讨要说法。
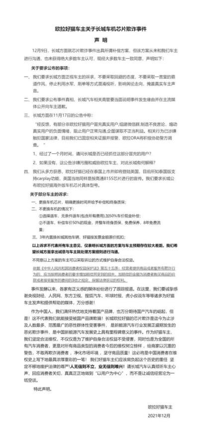
11月22日,品牌方回应:“目前正在销售的欧拉好猫车型确实尚未配置高通八核芯片,在规划中,这一配置原定是要在未来的车型上搭载。”官方表示,将赠予车主价值7200元的权益包。
这自然让不少车主难以接受。央视财经称,如果企业向消费者提供的信息有误,向消费者做出一些虚假信息造成误导,肯定是侵犯了消费者权益。企业就应及时停止这种行为,及时采取措施来弥补消费者损失。
11月22日,欧拉“柔中带刚”声明发布后,长城汽车23日A+H股股价双双回落,截至12月20日,长城汽车A股报收50.6元/股;H股报收26.2港元/股,较23日收盘价累计下跌18%和25%,累计市值蒸发数百亿元。
随着事件发酵升级,12月9日,欧拉再度声明道歉,并承诺给出满意答复;同时在原有补偿方案基础上,增加首任车主10000元充电补偿。

态度诚恳了许多,然消费者依然不认可:事关使用和切身体验的芯片问题,长城汽车、欧拉仍避而不谈。
上海欧拉车主马先生表示,欧拉给出的最新解决方案避重就轻,一方面是补偿方案缺乏诚意。更重要的是,该补偿方案并未解决实际问题。
12月16日,欧拉好猫车主联合发布维权声明称,长城汽车于12月9日发布的补偿方案未与车主沟通,也未获多数车主认可:
车主主要诉求是更换芯片,给予补偿以及终身质保;不更换芯片则无条件退车+50%现金赔偿,不退车补偿50%车价现金,终身质保以及免费保养和8年免费流量;最后,3年内置换长城其他车辆并按发票价抵扣。

声明之外,也有律师诉讼函:律师团队认为,长城汽车存在虚假宣传,消费者可据此要求长城公司承担赔偿责任。
纷纷扰扰、是是非非中,事件远未到终点。
何以越描越黑、如此被动?
行业分析师李晨表示,如果说在汽车业中换芯是无奈之举,那么减配“作弊”、货不对板,就有些超越行业红线、消费忍耐线了。
表面看,或许只是欧拉面临的一次危机公关,但实际上,这也是长城汽车乃至部分自主品牌品牌向上的阵痛。除了公关反思、品牌口碑修复,相应的产业链、供应链、核心技术力都需打磨提升。
“运营是长期的,品牌建设也都不是一蹴而就的。”欧拉品牌营销部长姚飞在接受媒体采访时称。
的确,品牌打造任重道远。相比交学费,亡羊补牢更重要。欧拉有爆款车潜质,更凸显用户信任的来之不易。信任一旦崩塌,又怎在激烈竞争中自处?