车主们连日来拉横幅维权、发布联合声明提出赔偿诉求,目前长城汽车未拿出进一步解决措施,该问题还登上了中央广播电视总台经济之声《天天315》。

长城欧拉“芯片门”之后,哈弗赤兔、初恋车型陷入“爆漆门”。
“本人于2022年6月25日购买了一部哈弗赤兔新车,九月初看到媒体报道此事,检查自己的车后发现也出现了多处油漆鼓包和爆漆现象,此车刚买两个月,才开了一千公里就出现这种质量问题。厂家措施是终身漆面质保,和五次保养,我完全不能同意。”某投诉平台上,一位哈弗赤兔新车主投诉车辆油漆爆漆鼓包问题。
据红星新闻,有业内人士指出,重新喷漆的汽车比保留原车漆的车差价在10%以上,这是车主不满意解决方案的原因之一。
雷达财经注意到,车主们连日来拉横幅维权、发布联合声明提出赔偿诉求,目前长城汽车未拿出进一步解决措施,该问题还登上了中央广播电视总台经济之声《天天315》。
此前长城汽车发布的数据显示,8月份公司整车销量出现环比下滑,其中销量主力哈弗,环比下降了近18%。新能源方面,公司8月新能源车销售1.2万台,相比领头羊比亚迪的17.54万月销量,出现明显掉队之势。
哈弗赤兔遭遇维权
近期,哈弗品牌包括初恋、赤兔在内,有多款车型被车主投诉出现“爆漆”、起泡等现象,引发大量投诉。
根据车质网数据显示,8月16日-9月14日,哈弗赤兔累计投诉量达到了466起,其中漆面起泡开裂是投诉的重灾区。
黑猫投诉平台上,一位2021款哈弗赤兔1.5T自动黄金兔车主写道,哈弗赤兔车门侧面车漆大面积气泡起皮、开花开裂,车身多处漆面鼓包、爆皮,时间久了会严重生锈,给哈弗车主们带来很大损失。
在赤兔出现集体投诉之后,哈弗初恋、哈弗大狗也有车主投诉类似的问题。
来自河北的车主郑先生称,今年8月8日购买了一辆2021款哈弗大狗1.5T自动边牧版。提车后不久,他便发现4个车门密封条附近出现了漆面开裂、起泡现象。在联系4S店后,对方表示“这是小问题,免费帮你补下漆面就行”。

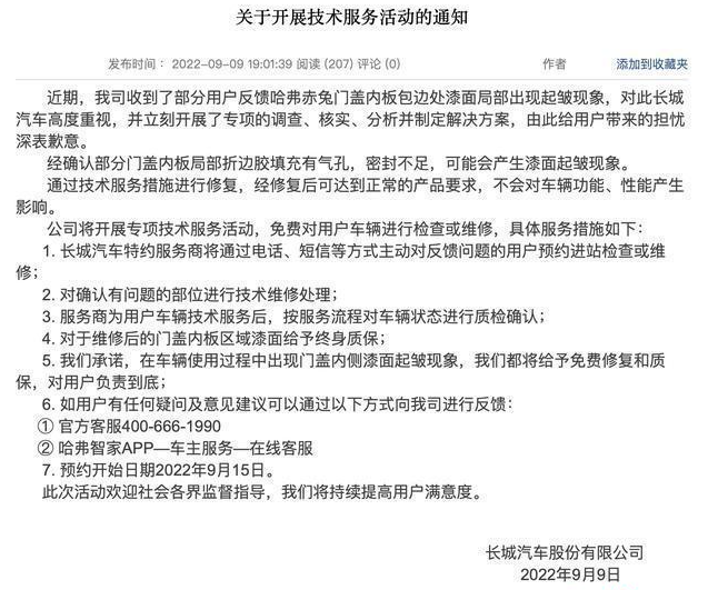
随着越来越多车主提出反馈,9月9日,长城汽车在哈弗智家APP上发布《关于开展技术服务活动的通知》。
通知表示,经确认,部分门盖内板局部折边胶填充有气孔,密封不足,可能会产生漆面起皱现象。经修复后可达到正常的产品要求,不会对车辆功能产生影响。
对此,长城汽车将免费对用户车辆维修,对于维修后的门盖内板区域漆面终身质保。

从车主后续发布的声明来看,大多数车主对这一解决方案并不满意。今年4月购买了一辆哈弗2021款激擎版1.5T黄金兔的车主王先生表示,不到一年的新车就遇到漆面起泡问题,显然是新车质量存在问题,补漆不一定能够根治。
此外,补漆还会造成车辆贬值,导致二手价值受损。他认为,厂家必须要把车辆折损补偿给消费者。
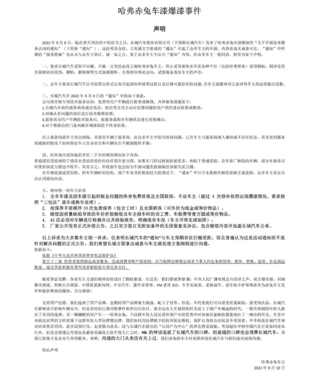
网传的一份《哈弗赤兔车漆爆漆事件声明》显示,车主们认为“通知”中上述条款均需要车主亲自到场,并留存车辆于服务商。在已有车主与服务商处于僵持或不信任状态下,担心无法保证车辆被安全维修。
另外车主们也不认可该维修方案,认为会给自身带来额外的经济损失。
车主们在咨询二手车经销商后得知,普通漆面受损相较于漆面未受损的车辆差价约5000-10000元,如果车门经过拆装则受损更多。部分经销商对于存在原厂缺陷的车,折损2万元也不收。
因此,声明中车主们提出了包括:“全车车漆及因车漆引起的钣金问题的终身免费质保且全国联保;按保养手册顺序10次免费保养且全国联保;赔偿因质量缺陷导致的车价折损赔偿及车主修车时的误工费、车船费等1万元或等价物品;4S店必须对车辆进行检测并出具检验报告,明确现有车况”等5项诉求。

随着事态发酵,中央广播电视台经济之声《天天3·15》跟进了曝光。节目中律师认为,多位车主刚提新车几月就出现车漆鼓包褶皱问题,大概率是产品质量问题。从车企来讲,既然是产品质量问题,厂家应该针对该产品问题进行相关调查,并将所导致产品问题的原因告知消费者,这也是消费者享有的知情权。
律师表示,重新补漆之外,由此所带来的价值损失,消费者所提出的补偿同样也在合理范畴内。
欧拉曾因“芯片门”赔偿4亿元
这不是长城汽车第一次面临重大维权事件。2021年11月初,欧拉好猫因为使用与宣传不符的车机芯片,被消费者投诉涉嫌欺诈。
一些消费者投诉称,欧拉好猫在销售过程中,宣传称搭载高通八核芯,而交付时搭载的却是较为老旧的英特尔四核芯片。
在芯片被“平替”之后,好猫车型在使用过程中时常出现车机卡顿甚至死机、不能下载第三方应用、导航不准等情况,已影响到车主们的正常生活。
被消费者发现货不对板后,欧拉首次回应称免费进行OTA升级,避开了“换芯”这一问题。第二次回应时,欧拉称首任车主可享三电终身质保,但未解决芯片导致的卡顿问题。
欧拉第四次回应时,明确提出换车机芯片的方法不具备可行性。对于好猫车主们退一赔三的诉求,有高管还曾明确向媒体表示过,“我们无法做到”。
2021年12月7日,央视财经就欧拉偷换芯片一事进行了报道,并连线欧拉汽车总经理董玉东。
其表示,针对欧拉好猫芯片问题给广大用户带来的困扰,深表歉意,并承诺将认真调查来龙去脉,妥善处理相关事宜,给消费者满意答复。
12月9日,欧拉汽车第五次回应欧来好猫“芯片”事件,称相关好猫用户将享受以下两项用户权益:一是2021年12月31日前下定的欧拉好猫车主,将被赠送价值7200元权益包;二是在公告下发日前,提车及下定的欧拉好猫车主,三电终身质保升级为整车终身质保,首任车主可以得到10000元充电权益。
后续有媒体报道称,上述10000元充电权益,直接折现为1万元现金返给用户。
官方数据显示,2021年1-11月,欧拉好猫累计销量40246辆。据此计算,欧拉好猫为“换芯门”付出超过4个亿的代价,该赔偿数据也获得欧拉汽车内部人士的证实。
但即便如此,还有车主对欧拉“换芯”提起诉讼。据腾讯汽车《车圈》,今年5月17日,欧拉车主陈女士与武汉建银汉海汽车销售有限公司、长城汽车股份有限公司买卖合同纠纷案在武汉汉阳开庭。
除了“退一赔三”的诉求外,原告特别提出要求长城汽车针对“芯片门”事件对消费者公开道歉,如果自己败诉会选择继续上诉。
雷达财经查询中国裁判文书网,目前公布的7份与长城汽车“芯片门”有关的裁判文书中,有3起因长城汽车股份有限公司对管辖权提出异议,案件被移送河北省保定市莲池区人民法院处理。
另外4起,法院认为原告要求第三人长城公司承担赔偿责任,主体有误,裁定驳回起诉。
长城汽车涉及的441起案件纠纷中,53起为产品责任纠纷。

上半年销量下滑16%
销量方面,上半年长城汽车整车销售出现明显下滑。
据长城汽车披露,今年1-6月份,公司累计销售51.85万辆,同比减少了16.12%。
目前,长城旗下拥有哈弗、魏牌、皮卡、欧拉和坦克5个子品牌。其中,哈弗是长城的销量支柱,上半年销量28.89万辆,占总销量的55.72%,但销量滑坡也最大,同比下降了26.21%,足足比去年上半年少卖了10万辆以上。
作为销量担当的哈弗,曾创下多个销量神话。2016年12月份创下超8万辆的单月销售记录,全年销售规模接近百万辆。但巅峰之后,哈弗品牌销量逐年下滑,2017年累计销量为85.2万辆。
最近四年销量维持在75万辆上下,陷入瓶颈。从今年上半年不足30万辆的销售势头判断,全年或难以超过70万辆。
背后的原因,除了主力车型H6因配置老化而逐渐无力,随着同价位的电动车崛起,消费者有了更多的选择空间,哈弗的生存空间受到挤压。
比如,与哈弗H6价格相近的比亚迪宋,在今年2月份登顶SUV销量榜榜首,至8月份时,比亚迪宋的销量比哈弗H6的2倍还多。
哈弗走下神坛之际,长城的其他子品牌未能及时站出来填补空缺。
其中长城皮卡定位尴尬,目前一些城市仍对皮卡通行有所限制。2021年,长城皮卡在的销量为23.3万台,这一数据与2020年的几乎持平。
2022年上半年,长城皮卡销量为9.44万辆,同比下滑20.03%,是5个子品牌中下滑幅度仅次于哈弗的品牌。
魏牌曾是长城最为器重的新能源品牌,也是长城汽车征战全球市场的排头兵。2018年魏品牌两周年庆典上,长城汽车表示,如果中国诞生一个全球性的汽车品牌,最大可能就是魏品牌。
不过,喧嚣之后魏牌陷入挣扎。2017年,魏牌累计卖了8.64万辆。2018年,魏牌以13.9万辆收官,未达到25万辆目标。
2019年至2021年,魏牌销量由10万辆下滑至5.8万辆。今年上半年的2.2万辆销量,同比下滑了4.35%。在同期国内新能源乘用车销量翻倍的情况下,长城魏牌没有能实现重振。
好在,长城汽车有两个子品牌实现了逆势增长。欧拉1-6月销量为5.91万辆,同比增加12.52%;坦克同期销售了5.4万辆,同比增长了63.56%。但这两个品牌自身体量不大,在今年年初,赛博坦克300因延迟交付,还经历了一波下定车主的公开维权。
根据8月份产销数据,1-8月长城汽车累计销量70.87万辆,同比下降9.61%。新能源车方面,8月份销售11964台,同比下滑1.64%;1-8月累计销售86548台,同比增加20.27%。
业绩方面,今年1-6月份长城汽车实现营收621.34亿元,同比增长0.33%;归属于上市公司股东的净利润56亿元,同比增长58.72%。
如果扣除汇兑收益等非经常性损益,上半年归属于上市公司股东的扣非净利润为20.59亿元,同比下降27.56%。
以归母扣非净利润除以销量计算,长城汽车单车利润为0.4万元,较上年同期的0.46万元有所下降。
有行业人士认为,新能源时代,长城汽车布局了混动、纯电和氢能三大技术路线,然而目前魏牌尚无建树,欧拉仍属低端市场。随着新能源赛道竞争越来越激烈,长城亟需一个新的增长点来接过哈弗的销量大旗。