IPO企业董秘年薪最高295万元!实控人为长城汽车创始人!报告期亏损30亿元,募资150亿元!
实际控制人
截至本招股说明书签署日,魏建军先生通过保定瑞茂、长城控股合计控制公司 40.26%股权,合计控制公司 76.81%表决权,系公司实际控制人。魏建军先生的具体情况如下:
魏建军先生,1964 年 3 月出生,中国国籍,无境外永久居留权,身份证号码:1306041964********;住所:河北省保定市莲池区。
魏建军先生,1964 年出生,中国国籍,无境外永久居留权,毕业于中共河北省委党校。1990 年加入保定长城汽车工业公司(长城汽车前身)并担任总经理,2001 年至今任长城汽车董事长,魏建军先生为河北省第九届、第十届人大代表及中共十八大党代表。

王志坤先生,1969 年出生,中国国籍,无境外永久居留权,硕士学位,高级经济师。2005 年至 2018 年,历任天能动力国际有限公司副总裁、浙江天能创新投资管理有限公司董事;2018 年至 2019 年,历任蜂巢易创科技有限公司副总裁、未势能源副总裁;2020 年至今,历任公司执行副总裁、副总经理兼董事会秘书。
报告期内,公司净利润分别为-32,564.74 万元、-70,103.35 万元、-115,442.08万元及-89,744.86 万元,扣除非经常性损益后归属于母公司股东的净利润分别为-34,680.65 万元、-77,559.59 万元、-130,115.48 万元和-101,687.72 万元。


发行人名称:蜂巢能源科技股份有限公司
有限公司成立日期:2018年2月12日
股份公司成立日期: 2021年11月26日
注册资本:324,318.2011万元人民币
法定代表人:杨红新
注册地址及主要生产经营地址:常州市金坛区鑫城大道8899号
控股股东:保定瑞茂
实际控制人:魏建军
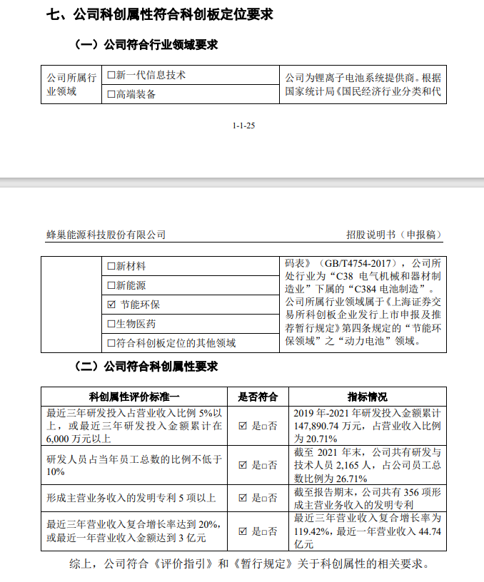
行业分类电气机械和器材制造业(C38)

公司主营业务经营情况
公司为专业锂离子电池系统提供商,专注于新能源汽车动力电池及储能电池系统的研发、生产和销售。公司主要产品包括电芯、模组、电池包及储能电池系统,并可根据客户需求为其提供动力电池及储能产品整体解决方案。公司在电池材料、制造工艺、电池系统等产业链关键领域拥有核心技术优势及可持续研发能力。
公司产品广受市场认可,客户涵盖诸多国内外主流整车企业。在国产汽车品牌客户开拓方面,公司与长城汽车、吉利汽车、零跑汽车、东风汽车、岚图汽车、小鹏汽车、理想汽车、光束汽车、赛力斯汽车、合众新能源汽车、牛创新能源汽车等整车企业达成合作关系;此外,公司与 PSA(Stellantis 集团)等知名国际汽车厂商亦开展业务合作。

截至报告期末,公司共有 2,360 名研发与技术人员,占公司员工总数比例为 19.58%。报告期内,公司持续进行高强度研发投入,公司研发费用分别为37,462.55 万元、38,022.04 万元、72,406.15万元及57,184.61 万元,研发费用总额呈较快的增长趋势。


截至 2022 年 9 月 30 日,公司共计拥有境内授权专利 2,979 项,其中发明专利 468 项。根据中汽中心全球汽车专利大数据平台公开信息,2020 年度、2021年度及 2022年 1-6 月,蜂巢能源动力电池专利公开量分别为 586 项、878 项及568 项,分别位列中国动力电池专利公开量创新主体排行榜单第一、第一及第二。
报告期内,公司主营业务收入分别为81,281.93 万元、167,113.82 万元、423,881.56万元及 348,164.02 万元,2019 年至 2021 年主营业务收入年均复合增长率达 128.36%。未来,公司将结合下游产品需求变化趋势合理安排规划产能,保持收入规模的稳健快速增长。
目前,发行人已成长为全球动力电池领域的有力竞争者。根据韩国锂电池市场研究机构 SNE Research 统计,发行人 2021 年度及 2022 年 1-6 月动力电池装机量世界排名第十;根据中国汽车动力电池产业创新联盟统计,发行人 2021 年度及 2022 年 1-6月动力电池装车量国内排名第六。
公司具体上市标准
发行人符合并选择适用《上海证券交易所科创板股票发行上市审核规则》第二十四条第二款上市标准:预计市值不低于人民币 50 亿元,且最近一年营业收入不低于人民币 5 亿元。
关联销售占比较高与客户集中程度较高的风险
报告期内,公司对关联方销售占营业收入的比例较高,主要为向长城汽车销售动力电池相关产品,使得公司客户集中度较高。报告期各期,发行人向关联方出售商品、提供劳务的金额分别为 92,360.17 万元、166,855.58 万元、370,104.93万元及 199,545.29 万元,占营业收入的比例分别为 99.40%、96.09%、82.73%及53.39%。公司与关联方之间的业务对于公司生产经营及业绩影响较大。公司积极并持续开拓非关联方客户,并已与市场多家主流整车厂客户建立合作关系。未来,公司如果未能够及时拓展非关联方客户,一旦主要客户经营情况因宏观经济或市场竞争发生重大不利变化,相关配套车型销量出现下降,或主要客户在同类产品供应商选择中减少了对公司产品的采购,都将导致公司相关产品销量下降,对公司的经营和业绩造成不利影响。此外,若公司未能严格执行其内控制度或未能履行关联交易决策、审批程序,则存在关联方利用关联交易或往来损害公司或其他股东利益的风险。
报告期各期,公司经营活动(使用)/产生的现金流量净额分别为-27,171.81万元、14,143.63 万元、34,986.61 万元及-20,918.54 万元。如发行人无法维持充足的现金流,导致业务拓展困难、市场开拓无法达到预期;或未能及时应对下游市场变化,导致经营业绩下滑,将对公司稳定经营产生不利影响。
经营业绩下滑的风险
报告期各期,发行人营业收入分别为92,918.65 万元、173,649.10 万元、447,369.16万元及 373,785.17 万元;归母净利润分别为-32,564.74万元、-70,103.35万元、-115,442.08 万元及-89,744.86 万元。公司营业收入呈迅速增长趋势,但尚未实现盈利。未来,随着公司各地在建产能陆续建成并投入使用,公司营业收入将进一步提升,预计盈利水平也将有所改善,但不排除未来受市场规模变化、行业竞争加剧、产品更新换代、原材料价格波动等因素的综合影响,公司经营业绩存在进一步下滑的风险。
尚未盈利及存在累计未弥补亏损的风险
(一)尚未盈利或存在累计未弥补亏损的风险,上市后未盈利状态如果持续存在可能导致无法现金分红的风险
报告期内,公司净利润分别为-32,564.74 万元、-70,103.35 万元、-115,442.08万元及-89,744.86 万元,扣除非经常性损益后归属于母公司股东的净利润分别为-34,680.65 万元、-77,559.59 万元、-130,115.48 万元和-101,687.72 万元。公司以2021 年 8 月 31 日为基准日,整体变更为股份有限公司,截至 2021 年 8 月 31 日公司单体累计未分配利润(未弥补亏损)为-157,963.47 万元。2022 年 6 月末,母公司及合并口径累计未分配利润(未弥补亏损)分别为-62,771.68 万元和-159,671.84 万元。公司尚未盈利且存在累计未弥补亏损,主要是由于公司研发投入强度较高、产能爬坡以及原材料采购价格增长等因素造成。
因此,若首次公开发行股票并上市后一定期间内公司无法盈利,则将无法进行现金分红,可能对股东的投资收益造成重大不利影响。
(二)公司在资金状况、业务拓展、人才引进、团队稳定、研发投入、市场拓展等方面可能受到不利影响的风险
报告期内,公司通过股权融资方式获得较为充裕的现金流,用来满足业务拓展的资金需求。报告期各期,公司经营活动(使用)/产生的现金流量净额为-27,171.81 万元、14,143.63 万元、34,986.61 万元及-20,918.54 万元。如公司无法在未来一定期间内取得足够利润或资金以维持运营,将可能对公司现金流、业务拓展、人才吸引、团队稳定性、研发投入、战略性投入、生产经营可持续性等方面造成不利影响。

实际控制人
截至本招股说明书签署日,魏建军先生通过保定瑞茂、长城控股合计控制公司 40.26%股权,合计控制公司 76.81%表决权,系公司实际控制人。魏建军先生的具体情况如下:
魏建军先生,1964 年 3 月出生,中国国籍,无境外永久居留权,身份证号码:1306041964********;住所:河北省保定市莲池区。
魏建军先生,1964 年出生,中国国籍,无境外永久居留权,毕业于中共河北省委党校。1990 年加入保定长城汽车工业公司(长城汽车前身)并担任总经理,2001 年至今任长城汽车董事长,魏建军先生为河北省第九届、第十届人大代表及中共十八大党代表。


杨红新先生,1980 年出生,中国国籍,无境外永久居留权,学士学位。2003年至 2018 年,历任长城汽车技术研究院部长、技术中心副总经理、汽车材料工程研究院院长、新能源工程研究院院长、动力电池事业部总经理。2018 年至今,历任公司总经理、董事长。同时,杨红新先生是常州市第十七届人大代表、中国电池工业协会第八届理事会副理事长、江苏省动力及储能电池产业创新联盟副理事长、39 项授权发明专利及 86 项授权实用新型专利的发明人。
