来源 :IT之家2023-09-01
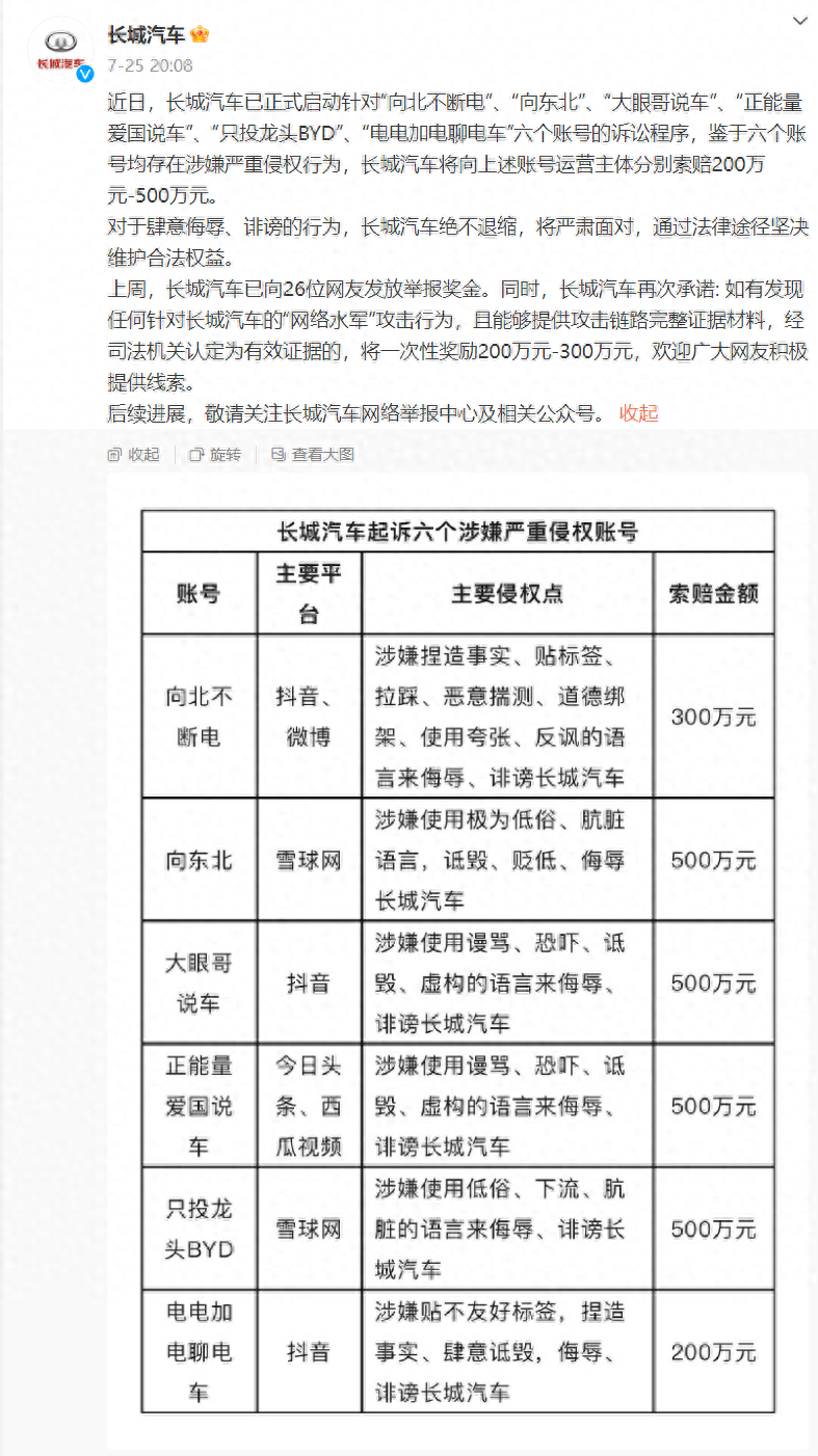
9 月 1 日消息,长城汽车网络举报中心发文宣布,7 月,针对“向北不断电”、“向东北”、“电电加电聊电车”、“大眼哥说车”、“只投龙头 BYD”以及“正能量爱国说车”六个账号,在微博、抖音、雪球等平台,持续发布关于长城汽车的侵权报道,官方正式启动了诉讼程序,并向上述账号运营主体分别索赔 200 万元-500 万元。

截至目前,以上诉讼都已经通过法院立案审核,正在推进相关法律程序。后续进展长城汽车也将酌情进行披露。
IT之家从文中获悉,经网友举报并核实,“车主程程爱国产”、“财富密钥”2 个账号于近期内持续发布多篇涉嫌捏造事实、反讽、谩骂、恶意诋毁长城汽车的报道,官方将采取法律手段维护公司合法权益。