chaguwang.cn-查股网.中国
查股网.CN
旗滨集团(601636)内幕信息消息披露
 
沪深个股最新内幕信息查询:    
 

旗滨集团全资子公司更名

http://www.chaguwang.cn  2022-10-08  旗滨集团内幕信息

来源 :北极星电力网2022-10-08

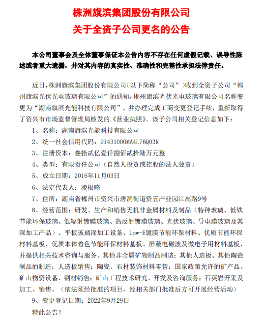
  10月1日,株洲旗滨集团股份有限公司发布关于全资子公司更名的公告,公告指出,郴州旗滨光伏光电玻璃有限公司名称变更为“湖南旗滨光能科技有限公司”,并办理完成工商变更登记手续,重新取得了资兴市市场监督管理局核发的《营业执照》。

  

  

有问题请联系 767871486@qq.com 商务合作广告联系 QQ:767871486
查股网以"免费 简单 客观 实用"为原则,致力于为广大股民提供最有价值和实用的股票数据作参考!
Copyright 2007-2021
www.chaguwang.cn 查股网