来源 :财事汇2025-10-11
2025年9月30日,国家金融监督管理总局公布了两张大额罚单,对中国邮政储蓄银行和中信百信银行及其相关负责人合计处罚近4000万元,处罚原因集中在互联网贷款业务管理不审慎等方面。
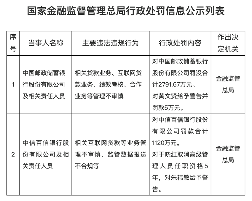
具体来看,9月30日,金融监管总局披露行政处罚信息公示列表显示,因相关贷款业务、互联网贷款业务、绩效考核、合作业务等管理不审慎,邮储银行被罚没合计约2791.67万元,一名相关责任人被给予警告并罚款5万元。
对此,邮储银行回应媒体表示,国家金融监督管理总局于2023年和2024年对邮储银行开展了相关检查,并于近日就有关问题下达了处罚结果。“我行高度重视监管意见,按照监管要求有序推动整改。同时,我行始终将监管检查和指导作为促进各项业务合规发展的契机,通过完善制度、优化流程、强化执行、改进系统等措施,不断推动公司治理体系优化和内控管理水平提高。下一步,邮储银行将严格落实监管要求,坚持依法合规经营,坚定不移推进高质量发展,全力服务实体经济,向广大客户提供优质金融服务。”
资料显示,中国邮政储蓄银行股份有限公司成立日期2007年3月6日,上市日期2019年12月10日,公司主营业务涉及中国邮政储蓄银行股份有限公司在中国提供银行及相关金融服务。该银行主要通过个人银行、企业银行及资金业务运营。主营业务收入构成为:个人银行业务69.57%,公司银行业务19.70%,资金业务10.65%,其他业务0.07%。
截至2025年上半年末,邮储银行总资产达18.19万亿元,首次突破18万亿元,较上年末增长6.47%。客户贷款总额达9.54万亿元,较上年末增长6.9%;客户存款突破16万亿元,达16.11万亿元,较上年末增长5.37%。
今年上半年,邮储银行营业收入1794.46亿元,同比增长1.5%;净利润494.15亿元,同比增长1.08%。

来源:国家金融监督管理总局行政处罚信息公示
同日,中信百信银行因“相关互联网贷款等业务管理不审慎、监管数据报送不合规”等违规行为,被予以罚款合计1120万元,同时该行于某某取消高级管理人员任职资格5年,对朱某某给予警告。
百信银行在回应上述罚单时表示,此次处罚事项源自金融监管总局于2023年对该行的业务监督检查,处罚涉及的业务发生在2021年至2023年6月期间。该行表示,高度重视监管意见,已全面落实相关整改措施。
资料显示,中信百信银行股份有限公司成立于2017年9月5日,法定代表人寇冠,注册资本56.34亿元,由中信银行(持股65.70%)、百度(持股26.03%)及加拿大养老基金(8.27%)联合发起设立。