来源 :行长助手2023-08-15
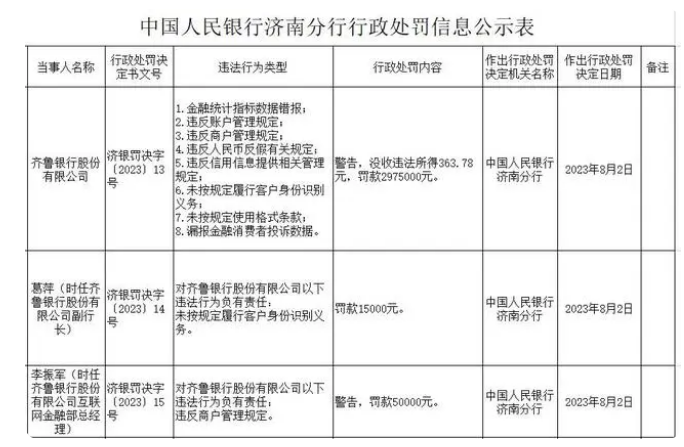
因金融统计指标数据错报、违反账户管理规定等8项事由,齐鲁银行被央行罚没297.54万元。具体来看:
已补充上报遗漏数据持续加强内控合规
近日,中国人民银行济南分行发布的行政处罚信息显示,齐鲁银行因金融统计指标数据错报等8项事由被警告,没收违法所得363.78元,罚款297.5万元。

罚单显示,齐鲁银行存在的违法行为包括以下:1.金融统计指标数据错报;2.违反账户管理规定;3.违反商户管理规定;4.违反人民币反假有关规定;5.违反信用信息提供相关管理规定;6.未按规定履行客户身份识别义务;7.未按规定使用格式条款;8.漏报金融消费者投诉数据。
另外,葛萍(时任齐鲁银行股份有限公司副行长)对该行未按规定履行客户身份识别义务负有责任,被罚款1.5万元;李振军(时任齐鲁银行股份有限公司互联网金融部总经理)对该行违反商户管理规定负有责任,被警告并罚款5万元。
针对上述罚单中“金融统计指标数据错报”“违反账户管理规定”等内容,齐鲁银行表示将持续开展内控制度体系建设工作,对各项业务活动和管理活动制定全面、系统、规范的业务制度和管理制度,并根据需要适时调整和修订,从开展内控制度合规性梳理、完善检查监督与整改管理机制、持续深入开展“内控合规管理建设年”“规范建设巩固年”活动以及加强员工培训四个维度加强监督检查和培训,强化制度执行力。
与此同时,针对漏报数据和金融消费者投诉,齐鲁银行表示目前投诉数据漏报问题均已整改并补充上报,并高度重视消费者权益保护工作,认真落实监管要求,完善消保工作机制,倾听客户诉求,不断完善产品服务,提升客户体验。
值得关注的是,就在两个月前,该行聊城分行因信贷管理不到位,被罚款30万元。据北青金融不完全统计,2022年至今,该行及其分支机构累计被罚约440万元。
净息差持续下行
齐鲁银行成立于1996年6月,是全国首批、山东省首家设立并引进境外战略投资的城商行。目前该行拥有14家分行、200家营业网点、16家村镇银行,员工4700余人。2021年6月18日,齐鲁银行在上交所正式挂牌上市。
4月28日,齐鲁银行披露了2023年一季报,截至2023年3月末,该行总资产达5290.15亿元,较上年末增长4.55%。
经营能力方面,今年一季度,该行实现营业收入28.64亿元,同比增长8.72%;实现归母净利润10.15亿元,增长12.33%。虽然营收和净利润表现良好,但作为反映银行盈利的关键指标,该行净息差收窄压力依然存在。
数据显示,该行2020年净息差为2.15%,2021年跌至2.02%,2022年再降0.06个百分点至1.96%。2023年一季度最新数据显示,该行净息差已跌至1.88%。针对净息差下行的原因,齐鲁银行副董事长、行长张华此前曾在业绩说明会上表示:由于支持实体经济力度加大,导致贷款收益率下行。
从资产质量来看,截至3月末,齐鲁银行的不良贷款率1.28%,高于17家A股上市城商行1.15%的平均水平。事实上,近年来齐鲁银行不良贷款率逐步下降,2020年末至2022年末分别为1.43%、1.35%、1.29%,2023年一季度不良贷款率较上年末下降0.01个百分点,但仍高于城商行平均水平13BP,另外2023年一季度该行的不良贷款金额相比上年末增加了1.86亿。
此外,齐鲁银行资本充足率表现亦不乐观。2023年一季度末,该行资本充足率为14.32%,比上年末下降0.15个百分点;一级资本充足率为11.26%,比上年末下降0.09个百分点;核心一级资本充足率为9.53%,比上年末下降0.03个百分点。
国家金融监督管理总局5月19日发布数据显示,一季度末,我国商业银行(不含外国银行分行)资本充足率为14.86%,一级资本充足率为11.99%,核心一级资本充足率为10.50%。齐鲁银行三项数据均低于行业平均水平。
另据年报数据显示,2018至2022年末,该行核心一级资本充足率分别为10.63%、10.16%、9.49%、9.65%、9.56%,虽然2021年有过小幅上涨,但整体呈现下降趋势。