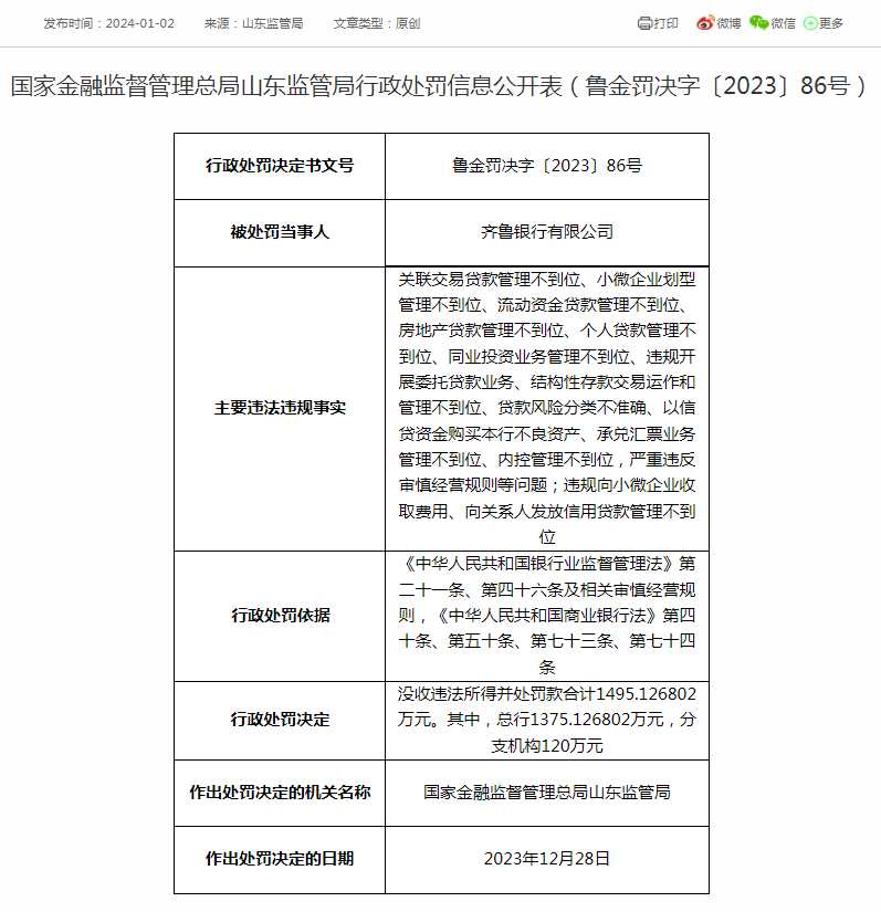
近日,国家金融监督管理总局山东监管局公开的罚单显示,齐鲁银行因存在关联交易贷款管理不到位、小微企业划型管理不到位等15项违法违规行为,被没收违法所得并处罚款合计1495.126802万元。
其中,总行涉1375.126802万元,分支机构120万元。另外,时任齐鲁银行行长助理、副行长陶文喆等多人受到相关行政处罚。
齐鲁银行上市后,曾于2021年6月25日达到12.43元的历史最高股价,市值约为569亿元。而截至今日(1月11日)收盘,该行收盘价为3.92元,市值约184.56亿元,较彼时最高市值蒸发了约384亿元。

齐鲁银行被重罚1500万元,
涉15项违法违规行为
上述罚单显示,齐鲁银行因15项违法违规事实,被没收违法所得并处罚款合计1495.126802万元。其中,总行1375.126802万元,分支机构120万元,具体违法违规事实如下:
关联交易贷款管理不到位、小微企业划型管理不到位、流动资金贷款管理不到位、房地产贷款管理不到位、个人贷款管理不到位、同业投资业务管理不到位、违规开展委托贷款业务、结构性存款交易运作和管理不到位、贷款风险分类不准确、以信贷资金购买本行不良资产、承兑汇票业务管理不到位、内控管理不到位,严重违反审慎经营规则等问题;违规向小微企业收取费用、向关系人发放信用贷款管理不到位。

同时,时任齐鲁银行行长助理、副行长陶文喆,对齐鲁银行关联交易贷款管理不到位、流动资金贷款管理不到位、同业投资业务管理不到位,严重违反审慎经营规则等问题负有责任,被警告并处罚款5万元。
公开资料显示,陶文喆出生于1972年,进入齐鲁银行后,先后出任该行信贷审批部副总经理、执行总经理、总经理;齐鲁银行公司银行部总经理、副总经理;齐鲁银行天津分行负责人、行长;齐鲁银行行长助理兼天津分行行长等职。
另外,时任齐鲁银行营业管理部总经理韩明磊,对齐鲁银行授信资金用途审核不审慎,严重违反审慎经营规则负有责任,被警告;
时任齐鲁银行济南山大路支行行长贾镔,对齐鲁银行同业投资业务管理不到位,严重违反审慎经营规则负有责任,被警告。
值得一提的是,此张罚单的处罚决定日期为去年12月28日,据不完全统计,齐鲁银行去年全年已被监管部门罚没超2000万元。
其中,央行济南分行曾开出一张百万级罚单,该行因金融统计指标数据错报、违反账户管理规定、违反商户管理规定、违反人民币反假有关规定、违反信用信息提供相关管理规定、未按规定履行客户身份识别义务、未按规定使用格式条款、漏报8项违规受到警告处分,并处以没收违法所得363.78元,罚款297.5万元。

曾多次增持稳定股价,
市值较巅峰期蒸发超350亿
齐鲁银行成立于1996年6月,是全国首批、山东省首家设立并引进境外战略投资的城商行,目前拥有14家分行、200家营业网点、16家村镇银行,员工4700余人,董事长为郑祖刚。
去年4月,原银保监会山东银保监局核准郑祖刚齐鲁银行董事、董事长任职资格。公开资料显示,郑祖刚出生于1972年,此前长期在农业银行任职,担任过农行山东分行副行长、天津分行行长等职务。该行此前的董事长为黄家栋,其因年龄问题辞职。
2021年6月18日,齐鲁银行在上交所正式挂牌上市。该行上市后,股票连收6个涨停板,2021年6月25日达到历史最高股价,为12.43元,彼时公司市值约为569亿元,但随后股价便一路下跌。
然而,截至今日(1月11日)收盘,该行收盘价为3.92元,市值约184.56亿元,较彼时最高市值蒸发了约384亿元。
此前,齐鲁银行已多次增持公司股份稳定股价。回溯至2023年7月18日,齐鲁银行发布公告表示,该行已连续20个交易日的收盘价低于公司最近一期经审计的每股净资产,触发稳定股价措施启动条件。
据该行彼时发布的关于稳定股价方案公告显示,其将采取由持股5%以上的股东增持股份的措施以稳定股价。同时,基于对该行未来发展前景的信心和投资价值的认可,现任领取薪酬的董事(不含独立董事)、高级管理人员将增持该行股份,持股5%以上的股东、董事、高级管理人增持金额合计不低于5608.11万元。
值得注意的是,齐鲁银行前一次稳定股价措施于2022年12月9日实施完毕,仅七个多月后,再次触发了该次稳定股价机制。
此外,2023年9月5日,澳洲联邦银行(现为齐鲁银行第一大股东)通过沪股通方式累计增持股份452.97万股,完成增持义务。

去年三季度净息差跌至1.81%,
不良率不及上市城商行平均水平
据2023年三季度报显示,截至9月末,齐鲁银行总资产为5684.91亿元,较上年末增加12.35%;总负债为5307.15亿元,较上年末增长 12.82%。
从盈利情况看,该行去年前三季度实现营业收入90.97亿元,同比增长8.24%;实现净利润29.68亿元,同比增长16.01%。
不过,虽然营收和净利润表现良好,但作为反映银行盈利的关键指标,齐鲁银行净息差收窄压力仍旧存在。
数据显示,该行2020年净息差为2.15%,2021年跌至2.02%,去年再降0.06个百分点至1.96%。2023年三季度最新数据显示,该行净息差已跌至1.81%。
另外,从公布去年三季度净息差情况的6家A股上市城商行看,有5家银行较上年同期有所下滑,包括贵阳银行、宁波银行、苏州银行、兰州银行及齐鲁银行,青岛银行未下降。
从净息差变动幅度看,贵阳银行去年前三季度净息差同比下降22个基点,降幅最大;齐鲁银行和苏州银行均同比下降14个基点,仅次于贵阳银行。
从资产质量来看,齐鲁银行不良贷款率逐步下降,2020年末至2022年末分别为1.43%、1.35%、1.29%。截至2023年三季度末,该行不良贷款率降至1.26%,较上年末下降0.03个百分点;拨备覆盖率313.89%,较上年末提升32.83个百分点。
不过,虽然齐鲁银行不良贷款率持续下降,但与其他A股上市城商行相比,不良贷款率数值仍高于平均水平。比如,成都银行、厦门银行、苏州银行、江苏银行、杭州银行、南京银行、宁波银行去年三季度不良贷款率均低于1%。
从资本金来看,齐鲁银行去年三季度核心一级资本充足率为9.73%、一级资本充足率11.43%、资本充足率14.45%。其中,资本充足率较上年末减少0.02个百分点。
此外,另据该行年报显示,2018至2022年末,其核心一级资本充足率分别为10.63%、10.16%、9.49%、9.65%、9.56%,虽然2021年有小幅上涨,但整体呈现下降趋势。
资本充足率是银行资本总额对其风险加权资产的比率,该指标的目的在于抑制风险资产的过度膨胀,保护存款人和其他债权人的利益、保证银行等金融机构正常运营和发展。