

齐鲁银行3500万股股权经过二次拍卖终于成功卖出,成交价为1.34亿元。在这次拍卖之前,该笔股权曾于2023年10月14日在阿里司法拍卖平台竞价拍卖,当时起拍价为1.47亿元,加价幅度为73.3万元,评估价为1.42亿元,但最终因无人出价而流拍。第二次拍卖不得降低起拍价,起拍价为1.32亿元,每次加价幅度为66万元。2023年11月11日的二次拍卖最终以1.34亿元成交。

这次降价拍卖,和齐鲁银行股价的低迷有密不可分的关系。

齐鲁银行成立于1996年,是全国首批、山东省首家设立并引进境外战略投资的城商行。公开资料显示,其第一大股东为澳大利亚联邦银行,持股比例为15.84%。前十大股东中,济南国资运营有限公司持股9.97%,济南城市建设投资集团有限公司持股7.30%,济南西城置业、济南西城投资发展、济南经济开发投资为济南国资委下属企业,兖矿能源、济钢集团、中国重汽位列齐鲁银行前十大股东之列。

齐鲁银行原本属性为城商行,战略布局根植济南,立足山东,辐射山东周边的天津、河南、河北等省市,目前拥有14家分行,全国网点约200家,包含16家村镇银行,员工总数4700余人。2015年齐鲁银行挂牌新三板,2015年至2021年,齐鲁银行多次凭借超高的净利润荣登“盈利王”。
2021年6月18日,齐鲁银行成功登陆上海证券交易所,成为山东省第三家A股上市银行,亦是新三板首家银行成功“转A”案例。在上市当日,齐鲁银行收盘价为7.17元/股,较5.36元/股的发行价暴涨,连续收获6个涨停板,6月28日股价一度涨至11.88元/股,但随后股价一泻千里,2021年6月28日至今,齐鲁银行股价已经下跌67%,市值蒸发了375亿元。截至2024年1月9日,其总市值为185.50亿元。
2023年前三季度,齐鲁银行总营收为90.97亿元,同比增长8.24%;归母净利润为29.37亿元,同比增长16.22%。2023年第一季度、第二季度,其营收增幅分别为8.72%、12.88%,净利润增幅分别为12.33%、18.91%,这样的业绩表现在整个银行圈算是中上等的表现。2020-2022年,齐鲁银行的营收增幅分别为7.14%、28.11%和8.82%,净利润增幅分别为7.74%、20.52%和18.17%。
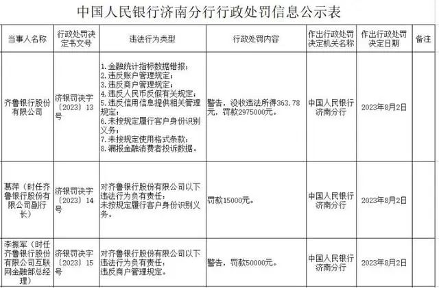
2023年8月,齐鲁银行因金融统计指标数据错报、违反账户管理规定等8项违法违规行为,被没收违法所得363.78元,罚款297.5万元。齐鲁银行2023年7月发布的公告披露,该行已连续20个交易日的收盘价低于公司最近一期经审计的每股净资产,触发稳定股价措施启动条件。持股5%以上的股东、董事、高管拟增持金额合计不低于5608.11万元。

而值得注意的是,这距离其上一次实施稳股措施仅过去半年有余。2022年5月底,该行曾经披露过一则触发稳定股价措施的公告。2022年12月9日,齐鲁银行再次发布公告称,该行稳定股价措施已实施完毕,有关增持主体累计增持金额5513.28万元。齐鲁银行的稳股措施收效甚微,股价稳定对齐鲁银行来说成了大难题。
齐鲁银行2023年前三季度虽然营收增速在A股17家城商行中排名靠前,但营业收入总额却排名倒数第三。正因为营收规模偏低,才很难支撑股价强势。在股价长期低迷的情况下,齐鲁银行自登陆A股至今已经3次触发稳定股价机制。根据该行制定的《稳定股价预案》,A股股票上市后3年内,如连续20个交易日收盘价均低于该行最近一期经审计的每股净资产,持股5%以上的股东、董事(不含独立董事及不在该公司领取薪酬的董事)和高级管理人员有稳定股价的义务。

齐鲁银行2009年以前是济南市商业银行,2009年才正式更名为齐鲁银行,2018年才登陆A股。
齐鲁银行能取得这样的成绩已属难得,但该行3500万股的股权被以1.47亿元拍卖,仍以流拍收场。以此计算,拍卖股价仅为4.2元/股。而2023年10月13日齐鲁银行的收盘股价为4.18元/股,此时拍卖股价和当时齐鲁银行收盘股价相比,每股只有0.02元的差距。
据了解,拍卖该笔股权的是山东三利源经贸有限公司,之所以被法拍,是因为山东三利源经贸有限公司因与农业银行、青岛银行等存在金融借款合同纠纷相关案件,被青岛市市南区人民法院强制网拍,最终经过4轮竞价,拍卖价为133964775元,每股成交价为3.828元。拍卖前一交易日,齐鲁银行的收盘股价为3.89元/股,拍卖后一交易日,齐鲁银行股价维持在3.90元/股,等于买家获得每股0.062左右的溢价,整体优惠了0.13亿元,以低于市场价的价格进行收购。

金融分析师许艺表示,中小银行的股权流拍较为常见,这和拍卖银行的业绩表现其实关系不太大,买家投资银行股权,更多关注其未来经营和发展的前景,而不是但单看其业绩表现,“收益预期、平衡安全性以及流动性需求才是买家考虑的关键,齐鲁银行上市以来在股价端的表现不够稳健,很难实现股权增值收益,这应该是第一次流拍,第二次降价才得以成功拍卖的原因所在”。
齐鲁银行2023年前三季度,总营收为90.97亿元,其中利息净收入达67.61亿元,占总营收的74.3%。其第三季度营收为30.21亿元,利息净收入为22.62亿元,利息净收入占比达75%。作为齐鲁银行的对标银行,青岛银行2023年前三季度总营收为96.97亿元,利息净收入为68.83亿元,利息净收入占比为71%;第三季度青岛银行营收为33.32亿元,利息净收入为23.73亿元,占比为71.2%。齐鲁银行的利息净收入占比明显高于青岛银行。
再以城商行头部银行宁波银行为例,宁波银行2023年前三季度营收为472.4亿元,利息净收入为302.1亿元,利息净收入占总营收的64%。第三季度宁波银行总营收为150.9亿元,利息净收入为100.3亿元,利息净收入占比为66%。宁波银行利息净收入占总营收的比例,比齐鲁银行低近10个百分点。
利息净收入占比高,对齐鲁银行来说未必是好事,在降息潮背景下,各银行通过提高非息收入,压缩息差业务占比,或者加大消费贷等高收益率资产的投放,来规避利息收入下降带来的不利影响。而齐鲁银行的利息净收入占比由2022年的77.5%有所下降,但和可比银行相比依然偏高。在全部42家上市银行中,利息净收入占比排在前面的多是区域农商行和城商行这样的中小型银行,这类银行规模较小,对利息收入高度依赖,齐鲁银行超高的利息净收入占比就是对利息收入高度依赖的表现。
利息净息差是反映银行盈利能力的重要指标,不过,反映齐鲁银行盈利能力的另一个关键指标——净息差并不理想。数据显示,2022年其净息差为1.96%,自2019年至今已连续4年下降,与2018年的2.29%相比,下跌幅度不小。2023年一季度末,其净息差再次下跌0.08%,仅有1.88%。齐鲁银行2023年前三季度净息差水平为1.81%,2022年同期为1.95%,同比下降14个基点。据市场利率定价自律机制2023年4月10日发布的《合格审慎评估实施办法(2023年修订版)》,“净息差低于1.80%”作为扣分项。齐鲁银行的净息差已经接近1.80%的警戒线。

齐鲁银行在业绩说明会中表示,其净息差下行主要是支持实体经济力度不断加大,贷款收益率有所下行,将适时下调存款利率,提高低成本存款占比,预计年内息差保持平稳。
再从存贷比数据来看,齐鲁银行该项数据居上市银行中倒数的位置。数据显示,以2023年年一季度为例,齐鲁银行的存贷比为56.76%,对比2022年末下跌了1.6个百分点,横向对比A股全部42家银行股可以发现,齐鲁银行在同期排名倒数第一。存贷比水平偏低,意味着齐鲁银行更多的资金留存,导致齐鲁银行的资金利用率偏低,直接带来的后果就是缺乏更多的盈利方式,从而造成齐鲁银行的盈利能力偏差,进一步说明齐鲁银行缺乏满意的投放资产,存在“资产荒”问题。
本次股权二次拍卖最终降价出售一事,说明中小银行的股权不再是资本眼中的香饽饽,齐鲁银行的内控问题、股价低迷、转债破发、存贷比长期处于较低水平等问题不解决,将会进一步拉低整体综合竞争力,进而形成恶性循环。在本次股权拍卖成功后,新的股东入场,能否让齐鲁银行有些许改变?