日前,A股上市城商行齐鲁银行发布了持股5%以上股东的减持公告。公告显示:重庆华宇集团有限公司持有齐鲁银行股份有限公司约2.58亿股,占公司总股本的比例为5.34%。重庆华宇根据自身发展需要,拟在本公告披露之日起15个交易日后的3个月内,通过集中竞价或大宗交易方式减持不超过约6370万股,即减持比例不超过公司总股本的1.32%。

看似很平常的一则股东减持公告,背后可有太多信息了。
一是本次减持的比例,华宇集团累计持有齐鲁银行2.58亿股,本次减持0.637亿股,减持股数占华宇集团持有齐鲁银行股权数的24.69%。华宇集团此前在齐鲁银行IPO时承诺,在股票锁定期满后两年内,每年减持股份数量不超过持有的齐鲁银行股份数量的25%。本次减持的比例可谓是“顶格减持”;
二是本次减持的时间点,华宇集团本次减持的时间点从7月9日公告后的第15个交易日后的3个月内,也即7月30日之后的3个月内通过大宗交易减持完毕。要知道在今年1月18日,华宇集团刚刚完成齐鲁银行前5股东的集体增持,刚过完6个月的禁止减持窗口期,就要马上减持,颇有种“急迫感”,而给到齐鲁银行的投资者来说,观感并不好;
三是减持的金额并不多,尽管观感不好,齐鲁银行仍要减持,但是换来的金额或许并不多,按照现在的市值来看,仅有不到3个亿。
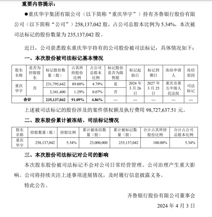
四是拟减持的股份情况,绝大部分仍处于质押状态。华宇集团持有的大部分齐鲁银行股份,近段时间以来不停地在质押与解押之间跳动,在今年4月份还被重庆市高院司法标记了2.35亿股,约占总持股数的91%,涉及案件的债权金额及执行费仅有0.98亿元。

虽然在7月初解除了2.25亿股的司法标记和516万股的司法冻结,但随即在7月9日又将3189万股齐鲁银行股权进行了质押,截至目前,华宇集团持有的2.58亿股中,有2.35亿股仍然处于质押状态,剩下2300万股则是司法冻结状态。
也就是说,后续华宇集团想要减持所持齐鲁银行的股份,还得先解押了再说。
不过,从华宇集团手中齐鲁银行的股权情况来看,不管是高比例质押,还是司法标记、司法冻结等状况,一定程度上显示了华宇集团眼下财务状况的不乐观。
作为重庆市本土5大房企之一,目前金科、协信、东原均已暴雷,只剩下龙湖和华宇还未公开违约。

只不过从华宇集团的财务数据来看,并不乐观。据企业预警通数据披露的华宇集团2023年年报和2024年一季报显示,2023年度,华宇集团营业收入172.07亿元,同比下滑10.85%,归母净利润3.48亿元,同比大幅下滑39.3%,还能保持盈利已经很不错了,不过在手现金仅有23.3亿元,同比上年末的38亿元还是少了有15亿元,而同期的一年内到期债务有18.84亿元,应付账款有44.7亿元,在手现金已经难以覆盖年内到期债务和应付款项,这种情况到了今年1季度仍然没有好转;
而同期,华宇集团2023年的经营性现金流虽然为正,但较2022年底的41亿元、2021年底的66.8亿元已经下降了不少;特别是融资取得现金这一补血渠道也是骤降。从2021年的92.27亿元,下降到2022年的18.15亿元,继续下滑至15.9亿元,而融资性现金流净额更是呈现44.7亿元的净流出。
从上述财务数据来看,华宇集团的经营状况,特别是资金流状况是非常紧张了。
而这时候,作者还发现华宇集团旗下多个子公司的商票出现了逾期。
据上海票据交易所显示,截止到今年6月底,华宇集团持股80%的广州凤凰华宇文化投资有限公司商票累计逾期3581万元,逾期余额3002万元;

华宇集团几乎全资持股的绵阳瑞正房地产开发有限公司截止到6月底商票逾期余额871.3万元;

华宇集团几乎全资持股的陕西瑞众置业有限公司在6月底商票逾期余额2917万元;

仅上面三家子公司的商票逾期就高达6800多万,还有华宇集团控股的常州业瑞房地产开发有限公司、成都渝瑞房地产开发有限公司、南通瑞棠房地产开发有限公司等也都有商票逾期信息。
除此之外,数据显示这些商票预期的公司,部分还有司法被执行案件,比如成都渝瑞房地产在今年4月和6月共有285万被执行金额;广州凤凰华宇文化投资有限公司在今年4月份被强制执行14.15万元等等。
虽然华宇集团在公开的债券市场还未违约,但从商票逾期的情况来看,华宇集团在资本市场的信用已然出现了松动。