来源 :每日风电2025-02-14
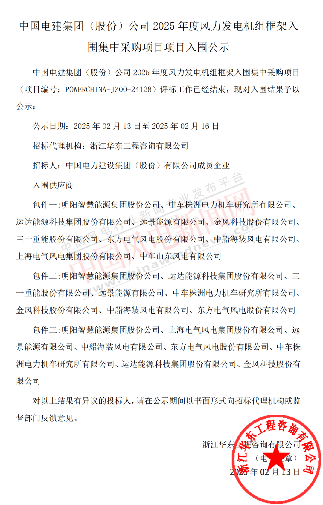
2月13日,中国电建集团(股份)公司2025年度风力发电机组框架入围集中采购项目入围公示,采购规模共计25GW,其中陆上总量预计为23GW,海上总量预计为2GW。金风科技、远景能源、明阳智能、三一重能、运达股份、东方风电、中船海装、电气风电、中车株洲所、中车山东风电10家整机商入围。

2024年11月13日,中国电建发布《中国电建集团(股份)公司2025年度风力发电机组框架入围集中采购项目招标公告》。
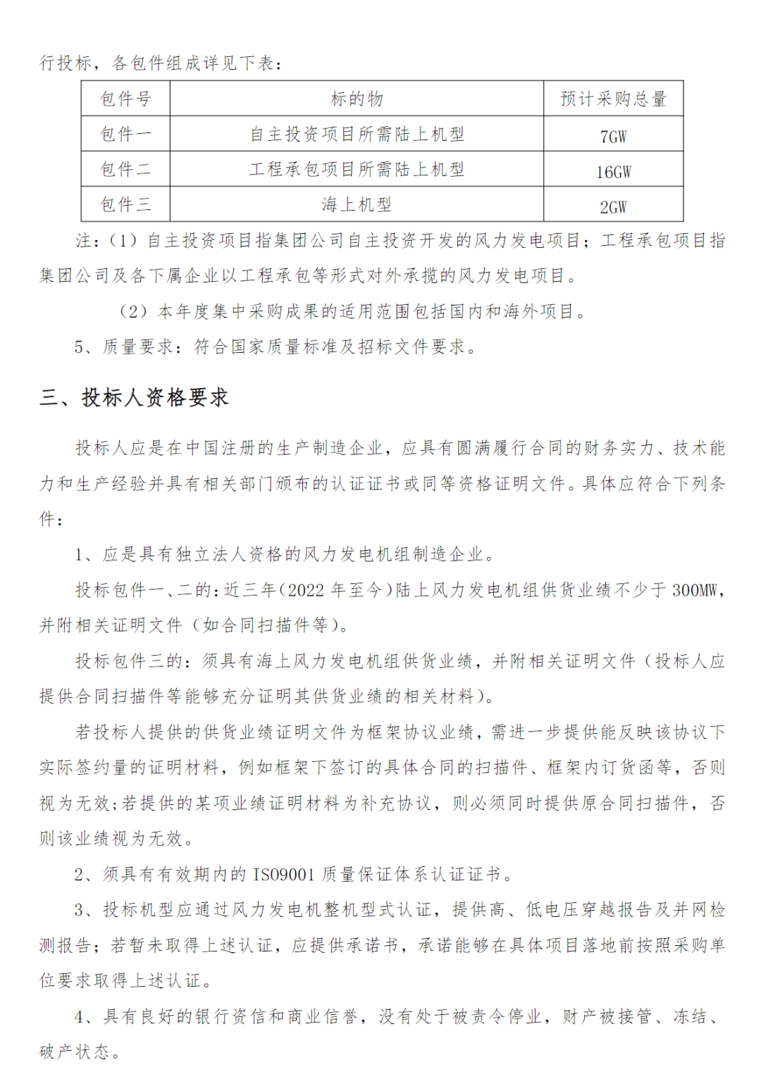
《公告》显示,本次集中采购招标的风力发电机组为中国电力建设集团(股份)有限公司(以下简称“集团公司”)2025年预计装机总量(包括自主投资建设项目和对外承揽的总承包项目),其中陆上总量预计为23GW,海上总量预计为2GW。
本次招标将按各包件分别确定集团公司2025年度风力发电机组入围供应商(入围供应商数量根据实际投标人数量确定),并签订框架协议,框架协议有效期至下一年度集中采购结果正式公布为止。除有特殊情况外,集团公司将在具体项目落地、采购需求明确后,根据此次招标结果,直接邀请入围供应商通过谈判采购或竞价采购等二次竞争方式,确定其所需风力发电机组的最终成交单位,并签订采购合同,不再另行单独招标。
2025年内,集团公司将按季度汇总采购需求总量,在入围供应商范围内,开展各季度的集中二次竞争工作,并确定成交供应商。集团公司所属各成员企业各规格型号风力发电机组的采购均按照框架入围名单及协议执行。
投标人应按合同要求完成风电机组及附属设备的设计、制造、试验、包装、运输至现场及交货、现场开箱检查、指导安装、现场试验、验收、技术文件的编制和提交、运行人员的培训及质保期内的维修和保养,负责风电机组指导调试和试运行工作,负责塔筒的设计和优化工作。
供货范围主要包括:风电机组、监控系统、专用工具、备品备件、易耗品、其他设备、技术服务等。
本次招标采购分3个包件进行投标,潜在投标人可以对某一包件或多个包件进行投标。

