来源 :飞鱼财经2022-05-29
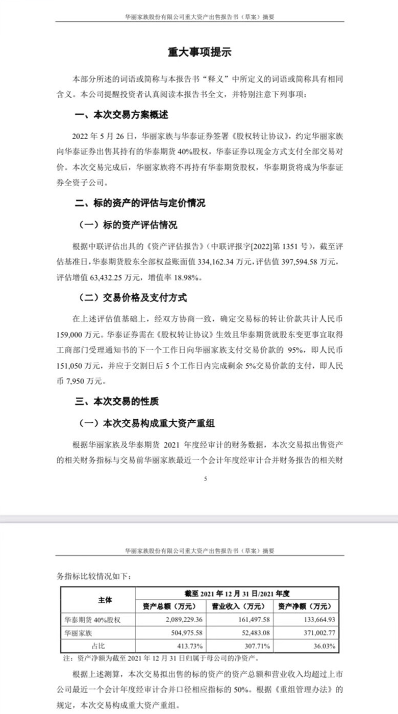
2022年5月26日,华泰证劵与华丽家族签署了《股权转让协议》,约定华丽家族向华泰证券出售其持有的华泰期货40%股权,华泰证券以现金方式支付全部交易对价。本次交易完成后,华丽家族将不再持有华泰期货股权,华泰期货将成为华泰证券全资子公司。
华泰期货40%股权交易作价15.9亿元。公告信息显示,根据中联评估出具的《资产评估报告》(中联评报字[2022]第1351号),华泰期货股东全部权益账面值334162.34万元,评估值397594.58万元,评估增值63432.25万元,增值率18.98%。经双方协商一致,确定交易标的转让价款共计人民币15.9亿元。

事实上,华泰证券对期货板块的布局由来已久。2006年,华泰证券收购长城伟业期货(华泰期货前身)60%的股权,如今再次收购40%股权,使得华泰证券于补全旗下期货板块,一了多年心愿,可以说是开业31周年纪念日的一份独特礼物。事实上,华泰证券对期货板块的布局由来已久。由此,华泰证券不仅可以分享股指期货代理业务的市场蛋糕,亦可通过旗下期货公司的代理席位分散股指期货交易的一部分头寸,增强资金安全性。预计华泰证券将在股指期货自营、衍生品业务等多个业务领域进一步打通脉络,并以更为顺畅的内部协同投入集团整体经营发展之中。
而对于华丽家族来说,虽然此举会导致投资收益大幅减少,但考虑到该部分投资收益无法带来经营性现金流,也难通过华泰期货股东会决议实施分红,此次抛售华泰期货,可以为公司取得较为充裕的货币资金,有利于公司优化资产结构,聚焦房地产开发业务,推进公司发展战略,提高公司抗风险能力,实现公司可持续发展。