来源 :智通财经2023-01-03
智通财经APP获悉,1月3日,2023年A股第一个交易日迎来开门红,而作为牛市旗手的券商板块却逆势走弱。华泰证券(601688.SH)领跌板块,早盘一度跌超8%,截至收盘报11.89元,收跌6.67%,全天成交金额21.3亿元,换手率2.47%。盘后龙虎榜数据显示,沪股通卖出2.3亿元并买入5765万元,三机构合计卖出1.42亿元,中金公司上海分卖出1.74亿元。
从龙虎榜公布的当日买卖数据来看,上榜营业部席位全天成交7.65亿元,占当日总成交金额比例为35.84%。其中,买入金额为2.20亿元,卖出金额为5.45亿元,合计净卖出3.26亿元。具体来看,机构合计净卖出1.42亿元。此外,沪股通专用、中金公司上海分分别卖出2.30亿元、1.74亿元;沪股通专用、中国银河证券厦门湖滨中路证券营业部分别买入5765.74万元、4980.60万元。

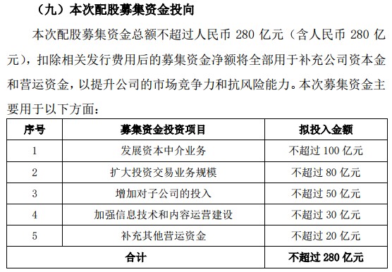
消息面上,华泰证券2022年12月30日发布公告,拟按照每10股配售3股的比例向全体A股股东配售股份,募资不超280亿元,所募资金将全部用于补充公司资本金和营运资金,以提升公司市场竞争力和抗风险能力。

值得注意的是,此次华泰证券280亿再融资达到了券商配股最大规模。在宣布拟实施配股后,华泰证券的股价也在2023年首个交易日应声下跌。
1月3日,有媒体向证监会提问,“近期,有上市证券公司公告实施再融资,请问证监会如何评价?”,证监会新闻发言人对此回应称,“关注到有关上市证券公司再融资行为。我们一直倡导证券公司自身必须聚焦主责主业,树牢合规风控意识,坚持稳健经营,走资本节约型、高质量发展的新路,发挥好资本市场‘看门人’作用”。
证监会新闻发言人还强调,作为已上市的证券公司,更应该为市场树立标杆,提高公司治理质效,结合股东回报和价值创造能力、自身经营状况、市场发展战略等合理确定融资计划及方式,董事会和股东大会要统筹平衡,审慎决策,切实维护各类投资者特别是中小投资者合法权益。同时,证监会也会支持证券公司合理融资,更好发挥证券公司对实体经济高质量发展的功能作用。