chaguwang.cn-查股网.中国
查股网.CN
华泰证券(601688)内幕信息消息披露
 
个股最新内幕信息查询:    
 

把股民当“人矿”,吸血鬼华泰证券?

http://www.chaguwang.cn  2023-01-06  华泰证券内幕信息

来源 :金角财经2023-01-06

  你以为你是股东,其实你是“人矿”,当上市公司缺钱时,就会对你开发、利用,甚至压榨。

  跨年之际,又有头部券商打算开采“人矿”。

  2022年的最后,华泰证券公布配股预案,拟募集资金不超过280亿元,创下国内券商史上配股融资金融之最,市场一片哗然。

  随后,2023年首个交易日,华泰证券一度跌超过8%,最终收跌6.67%。

  本次配股的资金用途中,投入最大的是“不超过100亿”发展资本中介业务,所谓资本中介业务,主要指两融和股票质押业务。

  今年中报显示,华泰证券两融和股票质押业务余额分别为1158.7亿和451.68亿,疫情爆发前的2019年,这两项数据只有671.25亿和378.14亿。

  

  

  华泰证券资本中介业务情况

  华泰证券开挖“人矿”发展资本中介业务,与整个券商的大环境相符。

  2020年疫情爆发后,融资环境开始宽松,上市券商纷纷开启再融资活动。

  2020-2022年,券商再融资规模合计超2800亿,这些再融资活动中,“发展资本中介业务”被一再提及,成为关键融资理由。

  在券商大力发展下,资本中介业务的确迎来了高速增长。

  以其中的两融业务为例,两融余额在2020年起重新抬头,并在2021年9月一度突破1.9万亿,即使随后有所回落,最新规模依然在1.5万亿以上。

  在上一轮2015年股灾之后,两融余额多数时间在1万亿以下运行。

  

  不过,在资本中介业务高歌猛进之际,一些隐患也开始浮现出来,股票质押踩雷、两融违约频现,券商计提的资产减值准备也大幅增加。

  2019-2021年,“券商一哥”中信证券的资产减值准备由68.9亿暴增至162.34亿,增幅135.6%;本次巨额配股的华泰证券,资产减值准备也由22.3亿增加至40.8亿,增幅高达83%。

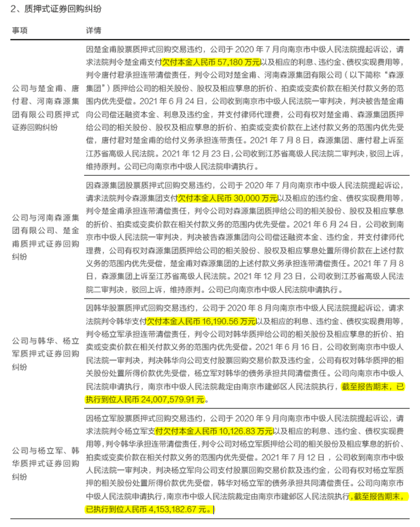
  此外,华泰证券在今年中报披露了一系列涉及股票质押违约的诉讼。值得担忧的是,这些诉讼涉及的违约本金超过11亿,但目前执行到位的资金却不足3000万。

  除了信用风险,资本中介业务的未来发展也值得关注。

  经过近10年发展,融资业务的规模基本稳定在A股市值的1.5%-2%范围内,券商能主动拓展的空间已不大,基本上靠股市行情和新股上市驱动,属“看天吃饭”;

  而在2018年后差点酿成“全市场流动性危机”的股票质押业务,规模也较之前明显缩水,市场普遍认为该业务未来增长空间十分有限。

  也就是说,券商不断重金投入的资本中介业务,未来增长点只能寄望于融券业务。

  在一些利好推动下,融券业务在2020年下半年开始占两融的比重确实有所提高,但与融资业务规模相比依然悬殊,能否成为资本中介业务的下一个增长点,还需时间证明。

  在信用风险问题不断浮现、未来增长力度存疑的情况下,华泰证券依然不顾开采“人矿”的巨大争议声,通过配股募集大量资金继续投入到资本中介业务,“切实维护各类投资者特别是中小投资者合法权益”喊得震天响,现实却是令人如此愤怒且无力抗争。

  点击下方名片,关注金角财经,我们将为你剖析更多社会热点,拆解经济事件背后的逻辑。

  

  巨额配股争议

  2022年12月30日晚,华泰证券公告称,拟采用每10股配售3股的比例向全体A股及H股股东配售股份。

  以今年三季度末的总股本测算,本次配售股份数量为27.23亿股。其中,A股配股股数为22.07亿股,H股配股股数为5.16亿股。

  

  

  华泰证券配股方案

  公告显示,本次配股募集资金总额不超过280亿元,除了前述“不超过100亿元”发展资本中介业务外,还包括“不超过80亿元”用于扩大场外衍生品、FICC投资交易业务规模,以及“不超过50亿元”用于增加子公司投入等。

  

  

  华泰证券配股资金用途

  多数情况下,配股都伴随着争议性。

  虽然配股能使上市公司在操作更灵活的情况下收获一笔长期资金,但募集资金到位后,资金的使用到为公司产生收益,会有一段时间的“爬坡期”,如果资金使用效率低,甚至资金使用不当导致巨额亏损,ROE会被摊薄甚至大幅下滑。

  可供参考的是,2021年财报显示,A股上市券商的ROE中位数仅8.09%,49家上市券商中仅12家ROE在10%以上。

  在上市券商ROE普遍不高的情况下,因为配股又再使ROE面临被摊薄和拖累的压力,就不难理解为何券商一推配股,股价多数下跌。

  当然,除了盈利指标,市场对券商推配股后的“先跌为敬”的态度,还有情绪因素。

  对大多数股东来说,配股有一定程度的强制性,如不选择配股,股东权益将面临稀释、持股比例降低、所持资产被动贬值,因此配股行为有时被称“伸手向股东要钱”。

  华泰证券本次配股方案一出,同样在网络引发大量争议,反对声一浪接一浪,甚至有中小股东在股吧和微信公号发布写给证监会的公开信,请求否决华泰证券配股方案,并列出多条理由,包括对华泰证券扩张股本的速度过快、分红远低于股权融资等方面的质疑。

  

  

  中小股东在网上发表的公开信

  值得注意的是,除了中小股东不满,证监会也出面“阴阳”了一下华泰证券。

  1月3日下午,证监会在答记者问中表示:

  关注到有关上市证券公司再融资行为,证监会一直倡导证券公司自身必须聚焦主责主业,树牢合规风控意识,坚持稳健经营,走资本节约型、高质量发展的新路,发挥好资本市场“看门人”作用。

  有金融人士表示,对中小股东来说,上市公司需要融资,最好的方式是低利率发债,不会摊薄股东权益;其次是发行可转债,大小股东利益保持一致;再次是定增,由市场化机构参与;最次的则是配股。

  不过,从券商角度看,配股虽然会引发争议和短期股价波动,但相比其他股权融资来说,配股募资难度低、更为简便、时效也相对更快。

  据证监会《上市公司证券发行管理办法》,对配股真正有约束力的规定就只有一条,“拟配售股份数量不超过本次配售股份前股本总额的30%”。

  

  

  关于配股的规定

  相比之下,定增和发可转债的规定则严格得多。

  定增的规定包括发行价格不低于定价基准日前二十个交易日公司股票均价的80%;发行的股份自发行结束之日起,六个月内不得转让,控股股东、实际控制人及其控制的企业认购的股份,十八个月内不得转让等。

  可转债的规定则更加严格,包括最近三个会计年度ROE(加权)平均不低于6%;发行后累计公司债券余额不超过最近一期末净资产额的40%;最近三个会计年度实现的年均可分配利润不少于公司债券一年的利息;转股价应不低于募集说明书公告日前二十个交易日均价和前一个交易日的均价。

  正如文章开头提及,2020年后,随着融资环境的改善,券商开始“补血”在重资本的资本中介业务上展开竞赛,规定更宽松、操作更灵活的配股融资,在需要不断“补血”的券商面前,自然更受欢迎。

  

  越是补血,风险越多

  券商的资本中介业务在近年迎来了高速增长,不断吸引券商投入更多资本。

  2020年,疫情爆发后,A股遇上“疫情牛”,融资环境改善,上市券商均看准时机加大融资力度。当年,有19家券商通过IPO、定增、配股等方式,合计募资超过1500亿元,其中16家募资用途都提到资本中介业务。

  “资本中介相对传统的股票经纪和投资银行等通道中介业务而言,严重依赖资本金为客户服务的业务”,有业内人士表示,资本中介业务是资本消耗型业务,规模与券商净资本直接挂钩,需占用大量的流动性,离不开长期稳定的资金供给。

  在华泰证券之前,“券商一哥”中信证券也曾推过280亿的配股预案。

  当时,中信证券财务负责人表示,中信证券在2020年资产得以突破万亿元,主要就是因为资本中介业务规模增加,但随着该业务规模继续增长,流动性指标将承压。

  公开信息显示,中信证券流动性覆盖率由2018年末的247.92%大幅下降至今年年中的139.71%,同期净稳定资金率从156.16%下降至129.14%,两项数据均十分接近监管的预警标准(120%)。

  资本中介业务规模的增加,导致风控指标的承压,这是中信证券彼时推出巨额配股的核心原因。

  在中信证券最初的280亿配股计划中,资金用途里就有190亿元计划用于发展资本中介业务,“以满足各项风控指标的要求,保障业务规模的合理增长”。

  最终,在巨大的争议声下,中信证券配股募资缩水至223.96亿元。

  本次巨额配股的华泰证券,情况也类似。

  2020年至2022年中,在华泰证券资本中介业务高速发展同时,风控指标也开始承压。

  今年中报显示,华泰证券流动性覆盖率为142.18%,净稳定资金率为131.44%,两项指标离120%的预警标准都是一步之遥。

  这也不难理解,为何华泰证券甘愿冒如此巨大的争议声,也要推出本次的280亿配股计划。

  

  

  华泰证券风控指标

  不过,券商通过不断“补血”来发展资本中介业务时,相关风险也同步增加。

  随着业务规模的扩大,股票质押踩雷、两融违约情况也明显增加,直接导致了上市券商的资产减值准备大幅提升。

  2019年,上市券商资产减值准备合计546.3亿;2020-2021年,这项数据提升至840.25亿和905.16亿。

  2019-2021年,头部券商中,中信证券资产减值准备由68.91亿增加至162.34亿,增幅135.58%;华泰证券由22.29亿增加至40.77亿,增幅82.92%;中信建投、申万宏源、广发证券同期的增幅也高达76%、60%、78%。

  

  此外,随着违约情况增加,一系列相关诉讼也陆续展开,但执行效果存疑。

  华泰证券在今年中报披露了一系列涉及股票质押违约的相关诉讼,都是在2020年就向法院提起诉讼,涉及本金合计超过11亿。

  不过,历经多时,截至2022年年中,这些诉讼能执行到位的金额不足3000万。

  

  

  华泰证券诉讼披露

  相比头部券商,信用风险若爆在中小券商身上,对业绩的拖累会更加严重。

  2021年,信用减值损失占营业利润比例超过10%的上市券商有11家,超过一半净利润在10亿以下。

  其中,太平洋证券营业利润1.92亿,归母净利润1.21亿,而信用减值损失高达2.73亿;中原证券营业利润7.11亿,归母净利润5.13亿,而信用减值损失高达3.74亿。

  从这两家中小券商情况看,信用减值损失占营业利润的比例高达142.16%和52.62%,可见信用风险管理不善对中小券商利润影响之大。

  

  

  前景不明

  随着一系列问题慢慢浮现出来,资本中介业务的未来也值得关注。

  首先可以预料的是,经过近10年发展,融资余额相对A股市值的比例基本稳定在1.5%-2%的范围内,未来的增长主要受股市行情以及新股上市情况驱动,“看天吃饭”为主,券商主动拓展空间并不大。

  

  另一个曾与两融业务相提并论的股票质押业务,增长空间同样存疑。

  2018年,随着股市下跌、严厉的减持新规出台等多重因素叠加,股票质押风险大面积暴露,甚至差点酿成“全市场流动性危机”。后来,股票质押业务进入“拆弹”阶段,面临不断被压缩规模的尴尬境地。

  以华泰证券为例,股票质押业务规模在2017年高达908.75亿,随后几年规模不断缩水,即使2021年后略有回升,仍不足2017年规模的一半。

  

  

  华泰证券股票质押业务情况

  股票质押业务推出时,是一个交易类业务,券商对客户融入资金不作约束,只需盯住账户的履约担保比,有问题强平即可;

  不过,这样一个流动性很强、标准化的场内产品,在减持新规推出后,本可以自由流动的标的变成了限售股,导致出现违约时券商没法及时处置,变成了类似银行的抵押贷款业务。

  此外,监管还要求券商要给客户做授信时,做贷前分析贷后分析,引来业内人士吐槽,“变味了,这是行业完全没有预料的”。

  对于股票质押业务的增长空间,不少声音认为,减持新规后大量的流通股变成了限售股,监管的态度也较为谨慎,业务整体规模增长空间有限。

  相比融资和股票质押业务,融券业务被寄予厚望能成为资本中介业务的下一个蓝海。

  2019年初,融券业务余额只有80亿元,占两融余额的比重不到1%。后来,随着科创板灵活的转融券机制推出和券源的扩容,2020年下半年开始,融券业务占两融业务的比重确实开始提高。

  截至2023年1月4日,融券业务余额为941.95亿,同日融资余额为1.45万亿,融券业务占两融比例提高至6.09%。

  

  不过,从目前情况看,融券业务相比融资业务,规模还是十分小,能否真的成为资本中介业务的下一个增长点,尚需时间证明。

  事实上,融券业务发展最大的限制在于券源不足和成本过高。券商要想拿到券源,需要动用不少资源,要么是自己出钱买股票,要么跟公募基金保持良好关系去拿券,还有就是自己去找上市公司非金融机构法人股东。

  此外,融券业务标的池的流动性管理也是业务难点,如果股票连续涨停,客户就没有办法买回股票按期还给券商,券商也没法继续向上游归还,触发违约风险。

  这些因素都意味着,相比融资和股票质押业务,融券业务更复杂,也进一步制约了其规模的增长。

  在信用风险开始暴露、业务增长隐现瓶颈的情况下,华泰证券还是不顾争议声开采“人矿”继续投入到资本中介业务,不难理解为何市场选择“先跌为敬”了。

  股价暴跌的背后,除了市场对华泰证券压榨股民这种行为的唾弃,更多的可能是对未来前景的不看好。

有问题请联系 767871486@qq.com 商务合作广告联系 QQ:767871486
www.chaguwang.cn 查股网