chaguwang.cn-查股网.中国
查股网.CN
华泰证券(601688)内幕信息消息披露
 
个股最新内幕信息查询:    
 

华泰证券,怎么了?

http://www.chaguwang.cn  2023-04-01  华泰证券内幕信息

来源 :观点2023-04-01

  

  新时代,守门人的觉悟应该跟上。

1

  业绩失速

  又是年报季,有人欢喜就有人愁。

  这两天,刚发布了2022年年报的华泰证券,恐怕就有点愁。数据显示,2022年,华泰证券实现营业收入320.32亿元——

  同比下降15.5%。

  一同出现大幅下滑的,还有净利润。2022年,华泰证券实现归母净利润110.5亿元——

  同比下降17.18%。

  往更细处看,去年华泰证券四大主营业务中,仅国际业务收入保持增长,财富管理业务、机构服务服务、投资管理业务均出现不同程度的缩水。

  其中,财富管理业务收入156.29亿元,同比小幅下降4.04%。机构服务业务收入48.92亿元,同比减少47.53%。最夸张的是投资管理业务,收入同比——

  大降80.80%。

  从数据来看,A股市场上,2022年华泰证券首发IPO承销家数为25家,IPO承销金额为319.45亿元,排在行业第五。值得一提的是,根据沪深交易所会员统计数据,华泰证券股票基金交易量合计人民币38.76 万亿元,排在行业第一。

  这样一家行业头部企业,为何却遭遇业绩大幅下滑?

  一个不可忽略的背景是,过去的2022年,整个券商行业都不太好过。

  遥想2021年,前十券商全部跻身净利润“百亿俱乐部”,但从2022年年报业绩来看,目前仅有中信证券、国泰君安、华泰证券三家净利润超过百亿。

  此外,从中国基金报统计的数据看,多家上市券商2022年净利润跌幅超过50%,直接腰斩。有个叫红塔证券的,归母净利润跌幅甚至达到98%,几乎降到脚底板了。

  看来,感受到寒气的,不止华泰证券。

2

  “向股民伸手要钱”

  相比于业绩滑坡,更让华泰证券感到不安的,恐怕是巨额配股事件。

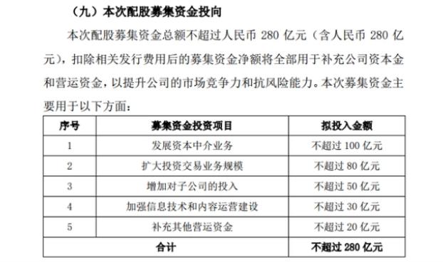
  几个月前,2022年最后一个交易日,华泰证券抛出了一份280亿元的配股募资预案。

  如果这份配股完成,这将是A股券商最大规模的一笔配股融资。

  面对这样一份配股募资预案,市场的反馈很直接:大跌。2023年第一个交易日,华泰证券低开逾6%,盘中跌幅一度超过8%,收盘下跌6.67%。

  大跌背后的原因是,这份配股预案对广大股民并不友好。

  一般来说,配股后股本规模将扩大,往往给市场发出缺钱或经营不善的信号,而且配股之后,股票要进行除权,容易引发股价暴跌。

  所以,无论股东参不参与配股都面临亏损的风险。如果参与配股,就要投入更多的资金去买股票,但股价同时面临下滑风险。

  如果投资者选择不配股但继续持有公司股票,那么其持有的股份将会被稀释,而且股价除权后会直接发生损失,同时面临股价下跌风险。既然配股或不配股都有很大可能面临损失,那么最好的方式就是在配股实施前抛售股票。用业内人士的话来说——

  这是一种“典型的伸手向股东要钱,不给钱就把你的股票贬值”的强制融资手段。

  也正因此,华泰证券配股计划公告发出后,股民一片哗然,有投资者甚至发表6000字长文《请否决华泰证券的配股提案——写给证监会的公开信》,引得证监会也出来发声——

  作为已上市证券公司,应结合股东回报和价值创造能力……切实维护各类投资者特别是中小投资者合法权益。

  更重要的是,除了广大股民的反对,这场配股可能还面临实质性障碍。

  2020年2月,华泰证券曾收到中国人民银行的《行政处罚决定书》,因为反洗钱业务违法被罚款1010万元。

  根据《中华人民共和国反洗钱法》第32条的规定,类似的行为处五十万元以上五百万元以下罚款。而华泰证券的罚款明显超过500万元,说明情节可能很严重。

  而按照相关规定,上市公司拟再融资,最近36个月内不得存在重大违法行为或不得存在严重损害投资者合法权益和社会公共利益的情形。

  冒这么大的险也要申请巨额配股融资,向广大股东“伸手要钱”,华泰证券很缺钱吗?

3

  高薪之问

  如果把巨额配股和华泰证券的员工薪酬结合起来看,更有意思。

  数据统计显示,2021年,华泰证券有多名高管年薪都达到了400万元甚至更高,如首席执行官周易年薪高达456.25万元,董事会秘书张辉的薪资为411.1万元,首席财务官焦晓宁的薪资为395.8万元。

  除了薪资之外,Wind数据显示,2021年末,华泰证券有9名高管持股市值超过1000万元,最高的周易竟然达到了1200万元。

  更有意思的是,根据行业观察者“华祥名”的梳理,此前数年,华泰证券对于高层的薪酬激励几乎“不设限”。以华泰证券首席执行官周易为例,2017年至2021年,周易的薪水实现“4连涨”。对此,“华祥名”曾在文章中直言华泰证券——

  无视市场周期波动影响以及整个行业、公司业务发展趋势,大幅调涨公司高管薪酬,并通过股权激励等方式助其实现“旱涝保收”。

  ▲图源资事堂

  哪怕后期由于监管压力,公司的薪资待遇有所下调,但高管们到手的钱依旧可观。

  拿2022年来说,华泰证券员工平均年薪62.97万元,高管年度薪酬总额4244.22万元。报告期内,华泰证券依然有4位高管薪酬超过300万元,其中首席风险官王翀年薪更是达到391.82万元。

  ▲图源东方财富

  华泰证券员工平均年薪62.97万元,按12个月算,员工平均月薪5.2万元。

  这个数字什么概念呢?我们可以来做个对比——

  裁员还没这么猛的2020年,中国互联网公司里平均薪资排第一的是阿里,3.2万元/月。

  国企标杆中国烟草总公司,2020年在岗职工年平均工资19.67万元,算下来1.6万元/月。

  中科院,根据网友分享统计,平均工资为9678元/月。

  换句话说,华泰证券员工的平均工资,大致相当于——

  阿里的1.6倍,中国烟草的3倍,中科院的5倍。

  如果按照“6亿人月收入在1000元左右”的现状来看,中国有6亿人月收入仅为华泰证券平均工资的1/50。

  都知道券商工资高,但看了华泰证券的人均薪酬和高管薪酬后,大家才体会到,什么叫做“金领”。

4

  尾声

  说起来,华泰证券只是一个缩影。

  就在去年,同样是某行业头部,一名93年交易员的妻子在网络上晒出了丈夫的收入证明,材料显示该交易员的月均收入为8.25万元,着实令人惊讶。

  但这种普遍的高薪,令人担忧。

  一方面,这个行业里,头部企业基本上都是国有控股。换句话说,这些凭借着稀缺牌照资源赚钱的企业,凭什么众多高管能拿到如此高的薪酬?作为一家国有控股的企业,如此大比例地分食股东权益,是否涉及国有资产的流失?

  另一方面,这种高薪背后,其实藏着两重分化。

  第一重在券商内部。它们既有年薪过千万的高管,也有年薪百万的专业人士,还有固定工资8000的营业部人员,更有月薪6000的合规专岗。

  第二重分化在机构与投资者之间。腾讯证券发布的《2020年中国股民行为年度报告》显示,在2020年,58.9%投资者盈利,基本持平的占14.90%,仍有26%的投资者亏损。这个数据应该是比较保守的,在各种股票社区,“50%散户亏损”、“七亏二平一赚”的说法随处可见。

  这样的背景下,这些券商高管领着大几百万甚至上千万的薪酬,合适吗?

  当一个中科院科学家的薪资还不到普通金融员工1/10、不到金融高管1/50的时候,这是令人担忧的。如果靠钱挣钱还这么容易,我们的基础产业和基础理论,也许很难超越欧美,也许要一直被人卡脖子。还是那句老话——

  沿着旧地图,可找不到新大陆。

有问题请联系 767871486@qq.com 商务合作广告联系 QQ:767871486
www.chaguwang.cn 查股网