来源 :挖贝网2022-01-12
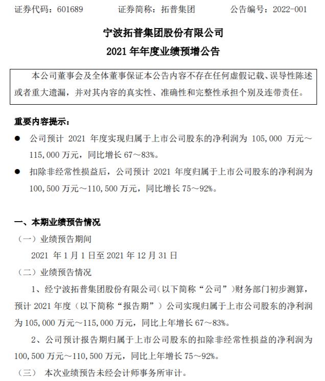
挖贝网1月12日,拓普集团(601689)发布2021年年度业绩预增公告:预计2021年度(以下简称“报告期”)公司实现归属于上市公司股东的净利润为105,000万元-115,000万元,同比上年增长67%-83%。

公告显示,业绩预告期间为2021年1月1日至2021年12月31日,预计报告期归属于上市公司股东的扣除非经常性损益的净利润为100,500万元-110,500万元,同比上年增长75%-92%。
上年同期:归属于上市公司股东的净利润为62,820.09万元,归属于上市公司股东的扣除非经常性损益的净利润为57,468.28万元。
本期业绩预增的主要原因是报告期内,得益于公司前瞻把握新能源汽车产业的市场机遇,不断扩大智能电动相关产品线,积极拓展国际国内智能电动客户群,依托系统研发及模块化供货等能力创新业务模式,单车供货金额大幅提升,因此,公司新能源汽车业务增长较快。
挖贝网资料显示,拓普集团是一家从事汽车核心零部件研发、生产与销售的模块化供应商,主营业务包括减震器、内饰功能件、底盘系统、汽车电子、热管理系统等产品。