chaguwang.cn-查股网.中国
查股网.CN
上海电气(601727)内幕信息消息披露
 
个股最新内幕信息查询:    
 

上海电气三企业获准筹建上海市级「重点实验室」

http://www.chaguwang.cn  2026-01-06  上海电气内幕信息

来源 :上海电气2026-01-06

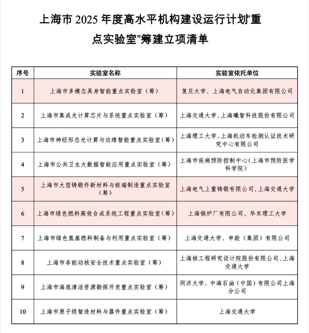
  近日,上海市科委公布了本市2025年度高水平机构建设运行计划“重点实验室”筹建立项项目名单。上海电气旗下三家企业获准在绿色燃料、先进材料、具身智能等前沿技术领域筹建相应学科的“重点实验室”。

  聚焦上海科技创新中心建设需求,本次共立项10个项目,均围绕多个前沿领域布局,包括光计算芯片与系统、具身智能、公共卫生大数据、复杂结构件装备精密制造、绿色燃料制备、非能动核安全系统、海洋清洁资源以及原子级制造等专题,旨在面向基础研究与前沿技术方向,提升原始创新能力并加强核心技术攻关。

  上海市绿色燃料高效合成

  系统工程重点实验室(筹)

  该实验室由上海锅炉厂有限公司和华东理工大学联合筹建,旨在面向国家战略与上海市绿色航运发展需求,打造国际一流的“制备-动力-标准”全链条研发与转化平台,抢占绿色燃料技术制高点。

  实验室将依托双方在生物质气化、甲醇合成、绿氨合成以及可持续航油合成等方面已取得的研发成果,聚焦多元绿色燃料高效合成系统工程中的关键技术开展攻关,持续提升自主创新能力,致力于建设具有全球影响力的绿色燃料技术创新策源地,推动上海市乃至全国绿色燃料产业高质量发展,为我国实现“双碳”目标提供坚实的技术与产业支撑。

  上海市大型铸锻件新材料

  与极端制造重点实验室(筹)

  该实验室由上海电气上重铸锻有限公司和上海交通大学共同筹建,以材料革新、极端适配为特色,针对新型能源、未来空间、深海工程等高端装备大型构件材料的控形控性需求,打造材料研发与全流程制造技术协同的创新体系,为高端装备产业提供大型铸锻件材料核心支撑。

  该实验室以推动大型复杂结构件关键材料、超洁净特种冶金和凝固控制、热制造全流程形性协同控制等共性关键技术攻关为核心任务,打造国际一流、国内领先的大型铸锻件新材料原创技术策源地与基础研究与应用平台,并以关键技术突破与创新成果引领行业发展,支撑可控核聚变装置、先进核能、高参数火电、重型燃气轮机、深海工程等高端装备全产业链的发展。

  上海市多模态具身智能

  重点实验室(筹)

  该实验室由复旦大学和上海电气自动化集团有限公司联合筹建,以“工业基因·场景定制”为特色,以智能制造、柔性制造场景为牵引,打造关键技术和核心部件全栈自研的人形机器人产品体系,形成为客户创造价值的定制化解决方案。

图片

查股网为非盈利性网站 本页为转载如有版权问题请联系 767871486@qq.comQQ:767871486
Copyright 2007-2025
www.chaguwang.cn 查股网