chaguwang.cn-查股网.中国
查股网.CN
中国中车(601766)内幕信息消息披露
 
个股最新内幕信息查询:    
 

中国中车多项成果荣获中国可再生能源学会科学技术奖

http://www.chaguwang.cn  2025-12-02  中国中车内幕信息

来源 :中国中车2025-12-02

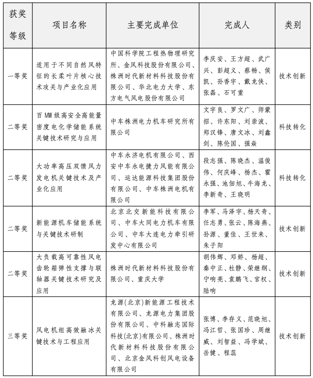
  近日,2025年度 中国可再生能源学会 科学技术奖获奖名单正式揭晓。 中国中车 多家子公司凭借卓越的创新实力脱颖而出,荣获二等奖3项、人物奖1项,并作为重要参与单位获得一等奖1项、二等奖1项、三等奖1项,获奖领域涵盖风电、储能等关键方向,充分展现了 中国中车 在可再生能源全产业链的技术实力与创新活力。

  由中车子公司主导完成的3项二等奖成果,分别在风电机组核心部件、长柔叶片设计、大型电化学储能系统等关键技术领域取得重要突破,彰显了中车在高端装备研发与产业化应用方面的深厚积累。

  同时,本届共评选出5位科技创新人物奖。中车启航新能源公司副总经理王靛位列其中,体现了行业对中车科技领军人才的高度认可。在协同创新方面, 中国中车 参与的一、二、三等奖项目,也进一步反映了中车在产业生态共建中的积极贡献。

  此次在多个赛道斩获奖项,是 中国中车 坚持科技自立自强、服务国家“双碳”战略的集中体现。未来, 中国中车 将紧抓绿色发展机遇,全面规划并持续加大在风、光、储、氢等新能源领域的研发投入与产业布局。中车致力于在关键核心技术领域实现更大突破,为推动能源结构转型、建设现代化能源体系贡献更多中车方案,在新时期展现央企新担当。

查股网为非盈利性网站 本页为转载如有版权问题请联系 767871486@qq.comQQ:767871486
Copyright 2007-2025
www.chaguwang.cn 查股网