近几年,光大证券人事频繁变动,同时公司因信息披露违规收到纪律处分决定书。此外2021光大证券业绩增速放缓,单一业务较为集中且预计负债增长。
一直以来,金融行业的人事变动都颇受市场关注,招商银行行长变动热议未散,券商高管又出现变动。4月20日,光大证券股份有限公司(以下简称:光大证券,601788.SH)发布公告称,公司董事长闫峻先生、监事长刘济平先生因工作调整原因辞职,新任董事长和监事长人选正在遴选中。
发现网梳理发现,光大证券近几年人事频繁变动,而人事的变动,也使得光大证券的股价走低。同时,因光大证券信息披露违规行为,3月1日,上海证券交易所下发纪律处分决定书。
值得注意的是,2021年光大证券营收归母净利润增速放缓,单一业务较为集中,预计负债增长。针对上述情况,光大证券对发现网回复表示,因落实全面从严治党主体责任不力,公司党委书记、董事长闫峻同志,党委副书记、监事长刘济平同志受到责任追究。目前,公司其他高级管理人员未有变化,公司经营管理情况正常。
人事频繁变动,董事长历经四次变更
公开资料显示,光大证券成立于1996年,是中国证监会批准的首批三家创新试点证券公司之一,公司先后于2009年8月18日和2016年8月18日分别在上海证券交易所及香港联合交易所主板上市,是一家A+H股上市券商。
4月20日,光大证券发布关于公司董事长、监事长辞职的公告,因工作调整原因,闫峻先生辞去公司董事长、董事及董事会战略与发展委员会召集人职务;刘济平先生辞去公司监事长、监事及监事会治理监督委员会委员职务。同时,光大证券在公司中表示,新任董事长和监事长正在遴选中。

(图源:公司公告)
年报显示,闫峻先生于2018年8月9日起任光大证券董事,2019年4月28日起任公司副董事长(执行董事),2019年7月3日起任公司董事长,任期终止日期到2023年12月14日。刘济平先生于2005年至今任光大证券监事长,任期终止日期同样是到2023年12月14日。
对于此次高管变动,光大证券在与发现网的交流中表示,根据中央巡视反馈意见,光大证券党委贯彻落实上级指示精神不坚决、不彻底,存在违反中央八项规定精神、费用管理执行不严等问题。因落实全面从严治党主体责任不力,公司党委书记、董事长闫峻同志,党委副书记、监事长刘济平同志受到责任追究。目前,公司其他高级管理人员未有变化,公司经营管理情况正常。
受此影响,光大证券的股价走低,4月21日其收盘价11.78元/股,股价涨跌幅-0.59%,盘中最低价11.70元/股。到4月25日,光大证券收盘价11.50元/股,涨跌幅-2.95%,最新市值477.52亿元。

发现网梳理发现,2010年至今,光大证券共公布了25条董事及高级管理人员辞职的公告,其中,公司董事长变更了四次。2011年8月29日,光大证券选举袁长清任公司董事长,任期终止日期为2014年9月15日;2016年11月2日,郭新双先生因工作调整,辞去公司董事长、董事、战略与发展委员会召集人、委员及薪酬、提名与资格审查委员会委员职务。

(图源:公司公告)
2016年11月4日,光大证券选举薛峰先生担任公司董事长。2019年4月28日,薛峰先生辞去公司董事长、董事职务,随后由闫峻先生任职董事长。此次公司董事长闫峻先生辞职后,光大证券由董事、总裁刘秋明先生代行履行董事长职务。
因信披违规收纪律处分决定书,公司单一业务较为集中
值得注意的是,2021年11月光大证券前董事长薛峰被曝因此前的MPS收购项目被带走调查,今年3月1日,上海证券交易所对光大证券下发纪律处分决定书。
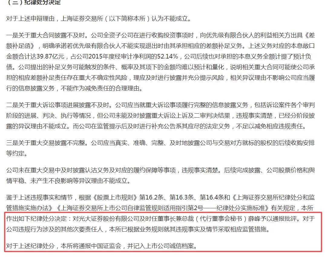
决定书显示,光大证券在信息披露方面,有关责任人在职责履行方面存在重大合同披露不及时、重大诉讼事项进展披露不及时、重大交易披露不完整的违规行为,对此,上海证券交易所对光大证券及时任董事长兼总裁(代行董事会秘书)薛峰予以通报批评,此纪律处分通报中国证监会,并记入上市公司诚信档案。

(图源:公司公告)
而在1月8日,光大证券还收到上海证监局的警示函,除了上述三项信披违规行为外,光大证券还存在2018年年度业绩预告信息披露不准确、不充分,在个别公司债券受托管理阶段未勤勉尽责的违规行为。
对此,业内专业人士表示,光大证券的人事频繁变动以及多次出现的违规行为一定程度上影响着公司的业绩。2016年5月23日,光大证券孙公司等设立浸鑫基金,完成对MP&Silva Holding S.A.(以下简称:MPS)公司65%股权的收购。收购完成后,MPS公司经营陷入困境,浸鑫基金未能按原计划实现退出,从而使得基金面临较大风险。
因此,2016年光大证券营业收入同比下降44.70%,为91.65亿元;归母净利润30.13亿元,同比下降60.60%。2017年公司营业收入和归母净利润回缓,同比增速分别为7.35%和0.11%。
2018年开始,光大证券开始计提预计负债,当期实现营业收入77.12亿元,同比下降21.61%,归母净利润1.03亿元,同比下降96.57%;随后的2019年和2020年,光大证券的营业收入和归母净利润增速大幅增长,但到2021年,光大证券业绩再次放缓,营业收入167.07亿元,同比增速5.3%,归母净利润34.84亿元,同比增速49.28%。

值得一提的是,2018年-2021年,光大证券的信用减值损失分别为6.79亿元、12.73亿元、9.45亿元和3.94亿元;预计负债分别为14亿元、30.11亿元、45.52亿元和52.84亿元。对此,业内专业人士表示,光大证券业绩的变化与公司对MPS项目等计提巨额减值准备有关。


需要提及的是,在闫峻任职期间的2019年,光大证券公司主营业务包括经纪和财富管理、信用业务、机构证券业务、投资管理、海外业务,营收占比分别为24%、13%、37%、9%和8%;2021年,光大证券主要业务板块包括财富管理业务集群、企业融资业务集群、机构客户业务集群、投资交易业务集群、资产管理业务集群及股权投资业务集群,其中财富管理业务集群实现收入102亿元,占比61%,单一业务较为集中。

(图源:光大证券2021年年报)
4月15日,光大集团召开落实中央巡视整改工作推进会,对集团系统巡视整改工作再动员再部署,推动中央巡视整改任务落实落细,确保高质量完成中央巡视整改任务。与此同时,光大证券对发现网表示,围绕中央巡视反馈问题,光大证券将深刻反思、切实整改,持续强化党风廉政建设,推动全面从严治党走深走实,坚持标本兼治,严肃执纪问责,驰而不息纠“四风”树新风,树牢公司全体党员干部的政治意识,加强纪律和作风建设,强化警示教育、健全长效机制,切实把中央八项规定精神落地生根,执行到位,形成全面从严治党严的氛围。