北宋词人晏殊在自己的《蝶恋花》中有这样一句:“欲寄彩笺兼尺素,山长水阔知何处?”
大意为:这连绵的高山,无尽的碧水,想给心上人写一封信,却不知道她在何处。
由此也足以了解到古时遥远的路途对于人们是多大的阻碍,不然也不会有“夕阳西下,断肠人在天涯”这样的悲凉之句问世了。

再比如,十年寒窗苦读换得进京赶考,对于身体素质本身就不过硬的古代读书人来说,这一路上的艰难险阻可想而知,耗费的时间少则几个月,多则一年,还要担心路上会不会有土匪打劫。
在感慨古人不易的同时,风云君也庆幸生活在现代的我们,已经能完完全全享受到发达的交通所带来的便利。
飞机、高铁这种已经司空见惯的交通工具要是放在古代,绝对会被认为是外星科技。
春秋战国时期倘若想从“申城”(现在的上海)前往“蓟城”(现在的北京),这难度想都不敢想。而现在若想从上海北上,别说北京,你想去地球背面的美国都行。
风云君当然不是想和各位说什么“上海—纽约高铁”,这玩意目前也还不存在,而是聊聊连接了当今我国最重要的两大城市的高速铁路——京沪高铁(601816.SH)。


自带“光环”的上市
说起这事风云君就十分自豪:京沪高铁开工建设于2008年4月18日,全线通车于2011年6月30日,正线长1318千米,是世界上一次建成里程最长、技术标准最高的高速铁路,到如今已经顺利运行超过10年。

“京津冀”和“长三角”不仅是我国人口流动较频繁的区域,更是十分重要的两大经济地区。京沪高铁的存在不仅改善了人们的出行条件,更提升了两地人才、信息、资金的流动效率。
截至2019年9月30日,京沪高铁全线已累计发送旅客10.85亿人次,称它一句“中国最忙高铁”应该不过分吧。

(来源:公司招股说明书)
它途经24个站点,将北京至上海的全程最短运行时间缩小到4.5小时内,甚至让许多人实现了“上班去上海,下班回南京”的愿望。
2020年1月16日,京沪高铁登陆上海证券交易所,实际募集资金约306.3亿。
那么这么一大笔钱是要拿去干嘛呢?
原来是为了收购京福安徽公司。

(来源:公司招股说明书)
京福安徽公司的主营业务为高铁旅客运输,是合蚌客专、合福铁路安徽段、商合杭铁路安徽段、郑阜铁路安徽段的投资、建设、运营主体。

(来源:公司招股说明书)
可以看到京福安徽公司所运营的四条线路,和京沪高铁线路在地理位置上倒是十分接近。

(来源:公司招股说明书)
可是这公司的盈利状况却并不乐观,净利润处于亏损的状态。到了2021年也未实现盈利。

(来源:公司招股说明书)

(来源:公司2021年报)
至于京沪高铁为何要收购一个亏损的公司,那当然是看中它对公司未来的发展所带来的帮助。
京沪高铁董事长刘洪润就在公开场合表示过,此次收购将公司从曾经的单条线路运行模式变成了小路网运营模式,提升了公司的成长潜力。

并且招股书预测京福安徽公司会在2022年实现盈利。

(来源:公司招股说明书)
截至2022年3月末,中国铁投持股43.39%,为京沪高铁的控股股东。

(来源:公司2022年一季报)
中国国家铁路集团为公司的实际控制人,它的前身为原中国铁路总公司。

(来源:同花顺ifind数据)
目前京沪高铁总市值超过2000亿,吾股排名410位。

(来源:市值风云APP)
公司的总营业收入在2020年因为疫情而大幅下跌,同比减少超过23%,2021年增速回弹,规模接近300亿,但是距离疫情前水平依旧有距离。
2022年第一季度营收56.8亿,同比减少1.13%。

公司的归母净利润在2020年之后同样遭遇了大幅度下跌,同比减少73%。影响因素不仅包括疫情,还包括京福安徽公司的持续亏损。
到了2021年增速好不容易反弹了一波,结果今年的上海疫情又把数据给干下去了,一季度的归母净利润仅2.2亿,同比减少约32%。


路网服务:稳稳的幸福
2021年,京沪高铁营收293亿元。
营收构成则十分简单,只由两部分组成,分别是“客运业务”与“路网服务”。
“客运业务”指的就是通过运送旅客所获得的收益,主要来自于乘客们的车票钱。
但是也不是什么列车的车票钱京沪高铁都可以收的,公司只能对“本线”列车进行收取。
何谓“本线”列车?其实也很容易理解,就是起点和终点都在京沪高铁这一条线上,全程都在这上面跑的列车。

另一大收入来源“路网服务”,指的则是公司为经由京沪高铁的列车提供线路使用、接触网使用等服务所收取的费用。
既然“客运服务”对应的是“本线”列车,那么“路网服务”对应的便是“跨线”列车。跨线列车并非全程都在京沪高铁上运行,因此可以把它当成是路过的。
京沪高铁对这些列车收取的费用也能形象地理解成“过路费”。
当然,这里叫“过路费”只是为了方便各位理解,其实里面包含的各小类倒是挺多的。
“线路使用服务”与“接触网使用服务”是过路费中占比最大的部分,2018年二者合计占比超过85%。
“上水服务”指的可不是让列车能在水上行驶,而是保障车上的水资源正常供应。
“接触网”指的就是高铁头顶上的那几根天线。

(来源:公司招股说明书)
公司的收入结构在近几年变动十分明显。
总营收在2020年遭遇较大幅的下跌,减少的部分几乎全部来自于客运业务,可以说是遭遇滑铁卢了。

疫情的爆发直接影响到了游客的出行意愿,再加上各地相继实施的封城与管控措施,全国旅客的发送量与周转量皆出现大幅度减少。
即使到2021年,距离完全恢复也有很长的一段路要走。

(来源:国家铁路局)
2020年客运业务的收入较上年减少了51.4%。虽说路网服务在2020年的收入增速也下降了超过10个百分点,但是还没到负增长的水平。

这也导致了公司营收结构的明显变化。
疫情前这两大业务的占比虽说已经有了一升一降的趋势,但是疫情直接加速了这种变化。
现在来自“车票钱”的收入占比已经从6年前的54%下降到了如今的34%,收“过路费”已经变成了公司的头等大事。

对于那些本线列车,也就是给公司贡献车票收入的列车,影响收入最重要的指标便是本线列车开行数量与客座率。

(来源:公司招股说明书)
2016年到2019年,公司列车开行数量上的增量几乎全部来自于跨线列车,本线列车开行数量在这四年里面呈现减少的趋势。
公司并未继续在2020与2021年年报中披露开行列车的具体数量。由于考虑到疫情的打击,再加上四年本线列车数量持续下降的趋势,风云君猜测本线列车开行数量应该不会有较大变动。

再来看看客座率数据——公司同样没有在之后的年报中披露具体的年度数据。
因为跨线列车的车票收入并非由京沪高铁收取,因此他们的客座率对公司的收入影响非常小,这里我们只关注本线列车的客座率。
可以看到公司在客座率上的增长也已经接近饱和,最好的表现出现在2018年,本线列车客座率81.64%。

(来源:公司招股说明书)
因此,不管是本线列车开行数量还是客座率,在风云君看来他们的增长空间已经十分有限。
除了以上两项因素,车票价格对公司的客运业务收入表现也有着重要的影响作用。
京沪高铁招股书上显示报告期间公司的票价区间位于500-1800元。

(来源:公司招股说明书)
风云君去看了看携程旅行APP,目前二等、一等、商务座的价格则皆有上涨,票价区间已经来到了600元到2400元。

(来源:携程旅行APP)
虽说票价上涨能够为营收带来起色,但是它在一定程度上也会制约客座率的增长。
有意思的是,京沪高铁在招股书中也披露了行业内的主要竞争对手,5名对手中有3名都“来自天上”,他们便是中国三大航空公司:南方航空(600029.SH)、中国国航(601111.SH)、中国东航(600115.SH)。

(来源:公司招股书)
因此票价的上涨,也很有可能把原来一部分地上的乘客赶到“天上去”。
京沪高铁的“车票钱”在经历2019、2020年的负增长后,2021年达到了近年来收入增速的新高水平,同比增长超过30%。
但是数值已经被“过路费”远远地甩在了后头。2021年全年的“车票钱”也仅仅只是“过路费”的一半多一点。
并且收过路费明显要比收车票钱更加稳定,即使经历了疫情,路网服务的收入也依旧保持着正增长,而不是像客运业务那样几乎被腰斩。


专业的事交给专业的人去干
来看看公司的资产构成,毫无疑问京沪高铁是一家重资产公司,截至2022年3月31日,公司的总资产约为2935亿,其中固定资产约2254亿,占比76.8%。

(来源:公司2022年一季报)
占固定资产最多的是“线路”,也就是和铁路相关的资产,例如路基、道口、防护林等。

(来源:公司招股说明书)
到这里可能有眼尖的朋友们发现了,为啥在这表上没看和列车有关的资产?莫非公司只有铁路没有列车?
的确是这样的:京沪高铁本身并不拥有列车,本线列车全都是从国铁集团下属单位那租来的。

(来源:公司招股说明书)
对于时速不同的列车,租金也不一样,根据2019年的招股书披露:时速300/350公里动车组8.69元/辆公里,时速200/250公里动车组7.53元/辆公里。

难道把列车租过来,京沪高铁会自己派人去开?
当然不是。
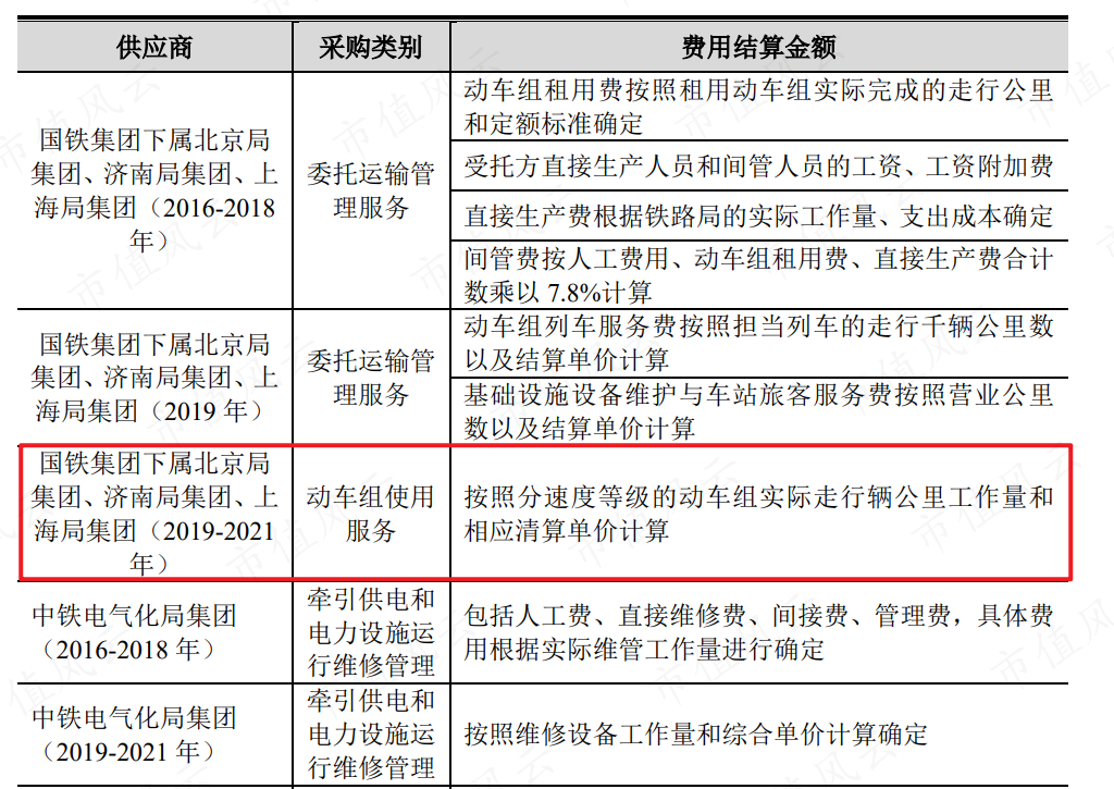
在这里就不得不提一下京沪高铁所采用的“委托运输管理”模式。
高铁的运行是十分复杂且繁琐的,需要车务、机务、工务、电务、调度指挥许多部门的协调统一与密切配合,很显然京沪高铁不可能把这么复杂的活全部揽到自己身上。

在这种模式下,京沪高铁将一系列的运输管理工作都委托给铁路沿线的北京、济南、上海铁路局管理,我们也可以把这种行为通俗的理解为外包。
这委托的内容风云君看了一下,实在是太多了,例如运输组织管理、运输设备管理、运输安全生产管理……等,每一大类里面又包含了许多的小类,因此在本文中不再详细分类解读。
举个最简单直观的例子,咱们平时坐高铁看到的那些维修人员、动车司机,还有英俊漂亮的乘务员小哥哥小姐姐们,其实他们都不是京沪高铁的员工,而是属于铁路局。

而这也能很好的解释为什么京沪高铁的员工数合计只有69名,毕竟大部分的重活累活都外包给铁路局了。

(来源:公司2021年报)
而在公司招股书中披露的委托管理费用组成中,占最大比重的两项便是“动车组使用费”与“人工使用费”。
这两项费用分别占当年合计委托运输管理费的57.2%与27.9%。(动车组使用费在2019年1月1日起不再计入委托管理费用,而是单独作为营业成本的一部分)。

(来源:公司招股说明书)
如果各位已经搞懂了委托管理到底是个啥,那么恭喜,京沪高铁营业成本中占比最大的一部分你已经搞懂了。

(来源:公司2021年报)
能源支出也好理解,就是采购维持列车正常运转所需要的电、蒸汽、水。
电一直都是能源支出中占比最大的部分,来源为国家电网。

(来源:公司招股说明书)
折旧支出就更好理解了,京沪高铁的固定资产都是采用的直线折旧法,因此每年的这部分折旧不会发生太大变动。
这下相信各位已经把公司成本中占比最大的几个部分都搞明白了,接下来咱们来看看毛利率。可以看到数据在2020年有了十分明显的下降,到了今年一季度,已经下降到21.1%。

毕竟营业收入受到疫情的影响波动较大,但是折旧可不给你来半点虚的,该是多少还是多少,这也是毛利率下降的重要原因之一。

(月K线。来源:市值风云APP)

现金流恢复迅速,疫情是最大不稳定因素
公司的经营活动现金流量净额在最近一个年度表现非常好,154.7亿元已经快接近疫情前的最好水平;自由现金流达到120亿,同比增长了58.6%。
可好景不长,今年的上海疫情使得增长开始急转直下,一季度经营活动现金流净额为13.7亿,同比减少了30%。

公司目前账面上的货币资金为77.2亿,是流动资产的主要组成部分,占比约90%。

京沪高铁负债达到了822.6亿,其中的88.4%是长期借款。

公司2019年后负债额度出现了极其明显的上涨,主要原因便是文章开头提到的被收购的京福安徽公司。

(来源:公司招股说明书)
2019年9月末,京福安徽公司的总负债就达到了580多亿,其中长期借款约438亿,因此被收购后它便将京沪高铁的资产负债率从2019年的14.2%提升到了30.7%。目前稍有下降,为28%。

但是公司在偿还利息方面依旧没有任何问题,2021年的利息保障倍数为4.62。

公司在上市后的两年里分别分红16.2亿与24.1亿,占归母净利润的比例都为50%。

而在上市前的2017、2018年,公司曾有两次豪爽分红,分别约为64.6亿与102.4亿,占当年归母净利润的71.3%与99.9%。

(来源:公司2019年报)
由于疫情的关系,公司不管在营收还是净利润上都不如以往,因此最近两年的分红力度不比往日。

作为“中国高铁第一股”,京沪高铁被赋予的头衔风云君都数不过来了:中国最赚钱高铁、中国最忙高铁、中国技术等级最高的高铁……
公司坐拥的铁路无疑是优质资产,但是它为公司所带来的收入自疫情开始便出现较大波动,客运业务收入相比疫情前水平更是削减了一半,这也导致公司的营收结构出现十分明显的变化。
公司采取的委托运输管理模式有效地减轻的自己的运营负担,将专业的事情交给专业的人去做。
公司的现金流增长情况较好,2021年度经营活动现金流净额已经快赶上疫情前的最好水平,但是当前京、沪的疫情又为公司业绩蒙上了一层阴影。