来源 :行长助手2021-08-23
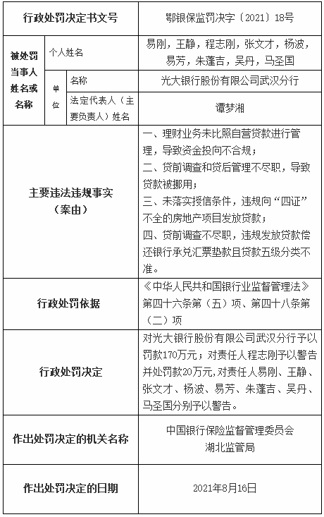
因涉及4项违法违规事实,光大银行武汉分行于日前收到湖北银保监局170万元的罚款。一同被罚的还有该行9位相关责任人。

(来源:银保监会网站)
涉及的4项违法违规事实分别为:一、理财业务未比照自营贷款进行管理,导致资金投向不合规;二、贷前调查和贷后管理不尽职,导致贷款被挪用;三、未落实授信条件,违规向“四证”不全的房地产项目发放贷款;四、贷前调查不尽职,违规发放贷款偿还银行承兑汇票垫款且贷款五级分类不准。
一同被罚的9人中,湖北银保监局对责任人程志刚予以警告并处罚款20万元,对责任人易刚、王静、张文才、杨波、易芳、朱蓬吉、吴丹、马圣国分别予以警告。
资料显示,光大银行成立于1992年8月,是国内12家股份制商业银行之一,总部设在北京。光大银行于2010年8月在上海证券交易所挂牌上市,2013年12月在香港联合交易所挂牌上市。至今年一季度末,该行总资产为5.58万亿元,资本充足率为13.74%,不良贷款率为1.37%。
行长助手注意到,8月22日,有网友反映称,光大银行系统出现问题,无法转账、支付、还款,疑似崩溃,相关话题也随即登上了新浪微博热搜。

(来源:新浪微博)
有网友表示,光大银行维护的太频繁了,影响到了日常支付生活。据不完全统计,在光大银行官方网站上,仅年内就发布了40次系统升级维护公告,这其中既有核心业务系统,也有门户网站,更有电子银行渠道升级及各业务模块的升级维护。


(来源:新浪微博)
随后,光大银行对此公告回应称,“我行于8月22日凌晨开展系统切换演练。8月22日上午我行部分交易出现缓慢及交易异常现象,已全部恢复,在此期间不会对客户资金产生影响。”

(来源:光大银行网站)
此前,光大银行曾在8月17日官网发布的《关于中国人民银行支付清算系统维护公告》中称,中国人民银行将于2021年8月22日0:00至6:00开启支付清算系统维护窗口。在此期间,小额支付系统、网上支付跨行清算系统和全国支票影像交换系统暂停受理业务。受此影响,光大银行对公网银的“跨行汇款”、“跨行互联”、“商业汇票”等功能,对私网银的“向他行账户转账”、“向他行多账户转账”、“跨行协议签约”、“从他行实时收款”等功能,手机银行的“向他行转账”、“从他行收款”、“跨行资金转出”等功能,开放银行合作商户的普通提现、资金转出及二级商户跨行实时清算交易将无法使用。
值得注意的是,光大银行还要在8月26日进行系统维护升级。该行8月20日发布的公告称,“为提升服务品质,我行个人网银、企业网银、手机银行、开放银行(含合作商户)系统将于2021年8月26日17:30-24:00进行系统升级维护。在此期间,各渠道及部分相关业务将有可能受到影响而无法正常使用。”