来源 :天天财经1162024-05-24
5月23日,国家金融监督管理总局网站发布行政处罚信息显示,中国光大银行股份有限公司(下称光大银行)因“投诉处理内部控制不严行为”,金融监管总局依据《银行业监督管理法》第二十一条、第四十六条规定,对罚款20万元,作出处罚决定的日期为5月14日。

梳理发现,从去年12月24日-今年5月24日的五个月里(按作出处罚决定的日期统计,下同),光大银行及全国各地分支行已累计收到至少16张罚单,累计被罚1196万元左右(包含上述最新的20万罚单),其中罚款金额在百万及以上的分别是:
2023年12月27日,光大银行长春分行因“贷前调查不尽职、贷款资金支付管理不合规、贷后管理不到位、违规办理无真实贸易背景的票据承兑、贴现资金管理不到位”,被国家金融监督管理总局吉林监管局罚款420万元,另有8人被警告。

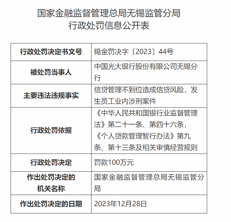
2023年12月28日,光大银行无锡分行因“信贷管理不到位造成信贷风险,发生员工业内涉刑案件”被国家金融监督管理总局无锡监管分局罚款100万元。

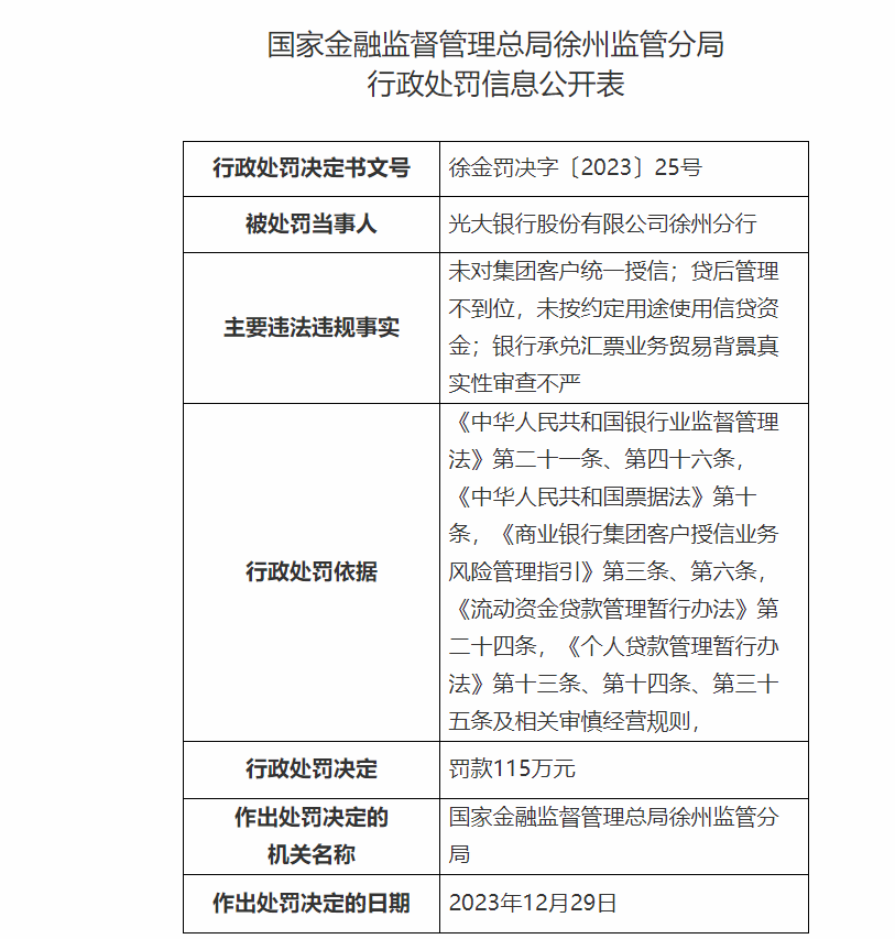
2023年12月29日,光大银行徐州分行因“未对集团客户统一授信;贷后管理不到位,未按约定用途使用信贷资金;银行承兑汇票业务贸易背景真实性审查不严”,被国家金融监督管理总局徐州监管分局罚款115万元。

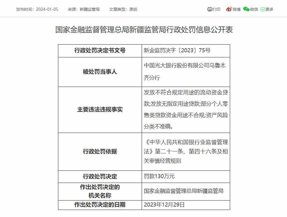
2023年12月29日,光大银行乌鲁木齐分行因“发放不符合规定用途的流动资金贷款;发放无指定用途贷款;部分个人零售类贷款资金用途不合规;资产风险分类不准确”,被罚款130万元。

2023年12月29日,光大银行许昌分行因“以贷还贷;贷款五级分类不准确;违规办理无真实业务背景承兑汇票”,被罚款120万元。

今年三月底,光大银行交出了一份令投资者不甚满意的年度成绩单。该行2023年实现营业收入1456.85亿元,同比下降3.92%;归属于该行股东净利润407.92亿元,同比下降8.96%;归属于股东的扣除非经常性损益的净利润406.52亿元,同比下降9.2%。

对于净利润降幅快于营收降幅,该行行长王志恒在业绩发布会上解释称,在营收整体降幅3.92%的情况下,净利润下降8.96%的主要因素是信用减值的拨备增加了16.77亿元,“在营收下降的情况下加大了拨备计提的力度,特别是在去年四季度加大了拨备计提的力度。这些措施对短期的盈利能力确实产生了一定的影响,但是对长期的盈利能力是一个更根本的保障”。
今年一季度财报显示,光大银行实现净利润124.95亿元,比上年同期增长0.33%;实现营业收入 344.87 亿元,比上年同期下降 9.62%。其中,利息净收入241.92 亿元,比上年同期下降11.72%;手续费及佣金净收入 54.98 亿元,比上年同期下降 24.80%。

报告期内光大银行资产总额约为6.90万亿元,比上年末增长1.84%,其中贷款和垫款本金总额3.91万亿元,比上年末增长3.15%;负债总额6.33万亿元,比上年末增长1.80%,其中存款余额4.12万亿元,比上年末增长 0.73%;不良贷款余额486.80亿元,比上年末增加12.04亿元;不良贷款率1.25%,与上年末持平;拨备覆盖率185.10%,比上年末上升3.83个百分点。