近日,光大银行(SH:601818、HK:06818)发布2024年第三季度报告,业绩表现依旧低迷,但有望在年底扭亏为盈。而就在发布公告的两日前,恰逢原光大银行董事长李晓鹏受贿案一审开庭。
近几年,光大银行可谓麻烦缠身,腐败问题屡禁不止,管理层变动如走马灯,所收罚单更是数额惊人,内外交困下,光大银行的业绩表现也早已高光不在,正值新任董事长吴利军当选一年之际,光大银行是否有望在新董事长的带领下迎来曙光。
一、4年11位高管被查,乱象不止
2024年10月28日,黑龙江省大庆市中级人民法院一审公开开庭审理光大集团原党委书记、董事长李晓鹏受贿一案。据中央纪委官网,李晓鹏于2023年10月因“靠金融吃金融”等一系列违法违规行为被“双开”,曾于2018年至2022年担任光大银行董事长等职。

截自中央纪委国家监委网站
而此次庭审也引起了人们对光大集团子公司光大银行腐败问题的重新关注。自2020年以来,光大银行“落马”高管人数已高达11位。从国家金融监督管理总局新近开出的罚单中可以看出,光大银行的内控问题依然十分严峻。
2020年6月,光大银行呼和浩特分行原行长张翎涉嫌严重违纪违法接受中央纪委国家监委驻中国光大集团纪检监察组纪律审查和呼和浩特市监委监察调查,张翎曾任光大银行呼和浩特分行筹备组组长(分行行长级),行长,时任光大银行巡视员。
2021年3月,曾任光大银行郑州分行支行行长、分行行长助理、副行长,福州分行行长,以及深圳分行行长,时任中国光大实业(集团)有限责任公司(以下简称“光大实业”)董事长的朱慧民因贪污受贿,涉嫌违法发放贷款等违法犯罪行为被“双开”。
同月,原任光大实业副总经理的黄智洋因为不法商人充当掮客,大搞权钱交易等违法犯罪行为被“双开”,曾任光大银行郑州分行人事教育部、办公室总经理,荣华支行行长,福州分行行长助理、纪委书记,光大银行人力资源部副总经理,郑州分行党委委员、副行长。
时隔一个月,吉林省信托公司原董事长邰戈因公器私用,滥用职权,造成国有企业严重损失等违法犯罪行为被“双开”,曾任光大银行长春分行信贷控制部总经理助理,业务管理部副总经理、总经理。
同年11月,光大城乡环保有限公司原总经理陈鹏因为相关企业在工程承揽、贷款审批等方面谋取不正当利益等违法犯罪行为被“双开”,曾任光大银行西安分行公司业务营销三部总经理,太白路支行行长,业务营销四部总经理。
同在2021年11月,光大银行南宁分行原党委书记、行长周江涛因违规审批大额贷款,并造成重大损失等违法犯罪行为被“双开”,曾任光大银行西安分行行长助理、副行长、拉萨分行行长、以及南宁分行行长。

截自中央纪委国家监委网站
2022年4月,光大银行交易银行部原总经理夏伟因在信贷审批中为他人谋取利益并收受巨额财物等违法犯罪行为被"双开",曾任光大银行烟台分行公司业务二部总经理、开发区支行行长、公司业务管理部总经理、行长助理、副行长、行长,光大银行交易银行部总经理。
同年7月,光大银行原副行长张华宇被开除党籍,曾任光大银行总行营业部主任、行长助理、副行长。于2023年8月被一审宣判,以受贿罪及利用影响力受贿罪最终被决定执行有期徒刑12年6个月,并处罚金130万元,查封、扣押在案的赃款赃物依法没收,上缴国库,不足部分继续追缴。
同年8月,光大银行南宁分行原党委书记、行长苏树德因违规参与民间融资,滥用金融审批权等违法犯罪行为被“双开”,曾任光大银行南宁星湖支行副行长、南宁管理部主任助理、南宁支行副行长、南宁分行副行长、行长,光大银行巡视员。
2024年1月6日,光大集团原董事长唐双宁因大搞“雅腐”,为他人在贷款审批、职务晋升等方面谋利等违法犯罪行为被“双开”,4月12日,被检察机关依法提起公诉,唐双宁曾于2007至2017年间担任光大银行董事长、非执行董事职务。

二、年内罚单数量惊人,风险集中贷款和内控
光大银行的内控问题并没有因为多位高管的前车之鉴而有所改善。
其中,在光大银行2024年收到的来自国家金融监督管理总局的罚单中,内控问题出现了近10次,是光大银行除贷款相关问题外被罚最多的违法违规事由,而贷款问题也集中表现在管理方面。
据贝多财经整理发现,2024年初至11月末,光大银行收到来自国家金融监督管理总局罚单合计超过80张,被罚金额高达2600万元,甚至从开年起就多次出现一日内接收数张罚单的现象。
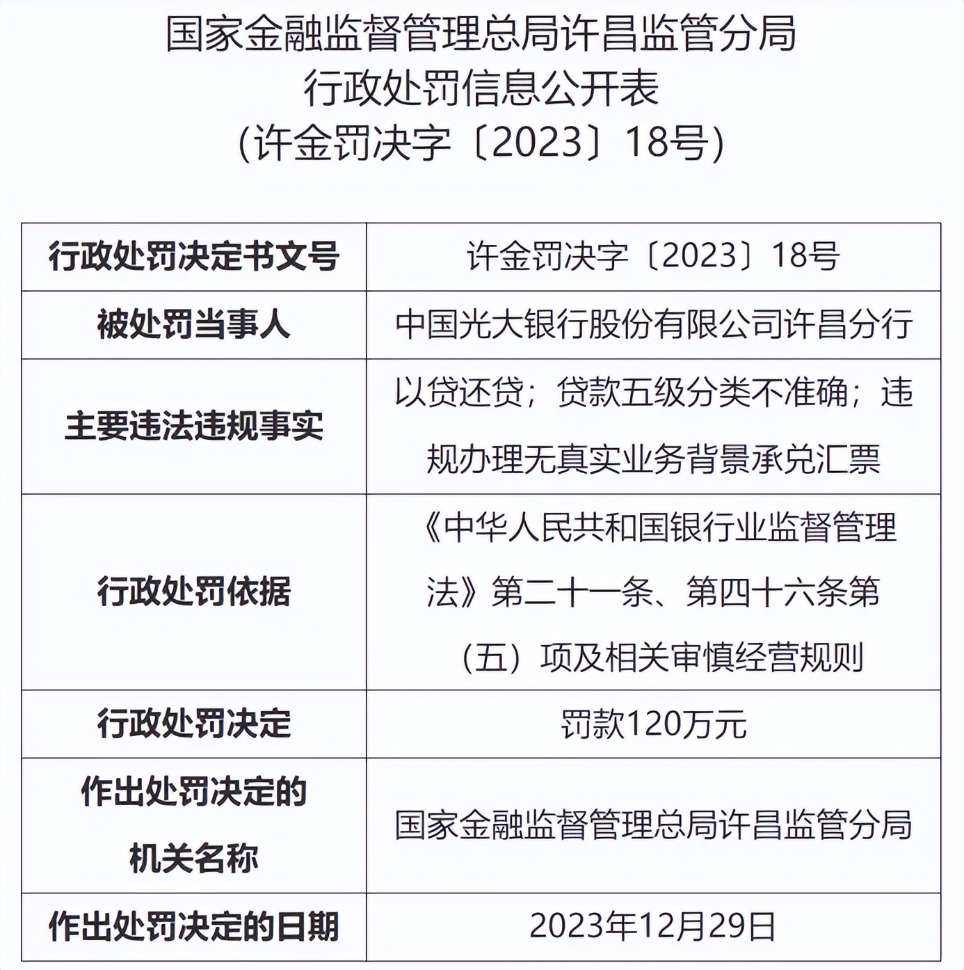
仅就2024年1月4日,光大银行收到国家金融监督管理总局吉林监管局罚单11张,其中最高被罚金额120万元,概因光大银行许昌分行违反审慎经营规则,以贷还贷;贷款五级分类不准确;违规办理无真实业务背景承兑汇票。

截自国家金融监督管理总局官网
隔日(1月5日),光大银行收到来自国家金融监督管理总局各地方监管局罚单合计12张,其中最高被罚金额130万元,因发放不符合规定用途的流动资金贷款;发放无指定用途贷款;部分个人零售类贷款资金用途不合规;资产风险分类不准确等违法违规行为而被罚。
三日后(1月8日),光大银行收到国家金融监督管理总局无锡监管分局5张罚单,其中,最高被罚金额为130万元,主要违法违规事实为信贷管理不到位造成信贷风险,发生员工业内涉刑案件。
时任光大银行无锡分行公司业务一部总经理助理、营业部副总经理,无锡新区支行行长,无锡分行营业部总经理,无锡惠山支行行长王峰,以及时任该分行公司营业部总经理王承忠被禁止从事银行业工作终身。
今年5月17日,光大银行收到国家金融监督管理总局江苏监管局罚单11张,其中有两张百万级罚单,分别是光大银行南京分行因集团客户授信管理不到位;面签核保工作不到位;贸易背景真实性审核不严;贴现资金直接回流出票人;贷款数据失真等事由被罚200万元。
以及光大银行盐城分行因银行承兑汇票保证金来源于贷款、票据贴现资金;贷款资金回流借款人或关联方本行账户开立存单并质押办理贷款而被罚没合计209.49万元。

截自国家金融监督管理总局官网
不久前的9月26日,光大银行再度收到国家金融监督管理总局无锡监管分局罚单4张,其中最高被罚金额180万元,因无锡分行存在项目贷款管理不尽职;流动资金贷款“三查”不到位;交叉金融业务底层资产穿透管理存在缺陷;票据业务管理不审慎等违法违规行为。
此外,光大银行收到的百万级罚单还包括1月9日,徐州分行因未对集团客户统一授信;贷后管理不到位,未按约定用途使用信贷资金;银行承兑汇票业务贸易背景真实性审查不严等事由被罚115万元。
8月23日,光大银行南宁分行因信贷资产风险分类不审慎不准确;违规办理票据业务;贷款“三查”不审慎被罚140万元,时任该分行公司二部副总经理被罚5万元。
三、行长五年换五任,再度换将“空降兵”
而除了已经查处的内控问题,影响光大银行发展的更深层问题则是频繁的人员流动,尤其是该行管理人员的频繁流动直接关系到其·经营决策的稳定性和可持续性。
自从2017年唐双宁离任光大银行董事长后,该行行长几乎一年一换,这种情况持续了5年之久,2018年至今光大银行已有过张金良、葛海蛟、刘金、付万军、王志恒等5位行长,5年间,光大银行的业绩也随着行长的走马灯式换任而开始渐显颓势。
其中,行长王志恒的任职时间最久,从2022年12月任职至2024年中下旬。王志恒自2023年3月起任光大银行执行董事、行长,还兼任光大集团执行董事。此前,曾在中国银行多个岗位就任过。

截自光大银行2023年年报截自光大银行2023年年报
但也是在其任职期间,光大银行的业绩开始急转直下。2022年,光大银行实现营业收入1516.32亿元,同比下降0.73%,开始了2018年以来的首次亏损,归母净利润为448.07亿元,同比增速降至3.21%。
此后,2023年光大银行实现营业收入1456.65亿元,同比降速提高至3.92%,实现归母净利润410.76亿元,不但转盈为亏,同比降幅高达8.96%。
在2023年末,光大银行迎来了新任董事长吴利军,11月17日吴利军当选光大银行董事长,2024年1月29日,金融监管总局核准了吴利军光大银行董事长任职资格。
吴利军自2020年3月起任光大银行副董事长,现任中国光大集团股份公司董事长,兼任该公司党校校长以及中国光大集团有限公司董事长。曾任国内贸易部国家物资储备调节中心副主任(副局级),中国证券监督管理委员会信息中心负责人,培训中心副主任(主持工作),人事教育部主任、党委组织部部长,中国证券监督管理委员会党委委员、主席助理,深圳证券交易所理事会理事长、党委书记(副部长级),中国光大集团股份公司党委副书记、副董事长、总经理。
但在这位新任董事长与行长共担风雨的一年间,光大银行的业绩表现仍然不见好转。
在最近公布的2024年三季度报告中,光大银行在前三季度实现营业收入1023.99亿元,同比降幅继续扩大至8.76%。但利润情况有所改善,前三季度实现归母净利润384.14亿元,同比上涨1.92%。
而净利润之所以出现扭亏为盈的迹象,与光大银行大幅压降信用减值损失关系密切。前三季度,该行信用减值损失支出245.97亿元,同比猛降30.69%。但该行的资产质量情况并不如信用减值损失反映的乐观。

截自光大银行2024年第三季度报告
截至2024年第三季度末,光大银行的不良贷款余额485.22亿元,比2023年末增加10.46亿元;不良贷款率1.25%,虽然与2023年末持平。从这个角度而言,光大银行的资产质量保持中规中矩。
值得一提的是,光大银行除了压降信用减值损失还下调了拨备覆盖率。截至2024年第三季度末,该行的拨备覆盖率为170.73%,比2023年末下降10.54个百分点。
此外,在阿里资产交易平台,光大银行还在大笔出清债权及房产,截至2024年11月26日,光大银行在该平台挂牌处理的单笔债权本金合计23.45亿元,债权总额合计32.15亿元,房产项目48项左右。
2024年8月27日,光大银行发布公告称,国家金融监督管理总局已核准郝成为光大银行新任行长。此前的7月8日,光大银行曾官宣了该行高管层最新变动情况。其中,董事会同意聘任郝成担任该行行长,刘彦担任副行长,曲亮则因工作调整辞任副行长职务。
根据公开资料,郝成于2024年7月因工作调整辞去交通银行副行长职务,自2024年7月5日生效。早前,历任国家开发银行评审管理局副处长、信用管理局副处长,人事局副处长、处长,国家开发银行天津分行副行长,国家开发银行人事局副局等。
值得一提的是,光大银行这位新行长上任后的第一份成绩单依旧堪忧,营收依然呈下滑态势。财报显示,光大银行2024年第三季度实现营业收入325.91亿元,同比下降8.73%;净利润139.82亿元,同比上升2.16%。
短期内,光大银行的业绩担子恐怕还难以卸下。