
2025年刚开年,作为中国领先商业银行之一的光大银行,违规罚单接踵而至,其在短短两个月时间内被罚了近2000万元。而回顾过去的2024年,光大银行也累计被罚超过了2000万元。
就在几天前,黑龙江省大庆市中级人民法院对中国光大集团原党委书记、董事长李晓鹏受贿案作出一审判决,以受贿罪判处其有期徒刑十五年,并处罚金人民币六百万元;对其受贿所得财物及孰息予以追缴,上缴国库。
一位业内人士告诉虎嗅ESG组,李晓鹏在任时曾在内部搞了个“河南帮”,不只是光大银行,光大集团里重要岗位都是李晓鹏的人,跟着一起捞钱。另据媒体公开报道,2020年至2023年间,光大系落马的14名高管中有7名籍贯为河南,含“豫”量极高。
在李晓鹏落马后,从一系列处罚事实来看,光大银行的内部管理问题依旧存在。
实际上,如果要问国内哪个行业ESG的表现相对更好,银行业是不得不提的行业之一。因为得益于政策的先导性与自身在国际视野下的影响力需求,我国银行ESG整体ESG评级表现优秀,且尾部评级极少。光大银行在明晟(MSCI)去年底发布的ESG评级结果中也被提升至AA级,实现了评级结果两年连续提升。
但值得探究的问题是,一边是频繁被罚、一边是评级提升,光大银行ESG治理背后存在着怎样的矛盾?
接连被罚,管理存漏洞
今年1月17日,中国光大银行股份有限公司扬州分行就被扬州金融监管分局罚了60万元,连带分行金融部总经理也被罚款6万元。
紧接着,1月27日光大银行因11项违法行为被中国人民银行警告,没收违法所得201.77033万元,罚款1677.06009万元。涉及的违法类型包括但不限于违反账户管理规定、与身份不明的客户进行交易等。
同时,时任法律合规部副总经理兼反洗钱管理中心总经理在内的12名责任人受到监管1万元到18万元的罚款,多人同时遭到警告。
图源:虎嗅根据中国人民银行行政处罚公示制图
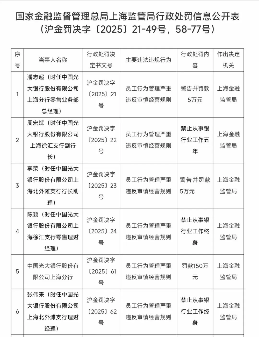
到了2月8日,国家金融监督管理总局上海监管局公布的行政处罚信息显示,中国光大银行股份有限公司上海分行因员工行为管理严重违反审慎经营规则,被罚款150万元。同时,多名高管因相关违规行为受到警告、罚款及终身禁业等处分。
图源:国家金融监督管理总局上海监管局
光大银行被处罚并不是今年才有的现象。近年来,光大银行频遭监管层大额罚单处罚,成为了金融行业焦点。例如2024年同期开年两个月内,其罚款同样超过了900万元。
在光大银行发布的《2023年度社会责任(环境、社会及治理)报告》中,明确将合规运营、隐私和数据安全、公司治理等议题列为对自身和利益相关方均非常重要的议题。的确,对于银行ESG治理而言,内控制度是银行稳健经营的基石,但就罚款事实来看,其在合规运营方面存在一定漏洞。
从银行风险管理的角度上看,贷款“三查”制度是银行信贷风险管理的重要防线,但光大银行在2024年出现不少因贷款“三查”不到位而被罚款的现象,例如其重庆分行、济宁分行曾在2024年分别被罚款50万元、90万元。这也与其报告中“构建职责明确清晰、流程简洁高效、监督全面到位的风险内控三道防线体系”相冲突。
从公司治理方面看,光大银行的ESG报告明确写有“反腐败制度建设”:建立领导干部廉政档案,对任职领导干部开展干部廉政谈话及专题警示教育。但在过去几年的金融反腐浪潮中,光大银行却成为了舆论的焦点之一。
原因是光大银行高层存在较严重的腐败问题,其首先体现在董事长职位的频繁更迭与腐败案件的频发。据公开报道,2023年10月,光大集团原董事长李晓鹏因“违规借用管理和服务对象钱款、持有非上市公司股份,利用职权为亲属经营活动谋利”,“既想当官又想发财,长期以权谋私”等一系列违法违规行为被“双开”。
中国光大集团原党委书记、董事长唐双宁也在任职光大集团期间涉嫌严重违纪违法,2024年12月10日,唐双宁因贪污、受贿案一审宣判,被判处有期徒刑12年,并处罚金130万元。
两任董事长因贪腐被查,且时间跨度长达15年,暴露了这家股份制大行在内控制度建设方面存在明显不足。除了董事长以外,光大银行高管团队在近三年也有不少人因贪腐落马,包括光大银行前副行长张华宇、光大银行首席业务总监张博、光大控股前行政总裁陈爽等。
值得一提的是,光大银行曾在2023年5月被有关部门裁定厦门分行履行反诈主体责任不到位,还在2024年1月被曝出无锡分行员工存在业内涉刑案件,反映出其在“G(公司治理)”方面还有可优化的空间。
虎嗅ESG组梳理光大银行人事变动历史发现,其行长一职经历了“五年五换”。一位行业分析师告诉虎嗅ESG组,优秀人才在光大工作时间较短,多在任职高管两三年后升任调离,使得战略不容易落地,这也为其公司治理的可持续性带来了挑战。
减碳效应明显,消费者保护欠缺
减碳是中国银行业ESG治理关注的重点,原因是除了各家银行自身能做好减碳外,还能通过绿色信贷支持减碳项目运营。
从“E(环境)”层面分析,从光大银行发布的《2023年度社会责任(环境、社会及治理)报告》来看,其碳排放总量(范围一+范围二)为51403吨二氧化碳,比2022年下降15.72%,碳排放总量相较国内其他股份制银行处于领先地位。
以人均温室气体排放量来看,光大银行为1.08吨/人,而中信银行、平安银行、招商银行分别为2.29吨/人、4.25吨/人、3.8吨/人。
图源:光大银行《2023年度社会责任(环境、社会及治理)报告》
而在绿色信贷方面,2023年该行绿色贷款余额3137.62亿元,比上年末增长57.44%,2022年绿色贷款余额同比增长也近六成。而通过查询光大银行2024年半年报发现,其绿色贷款余额4,034.05亿元,相比2023年末增长28.57%至896.43亿元。数据说明光大银行的确在努力推进“绿色金融”建设,这一点值得肯定,可能也是其ESG评级跃升的原因之一。
但在“S(社会)”层面,光大银行在消费者保护方面做得还不够。一方面在维权平台“黑猫投诉”上,光大银行累计投诉量已超1万例,近30天内投诉量达236起。投诉对象多指向中国光大银行信用卡中心,投诉问题涉及乱收费、暴力催收等等。
图源:黑猫投诉
另一方面,光大银行年报也凸显出消费者投诉呈快速增长趋势。光大银行在2023年报中披露,年内共受理消费者投诉414109笔,投诉总量排名前三的地区为北京市、广东省、河南省。
到了2024年半年报中,受理消费投诉披露为313526笔,投诉总量排名前三的地区为北京市、广东省和福建省,仅半年时间投诉量便达到前一年的75%,足以说明问题。值得一提的是,在2024年5月,光大银行曾因投诉处理内部控制不严行为被罚款20万元。
在光大银行ESG报告中曾提到,始终将维护最广大人民群众根本利益作为各项工作的出发点和落脚点,不断提升金融消费者权益保护和客户服务等工作质效,但从一系列数据及事实来看,光大银行在消费者保护层面仍需努力。
业绩承压,逾期贷款增长较快
虎嗅ESG组认为,之所以强调企业需要做好ESG,是因为ESG与公司绩效之间存在一定的正相关关系。以商业银行为例,对顾客、员工利益诉求的重视能够使其在存贷两端赢得更多信任,获取竞争优势,从而实现更好的财务绩效表现。而商业银行对于ESG的投入与重视,又会使其获得良好的品牌效应,进一步强化竞争优势。
反之,若公司对于ESG治理缺乏全面重视,那么则可能导致业绩与口碑的螺旋下滑。
从光大银行营业收入来看,其2024年前三季度共实现营业收入1024亿元,同比2023年下滑8.76%;净利润为384亿元,同比增长1.92%。
虎嗅妙投研究员刘国辉认为,在营收大幅下滑的情况下,光大银行利润增长更多是靠减少计提减值准备来实现,并非通过经营向好实现。
在决定银行经营绩效的关键指标净息差上,2019年-2023年净息差分别为2.31%、2.29%、2.16%、2.01%、1.74%,2024年上半年进一步下探至1.54%。
而在资产质量方面,光大银行2019-2023年不良率分别为1.56%、1.38%、1.25%、1.25%、1.25%,近三年下降不明显,但与位于前列的招行、兴业、中信相比略高,反映出光大银行的风控能力一般,或客群质量较为一般,较优秀银行有差距。
值得注意的一点是,光大银行在逾期贷款方面增长较快,据半年报显示逾期贷款上半年同比增长16.43%至858.24亿。其中,3个月以内的短期逾期规模增长较快,从2023年318.61亿至2024年上半年的417.93亿,增幅达31.17%,反映出资产质量可能有恶化迹象。
拨备覆盖率方面,光大银行2020-2023年拨备覆盖率分别为182.71%、187.02%、187.93%、181.27%,2024年中进一步降至172.45%。据安永数据显示,2023年上市银行加权平均拨备覆盖率为240.10%。
刘国辉指出,光大的拨备覆盖率与优秀银行相比相去甚远,如招行拨备覆盖率2023年达到437.70%,这意味着光大后续通过减少拨备计提来增加利润的空间比较有限,制约了利润增长空间。
回溯历史,作为中国最早推进国际化战略的股份制银行之一,光大银行曾在多个领域实现行业领先。但如今不仅在业绩陷入增长乏力的困局,在公司治理端也面临着合规乱象。
在经历反腐风波、高管更换等一系列重大变动后,光大银行亟待加强企业治理能力,否则其风险敞口可能进一步暴露,加剧市场对其长期稳健性的担忧。