
中国人民银行辽宁省分行的一纸罚单,再次将光大银行推向风口浪尖。
2025年6月17日公示的行政处罚决定显示,光大银行沈阳分行因六项违法违规行为被警告并罚款229.15万元,两名相关责任人同时被处罚。
就在2025年一季度,光大银行资产总额历史性突破7万亿元,达到72288.59亿元。
然而与靓丽规模数据形成鲜明对比的是,今年仅前五个月,该行及其分支机构就收到数十张监管罚单,最高罚没金额超1800万元。
狂奔的规模巨轮下,如何稳住合规之锚,似乎成为这家股份制银行的关键课题之一。
1
合规漏洞
先说此次被罚的光大银行沈阳分行。央行列出其“六宗罪”,覆盖了银行基础运营的诸多关键环节,具体如下:
违反金融统计规定;未落实反电信诈骗管理要求;未落实网络安全管理;违反人民币流通管理规定;信用信息管理违规;客户身份识别失职。

此外,时任副行长张某男,时任法律合规部总经理张某也因对“未按规定履行客户身份识别义务”负有责任,各被罚款1.5万元。
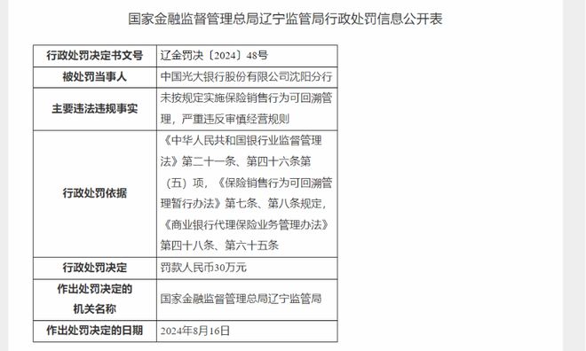
这并非沈阳分行首次在合规上栽跟头。
2024年8月,该分行就曾因“未按规定实施保险销售行为可回溯管理,严重违反审慎经营规则”被罚30万元,时任零售金融部总经理助理王掣也被警告。

实际上杠杆游戏看到,沈阳分行的违规行为,只是光大银行系统性管理漏洞的冰山一角。
2025年1月,光大银行总行曾因多达11项违法行为领到央行1677万元罚单,并被没收违法所得201.77万元。
其违规行为涵盖了账户管理、清算管理、反假货币业务、人民币流通管理、信用信息管理、反洗钱等关键领域。
时任首席审计官于某一、法律合规部总经理陈某薇、运营管理部总经理曾某等11名高管同时被罚,罚款金额从1万元到18万元不等。

2月,光大银行上海分行因员工行为管理严重违反审慎经营规则,被罚款150万元,相关责任人更是面临禁止从业等严厉处罚。
4月,光大银行深圳分行因授信管理不到位等问题,被处以640万元罚款,两名高管被禁止从业终身。

更为严重的案件发生在郑州。
2025年4月,郑州市中级人民法院对一起持续13年的银行员工诈骗案作出终审判决。光大银行郑州某支行客户经理,通过伪造理财产品协议、私刻公章等手段,向31名客户虚构“保本保息、高收益”的理财产品,累计诈骗金额达1.6亿元,被判处无期徒刑。
案件持续时间之长、涉案金额之大,暴露出分行层面内控机制的严重失效。
2
7万亿规模与营收11季度连降
经营层面。2025年一季报显示,光大银行资产总额达到72288.59亿元,首次突破7万亿大关,较上年末增3.88%。
然而另一边,是该行经营业绩的明显背离。
2025年第一季度,光大银行实现营业收入330.86亿元,同比下降4.06%。在杠杆游戏印象里,这已是该行营业收入连续第11个季度出现同比下滑。同期归属净利润124.6亿元,微增0.31%。

图表来源|东方财富(特此感谢)
光大银行的“增利不增收”现象,主要因为期内信用减值损失同比减少了15亿元出头,导致利润比上一年同期多出约5个亿。
营收结构来看,光大银行依然依赖传统业务如利息收入,手续费及佣金收入相比2023年同期甚至还下降不少。投资收益今年一季度颇为亮眼:从去年同期的17.9亿元飙升至72.13亿元。

资产质量方面,截至2025年3月末,光大银行的不良贷款余额为512.93亿元,较上年末增加20.41亿元;尽管不良贷款率保持在1.25%,但拨备覆盖率已降至174.44%,较上年末下降6.15个百分点。
公开报道显示,2025年5月,光大银行在银登中心集中挂牌10批个人不良贷款转让项目,涉及金额高达115亿元、债务人超50万人。

这些不良资产逾期时间普遍在4至6年,且大部分尚未启动司法程序,反映出光大银行贷后管理和催收效率的短板。
3
如何破局
种种问题背后,原因之一是光大银行这些年来的管理层动荡而导致的监督机制失效。
从公开渠道杠杆游戏看到,近三年来,光大银行已有10多名高管被查:如原董事长李晓鹏、唐双宁接连落马等等。
一方面这暴露出行内“利益输送”等深层问题;另一方面管理层频繁更迭也更容易导致战略执行断层,削弱了内控有效性。
近年来,监管部门对金融机构的合规经营提出更高要求,加大了对违规行为的处罚力度。在这种背景下,光大银行未能及时适应监管变化,调整内部管理策略,导致违规行为屡禁不止,某种程度上也将反噬业绩。
光大银行的当务之急是,构建“三道防线”协同运作的风险防控体系:强化业务条线的主体责任、合规部门的管理责任和内部审计的监督责任。
合规挑战不容小觑,破局之路充满坎坷。这家老牌银行何时真正重回高质量发展轨道,我们拭目以待。