来源 :金融界2025-06-30
6月30日,银登中心披露上海农村商业银行股份有限公司关于2025年第1期个人不良贷款(个人消费及经营性贷款)转让项目转让公告。

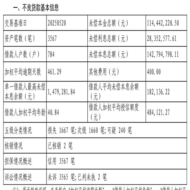
公告显示,该笔不良贷款未偿本息总额1.43亿元,涉及资产笔数3567笔,借款人户数784户,加权平均逾期天数461.29天,单一借款人最高未偿本息余额147.93万元。
根据五级分类及诉讼情况,上述不良贷款损失1667笔,次级1660笔,可疑240笔。目前未诉3565笔,已判未执2笔。
该笔不良资产包将于2025年7月14日10:00开始竞价,起始价857.00万元,加价幅度2.00万元。