来源 :电鳗快报2025-04-11
企业的一举一动都备受关注。福莱特作为一家在行业内颇具影响力的企业,近期却陷入了一种复杂的局面,引发了市场的诸多关注。
《电鳗财经》关注到,福莱特发布的2024年业绩报告显示,报告期内,该公司实现营业收入186.8亿元,同比下降13.2%;同期归属于上市公司股东的净利润为10.1亿元,同比下降63.52%。

福莱特曾经是行业内的一颗璀璨明星,凭借着自身的技术优势和市场策略,在市场中占据了一席之地。相关媒体报道称,这是福莱特首次营收下滑。业内人士指出,营收是企业的生命线,它直接关系到企业的盈利能力和生存发展。此外,净利润是企业经营成果的最终体现,它反映了企业的盈利能力和经营效益。福莱特净利润的大幅下降,意味着企业急需提升自身盈利能力。
福莱特在此前发布的业绩预减公告中指出,2024 年下半年以来,光伏组件出货量持续低迷,同时光伏玻璃产能供应充足,导致光伏玻璃出现供过于求情况。受此影响,光伏玻璃销售价格较去年同期大幅下降,导致公司净利润大幅下降;公司对冷修的玻璃窑炉和部分光伏玻璃存货计提资产减值准备;公司各项降本增效措施实施抵消了部分净利润下降的影响。

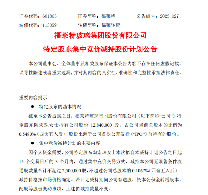
4月4日,福莱特发布公告披露,截至公告披露之日,福莱特玻璃集团股份有限公司特定股东陶宏珠女士持有公司股份12,840,000股,占公司当前总股本的比例为0.5480%,股份来源于公司首次公开发行前持有的股份。因个人资金需要,该公司特定股东陶宏珠女士本次拟自本减持计划公告之日起15个交易日后的3个月内,通过集中竞价交易方式,减持本公司无限售条件流通股数量合计不超过2,500,000股,不超过公司总股本的0.1067%;减持价格按市场价格确定。

业内人士指出,对于上市企业来说,要想扭转业绩颓势,必须要采取有效的措施。首先,可以加强产品研发和创新,提高产品的竞争力,满足消费者的需求;其次,可以优化成本管理,降低生产成本,提高企业的盈利能力。