来源 :中华网2021-11-18
中华网财经11月18日讯中华网财经了解到,全球最大的旅游零售运营商中国中免在港第二上市计划有进展。外电报道指,中国中免的上市计划已获港交所批准,目标集资50亿至60亿美元,较早前传出的集资规模大幅减少。
中国中免公告,香港联合交易所有限公司上市委员会于2021年11月16日举行上市聆讯,审议公司发行境外上市外资股(H股)并在香港联交所主板挂牌上市的申请。

早前有外电报道指,中国中免计划透过此次上市,集资70亿至100亿美元,有望超越快手今年IPO融资额483亿元,成为年内最大规模IPO。不过,中国中免下调集资规模后,或不能成为香港今年最大的IPO。
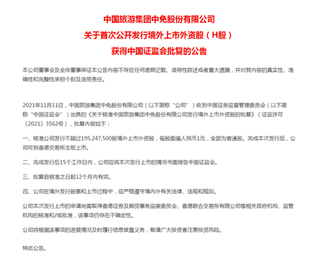
据中国证监会网站显示,中国中免已在日前接获证监会的行政许可决定书,核准发行不超过约1.95亿股境外上市外资股,全部为普通股,完成是次发行后,公司可到港交所主板上市。

2021年前三季度,中国中免营收及净利同步上涨,实现营业收入494.99亿元,同比上涨40.87%,归母净利润84.91亿元,同比上涨168.35%。