浙商银行股份有限公司(简称“浙商银行”)是12家全国性股份制商业银行之一,于2004年8月18日正式开业,总行设在浙江杭州。2016年3月30日,在香港联交所上市;2019年11月26日,在上海证券交易所上市,系全国第13家“A+H”上市银行。经多年发展,浙商银行已成为一家基础扎实、效益优良、风控完善的优质商业银行,在英国《银行家》(The Banker)杂志“2022年全球银行1000强(Top 1000 World Banks 2022)”榜单中,按一级资本计位列第79位、按总资产计位列第84位。中诚信国际给予浙商银行金融机构评级中最高等级AAA主体信用评级。
我们坚持以“见行、见心、见未来”为企业精神,以“敬畏、感恩、诚信、责任”为共同价值观,以打造“一流的商业银行”为目标愿景,以“厚植服务文化、筑牢合规文化、践行争优文化、共筑和谐文化”为基本文化内涵,以《浙银公约》为文化共识,以“文化塑形、文化植根、文化滋养、文化传扬”四大工程为文化建设举措。
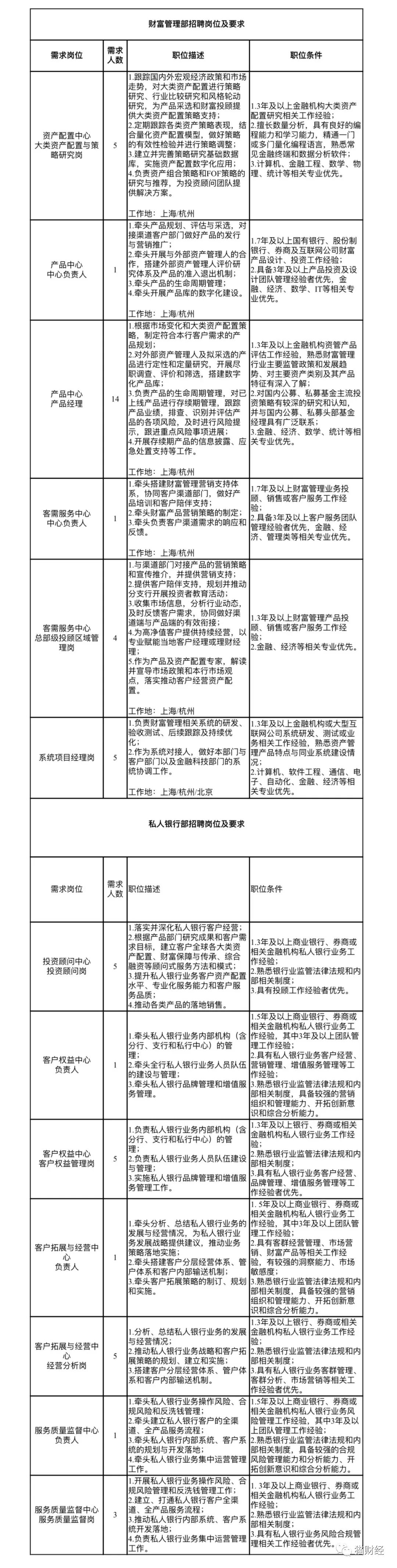
财富管理部成立于2022年,致力于以数字化体验和专业服务,持续为客户创造价值,打造具有一流影响力的财富管理品牌。财富管理部是负责全行财富管理规划、研究与采选的职能部门,内设资产配置中心、产品中心和客需服务中心。
私人银行部为总行一级部门,负责全行私行客户的服务与拓展,建立私行客户分层经营体系、管户体系和客户内部输送机制,负责全行私行中心管理和队伍建设,管理私人银行品牌和增值服务,提出资产配置策略和产品选择建议,并根据客户需求定制相关产品。
现因业务发展和人才储备需要,面向社会诚聘英才。我们将为每位加盟的员工构建良好的职业生涯发展之路,提供业内具有竞争力的薪酬福利待遇,诚挚欢迎业内有识之士和专业人才加盟浙商银行,携手推动“财富管理全新启航”。
一、招聘基本条件
(一)遵纪守法,诚信负责,勤奋务实;
(二)身体健康,品貌端正,具有良好的心理素质和抗压能力;
(三)全日制大学本科及以上学历,其中,35周岁及以下人员须为硕士及以上学历;
(四)应聘二级部门负责人的年龄在43周岁及以下,其他人员的年龄在38周岁及以下;
(五)具有3年及以上全职工作经历,且具备岗位所要求的专业知识、从业经历和业务能力;
(六)具有较强的责任意识、团队合作精神及良好的沟通、协同能力;
(七)具有良好的个人品质与职业道德,无不良从业记录;
(八)符合浙商银行亲属回避的要求。
二、招聘岗位及要求

三、报名方式
方式1(电脑端):登录浙商银行招聘门户网站(http://zp.czbank.com.cn),进行简历完善并对照岗位投递简历;
方式2(手机端):关注“浙商银行”微信公众平台,查阅“招聘服务”-“社会招聘”,完成在线简历填写和岗位投递。

简历接收截止日期:2023年1月8日。
四、应聘须知
(一)应聘者需完整、准确地填写个人简历,并对简历信息及个人相关材料的真实性负责,如与事实不符,我行有权取消录用资格。
(二)我行对应聘者资料严格保密,恕不退还。招聘过程中,我行不向应聘者收取任何费用。
(三)经初审合格者将通知面试。
(四)我行有权根据岗位需求变化及报名情况等因素,调整、取消或终止相关岗位招聘工作,并享有最终解释权。
(五)联系电话:
财富管理部招聘:谢经理(0571-88260386)、赵经理(0571-88268669);联系邮箱:zpzy@czbank.com。
私人银行部招聘:郑经理(0571-87659065)、郑经理(0571- 88265972);联系邮箱:zpzy@czbank.com。