来源 :半岛金融2023-11-10
近日,浙商银行股份有限公司(下文简称“浙商银行”)公布2023年第三季度报告(下文简称“三季报”)。截至报告期末,浙商银行负债总额27701.21亿元,比上年末增加3141.21亿元,增长12.79%。三季度内,浙商银行七项盈利能力指标出现同比下降。不良贷款余额比上年末增加21.95亿元,增长9.82%。
不良贷款余额较上年末增加21.95亿元
10月27日,浙商银行发布三季报。从主要会计数据及财务指标来看,截至报告期末,浙商银行每股净资产为5.77元,较上年末的6.49元下降了11.09%;负债总额27701.21亿元,比上年末增加3141.21亿元,增长12.79%。盈利能力指标方面,浙商银行三季度内七项盈利能力指标呈现同比下降态势。其中,平均权益回报率、加权平均净资产收益率、扣除非经常性损益后加权平均净资产收益率分别下降0.82、0.85、0.75个百分点。

经营质效方面,浙商银行净利差为1.90%,同比下降0.16个百分点。资产质量方面,截至报告期末,浙商银行不良贷款余额245.48亿元,比上年末增加21.95亿元,增长9.82%;不良贷款率1.45%,比上年末下降0.02个百分点;拨备覆盖率182.94%,比上年末上升0.75个百分点;贷款拨备率2.65%,比上年末下降0.02个百分点。
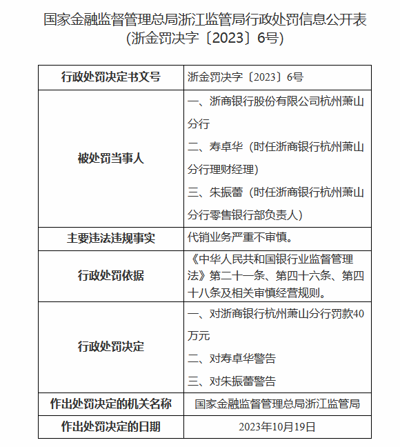
年内曾领百万罚单
在负债总额较大幅度提升、七项盈利能力指标下降的同时,浙商银行“内控”能力堪忧,年内收到多家监管部门处罚,其中不乏百万罚单。
10月20日,国家金融监督管理总局浙江监管局(下文简称“浙江监管局”)公布行政处罚信息公开表浙金罚决字〔2023〕6号,剑指浙商银行股份有限公司杭州萧山分行及相关负责人。根据罚单内容,浙商银行杭州萧山分行代销业务严重不审慎。浙江监管局依据《中华人民共和国银行业监督管理法》第二十一条、第四十六条、第四十八条及相关审慎经营规则对浙商银行杭州萧山分行罚款40万元。时任浙商银行杭州萧山分行理财经理的寿卓华、时任浙商银行杭州萧山分行零售银行部负责人的朱振蕾分别被处以警告。

浙商银行年内曾领百万级罚单。7月14日,国家金融监督管理总局江苏监管局公布两张行政处罚信息公开表。处罚信息显示,浙商银行常州分行因信贷资金转作保证金用于开立银票,虚增存款以及未审核票据业务的贸易背景真实性两项违法违规事由,被江苏监管局依据《中华人民共和国商业银行法》第七十四条第(三)项、《中华人民共和国银行业监督管理法》第四十六条第(五)项、《中华人民共和国行政处罚法》第二十八条被没收违法所得7.2505万元,并罚款140万元。曹创因对浙商银行常州分行两项违法违规事由负管理责任,被警告并罚款8万元。

4月24日,国家金融监督管理总局山东监管局(下文简称“山东监管局”)公布鲁银保监罚决字〔2023〕66号行政处罚信息公开表。浙商银行股份有限公司济南分行因信贷管理不尽职、授信业务贸易背景审查不尽职、严重违反审慎经营规则三项主要违法违规事由,被山东监管局依据《中华人民共和国银行业监督管理法》第四十六条罚款85万元。