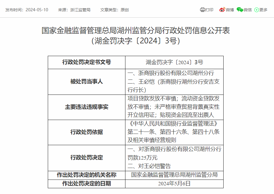
上周,国家金融监督管理总局湖州监管分局公布了一张罚单,浙商银行股份有限公司湖州分行(下称浙商银行湖州分行)及其相关负责人被处罚。
罚单显示,浙商银行湖州分行存在以下违法违规行为:项目贷款发放不审慎;流动资金贷款发放不审慎;未严格审查贸易背景真实性开立信用证;贴现资金回流至出票人。
针对上述违法违规行为,国家金融监督管理总局湖州监管分局依据《中华人民共和国银行业监督管理法》第二十一条、第四十六条、第四十八条及相关审慎经营规则,对浙商银行湖州分行处罚款125万元,浙商银行湖州分行安吉支行行长王必恺被警告。

上述罚款是浙商银行分行时隔近5个月(按作出处罚决定的日期算,下同)领到的第三张百万级别甚至以上的罚单。
浙商银行是12家全国性股份制商业银行之一,于2004年8月18日正式开业,总部设在浙江杭州。该行于2016年3月在港交所、2019年11月在A股上市,系全国第13家“A+H”上市银行。
回A当年浙商银行的业绩达到最高峰,2017年-2022年,该行的总资产从1.53万亿元增加至2.63万亿元,营收规模几乎翻倍,净利润也稳步增长。
不过在快速扩张的背后,该行近年来累积的问题愈发显现。
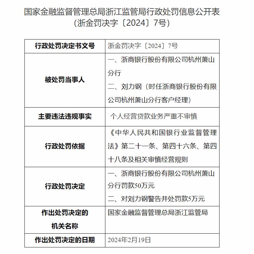
除了这125万元的罚单外,浙商银行最近五个月内几乎每个月都有罚单,例如今年2月19日-2月27日因“个人经营贷款业务严重不审慎”和“贷前调查不尽职,贷后管理不到位”被处罚两次,总罚款80万元,分别涉及到杭州萧山分行和重庆江北支行。

今年一月,其烟台分行因“信贷业务管理不到位,严重违反审慎经营规则”,被罚款35万元。去年12月底,其扬州分行因“虚增存款;票据业务贸易背景不真实”被罚款250万元。

就在这张250万元罚单落地的当天,浙商银行上海分行被罚没合计1734.5万元,主要违法违规事实是“采用不正当手段吸收存款、发放贷款”。这笔千万元的巨额处罚在当天国家金融监管总局官网集中披露的,针对15家银行金融机构共计超4500万的罚单里“拔得头筹”。

与此同时,上海监管局还对浙商银行13名相关责任人进行了处罚,上至时任浙商银行上海分行行长,下至审批处审批人员,有的被终身禁止从事银行业工作,有的被警告和罚款。
按常理来说,大量的罚单应该引起浙商银行的高度重视,加强管理意识尽早堵上漏洞,但1700多万罚单足以说明浙商银行在风控合规方面还任重道远。事实上这些罚单也只是冰山一角,浙商银行目前还面临资本充足率承压、高管更迭频繁、股价长期破发等问题。
去年开年,据浙江省纪委监委消息,浙商银行原党委书记、董事长沈仁康目前正在接受纪律审查和监察调查。沈仁康在任职期间先后推动浙商银行登陆港交所和上交所,在2022年1月11日发布的高管变动公告中,浙商银行宣布沈仁康因工作安排而辞职。不过同在当日晚间的另一则公告中,浙商银行则披露称:根据中共浙江省委决定,免去沈仁康同志浙商银行股份有限公司党委书记、委员职务。根据浙江省人民政府党组决定,提议沈仁康同志不再担任浙商银行股份有限公司董事长、董事职务。

值得注意的是,2021年6月-2022年2月间,浙商银行先后有6位高管请辞,原行长徐仁艳、原副行长徐蔓萱、刘贵山、吴建伟,以及原行长助理盛宏清均因个人原因请辞。
另一方面,在经历高速发展阶段后,浙商银行资产规模与业绩的增速逐渐放缓,净利润一度出现负增长。从2017年开始,浙商银行净利润增速断崖式下跌,2020年-2022年其归母净利润增速分别是-4.76%、2.75%和7.67%,远低于此前动辄30%、40%的水平。
营业收入增速也明显回落,2023年,浙商银行实现营业收入637.04亿元,同比增长4.29%;实现归母净利润150.48亿元,同比上涨10.5%。今年一季度,浙商银行营业收入184.07亿元,同比增长16.65%;归属于股东净利润59.13亿元,同比增长5.12%。

随着整体业绩增速的放缓,主要依靠利润留存补充资本的浙商银行面临资本补充压力。
2017年-2022年,该行资本充足率从12.21%提高至14.24%后下降至11.60%,核心一级资本充足率从8.29%提高至9.64%后下降至8.05%。2023年其资本充足率12.19%,较上年末增长0.59个百分点;一级资本充足率9.52%,较上年末下降0.02个百分点;核心一级资本充足率8.22%,较上年末增长0.17个百分点。
需关注的是,其核心一级资本充足率距离监管最低要求的7.5%已经只有72BP。对此,浙商银行在年报中指出,浙商银行近年来业务规模保持了稳定的发展态势,资产对于资本的耗用也日益扩大。2023年浙商银行完成A+H股配股工作,有效补充了核心一级资本。
相较于业绩,浙商银行的市值变化则大相径庭。回A四年有余,与当初的1300多亿市值相比,浙商银行目前的总市值仅为800亿出头。